文心一言免费,DeepSeek将迎来最大的对手,大模型将全面落地
文心一言官宣是免费的。
2月13日,百度正式宣布文心将于4月1日0:00全面免费,所有PC和App用户都可以免费使用其最新模式。2023年11月1日,百度推出文心一言标准版,月价49.9元,是中国AI巨头中第一款为C端推出付费服务的大型商品。516天后,文心一言终于宣布全面免费。

百度创始人兼首席执行官李彦宏在谈到DeepSeek对AI产业的影响时,就在官宣免费前不久,大方地表示没有受到震惊,甚至增加了创新力度。李彦宏在接受采访时回应道:“这是一个非常激动人心的时刻。我们可以到处看到创新,我们应该适应这种不断变化的创新。
DeepSeek的到来,无论是思维方式的创新,还是落地实践的实用性,都代表着中国AI大模型站在世界前列,使得与AI相关的行业全面地震。另一方面,它让投资者和硬件开发者看到了AI大模型的另一个方向,即使不需要花很多钱,也能取得好的效果。
更重要的是,DeepSeek是完全免费的。面对C端客户,我们可以随时随地免费使用最新的大型模型。这与OpenAI等之前正在焦虑如何通过大型C端产品盈利的巨头完全背道而驰。
现在,文心4.0是完全免费的,具有强大的推理、理解、记忆和逻辑能力 Turbo也将对所有普通用户开放。它还意味着,文心一言与DeepSeek的战争正式拉开帷幕。
免费开放之后,文心一言会不会像付费阶段一样好用?
文心一言目前面向C端的大型产品主要分为四种,即文心3.5、文心4.0、文心4.0 Turbo和文心4.0工具版本。在这些模型中,文心3.5是免费开放的,最后三个模型都需要开放VIP才能获得使用权。
在此之前,文心一言VIP的价格是59.9元连续包月,588.8元连续包年。GPT与其官方标杆产品 与Plus相比,这个价格已经很合理了。但是今年4月1日之后,包括文心4.0、文心4.0 Turbo、包括文心4.0工具版,全部免费开放。
但是许多用户可能会疑惑,文心3.5和需要付费的文心4.0 Turbo,究竟有什么不同?小雷为大家提前看到即将免费开放的文心一言VIP服务,给了他们一个对比测试。
第一,我们抛出了一个最简单的语言问题:
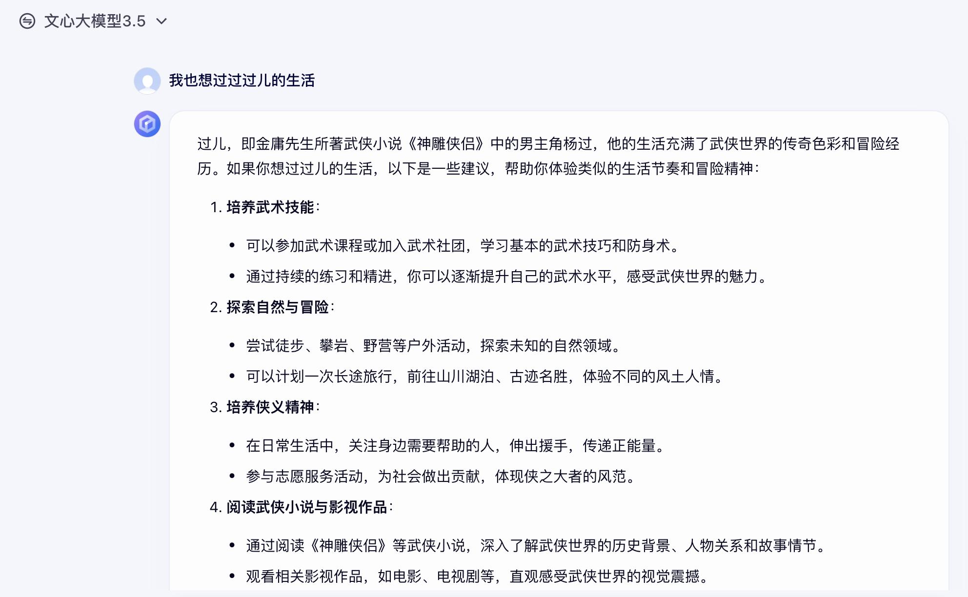
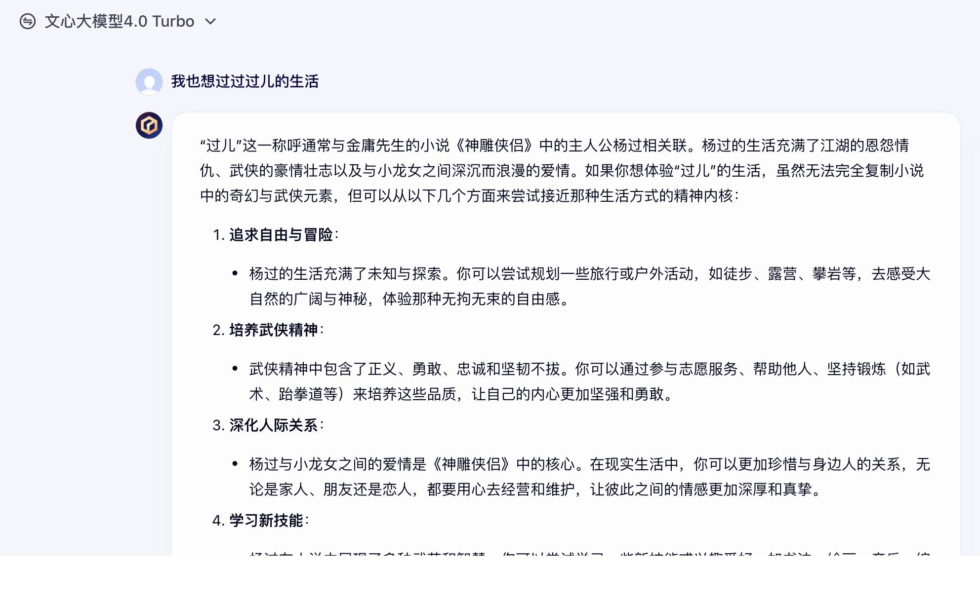
同时,我也想过儿子的生活。
“过儿子”其实就是金庸小说《神雕侠侣》中的人物杨过。作为一个男人,他和姑姑之间的爱情故事可以算是武侠小说历史上的经典情节之一。其实这个问题最重要的是AI会如何理解“过儿子”和“过儿子”的语言组织关系。

文心3.5和文心4.0 Turbo可以清楚地理解这句话的实际含义,但是经过思考,给出了一些不同的建议。文心3.5确实推荐了一些武术课和体育锻炼的方法,希望帮助小雷成为“英雄”。但是从实际的角度来看,这样的建议其实是不合理的。而文心4.0 Turbo建议小雷能从精神角度成为一名英雄,即使不能像杨过那样获得超群的武功,也能学会自己的行为风格。

在推理阶段,文心4.0 Turbo的优势更加明显。
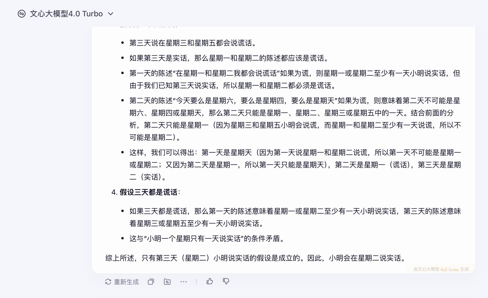
在这一点上,我们准备了一个逻辑判断问题,需要从中推断出小明在哪一天说实话。
我的同桌小明特别喜欢撒谎,他也是一个奇怪的人:一周(连续七天,第一天不一定是周一或者周日),他总是撒谎六天,但总有一天,他说的一切都是真的。有一次,我收录了他连续三天在一周内所说的话。 第一天:星期一和星期二我都会撒谎。 第2天:今天要么是星期六,周四,要么是星期天。 第3天:星期三和星期五我都会撒谎。 通过这些,我明白了小明哪一天会说实话。你们知道吗?
从推理速度来看,文心4.0 显然,Turbo的节奏要快得多。他只做了四个假设。回顾问题后,他做出了判断。最后的答案是小明第三天(星期二)说的是实话,这个答案确实是正确的答案。

但是文心3.5在推理速度上有一些不尽如人意的区域。首先单独列出条件,然后逐一分析解释。整个过程大约需要一分钟。最后给出的答案是错误的,可以算是浪费等待时间。但是文心3.5也有值得称赞的地方,它给出的思维链非常清晰,以至于我们可以从其中的一个步骤中发现它的推理有问题。

文心一言两个模型在高级数学推理问题上再次被拉开距离。
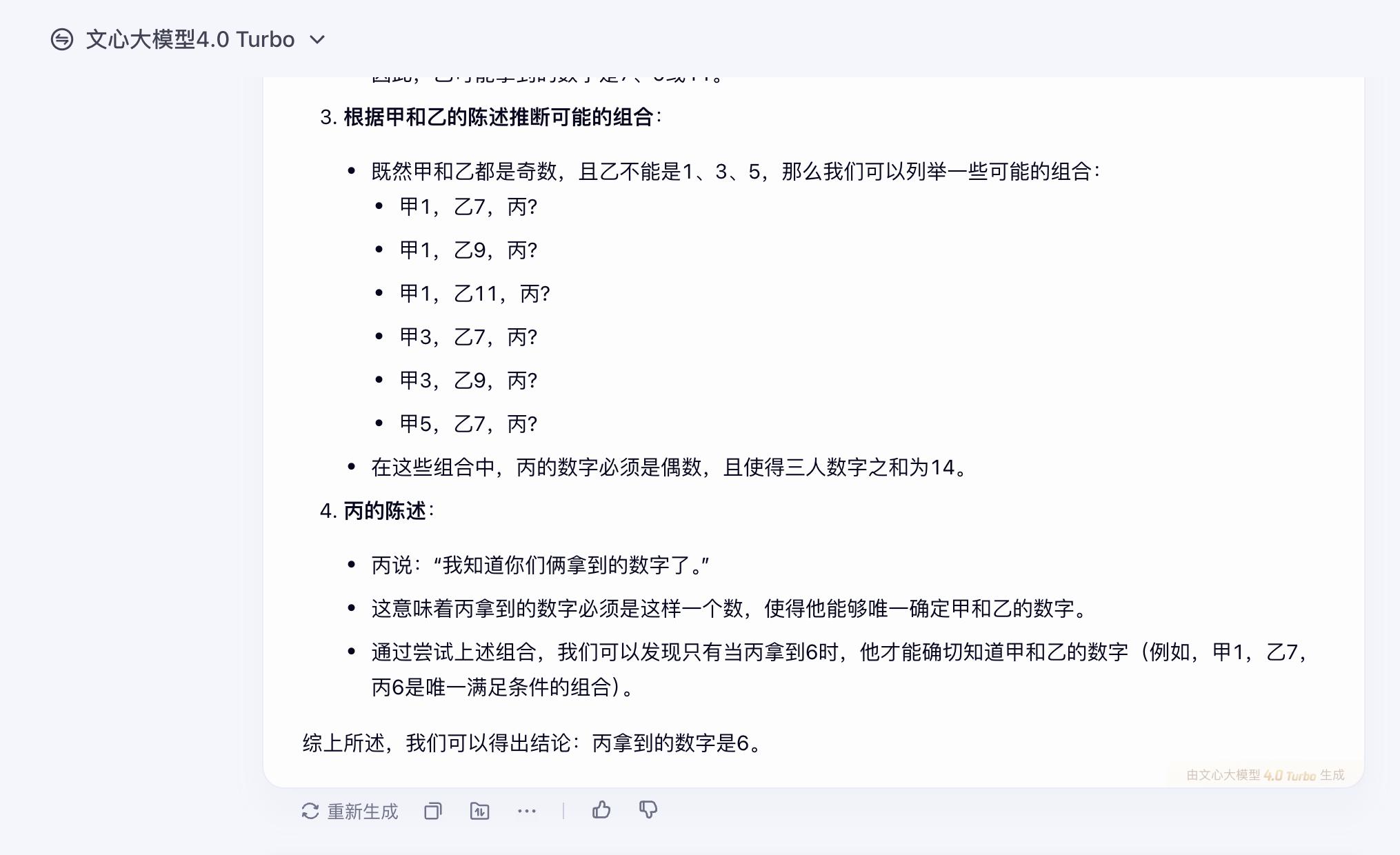
我们选择了经典的扑克数字推理问题,要求文心3.5和文心4.0 Turbo计算出正确的结果:
老师给甲、乙、丙三张扑克牌, 老师说:“每个人都得到了14个数字,而且没有鬼牌。其中,J、Q、K、A分别代表11、12、13、1。每个人都只能看自己的牌,能猜出其他两个人得到了什么数字吗?” “我只知道乙丙两个人的数字一定不一样。” 乙:“其实一开始我就知道我们三个人的数字肯定不一样。” C:“我知道你们两个得到的数字。” 请问,丙得到了什么数字?
文心4.0与之前的结论一致。 Turbo在速度和推理能力上都表现出色,几乎在20秒内给出了完整的思维过程和答案。文心3.5的推理速度比以前快很多,但是推理过程会比4.0。 Turbo复杂,反复思考,然后在其中一个环节产生幻觉。最后文心4.0 Turbo给出了正确的答案,而文心3.5给出了错误的答案。

然而,经过小雷的反复测试,文心3.5最终给出了正确的答案,这表明对于普通用户来说,文心的整体正确率其实是好的,但效率仍然是文心4.0。 更好的Turbo。
总的来说,文心4.0是早期需要付费的。 Turbo确实有很大的优势,主要体现在推理的逻辑性、记忆力和响应速度上。在之前给出的大模型综合评价中,清华的调查报告4.0取得了优异的成绩,这确实体现在常规用户的体验上。
DeepSeek的唯一对手,免费文心一言?
如前所述,文心4.0 Turbo最大的优势在于推理能力和响应速度,但这也是DeepSeek爆红的原因之一。
所以,DeepSeek在处理类似问题时,是否比文心一言表现更好?
在之前对扑克牌数字的推断中,文心4.0 Turbo几乎在一分钟内完成了答案,而且答案是正确的,可以算是真的快、准、狠。而且类似的问题交给DeepSeek,它却无法给出正确的答案。DeepSeek最大的问题是思维过程太繁琐,会不断验证自己假设的条件是否符合之前的计算逻辑,反复验证后会重新开始。文心4.0 Turbo只需不到一分钟就能得到答案,而DeepSeek实际上需要将近十分钟的推理。

最奇怪的是,DeepSeek在推理过程中得到了正确的答案,但最终的答案是错误的,这足以说明R1模型还有进步的空间,不是一个非常成熟可靠的大模型应用。
当然,目前DeepSeek最大的问题是服务器计算率不足。对于普通用户来说,服务器忙碌的回答仍然有很大的概率可以方便地启用DeepSeek进行提问。然而,DeepSeek目前的优势仍然是思维链清晰,这对我们的再现和检测推理过程非常有帮助。
但是在一般的推理问题上,DeepSeek和文心4.0 事实上,Turbo也是同样的问题。虽然前者可以展示详细的思维过程,但速度较慢,遇到复杂问题时会出现思维与实际答案不一致的情况。文心4.0 Turbo比较成熟,但是没有DeepSeek的详细思考过程。
事实上,百度作为中国第一家推出C端大型应用的厂商,经过多次升级,已经非常成熟。只是2023年11月以后,代表百度最强的大型应用开始收费。对于很多普通用户来说,付费服务还有一定的距离。
到目前为止,在中国C端AI大模型应用中,只有百度文心一言、智谱清言的智谱AI为用户提供VIP服务。其中,文心一言VIP服务仅限于不同模型的使用权限。比如免费客户只能使用文心3.5,推理能力、生成能力、收费模式都不一样;智谱AI是一个有限的问答频率,只有VIP服务开通后才能无限期使用,其他生成能力也有一定的限制。

在免费向客户开放所有权限的AI应用程序中,元宝、豆包和通义问题都属于多模态应用程序。简单来说,用户可以要求他们生成图片和表格。豆包还打开了音乐制作界面和实时语音交流能力。在海外市场,包括ChatGPT、Claude 主流AI应用包括2,VIP订阅模式全面启动。
总的来说,中国市场的AI应用一般都是免费为消费者提供服务。一方面,免费提供服务是快速扩大用户基础的有效途径。公司可以通过免费向公众提供服务,快速积累大量客户,增加市场份额。就像字节跳动作为免费AI应用推出豆包一样,在短短三个月的时间内突破了数千万的浏览量,跻身一线AI应用。另一方面,AI作为一个新兴市场,在竞争激烈的环境下,免费策略有利于提升品牌影响力,吸引更多用户使用产品,进而在市场上占据有利地位。
现在,百度宣布文心一言免费开放,对风头正盛的DeepSeek或其它AI应用程序来说,是一个巨大的威胁。
力大飞砖堆算率之后,大模型终于要大规模落地了。
2023年,ChatGPT开启订阅模式后,市场普遍认为AI支付时代即将到来。两年过去了,这股热潮不仅没有被其他大型开发商跟随,甚至在初创AI应用的一次又一次的流行中,也落到了舆论的低点。现在月亮黑暗面的Kimi,现在流行的DeepSeek也是如此。
至于AI应用如何盈利,目前还没有完善的市场策略。但是DeepSeek的走红给了市场一些警示:开发大模型不仅仅是靠大飞砖,狠砸资金积累率也未必能获得高回报。即使是OpenAI也被免费的DeepSeek狠狠打了脸,迫使创始人奥特曼紧急宣布即将发布的GPT-5将免费开放。然而,百度转变为免费的背后,其实也是市场走向完善的关键。百度创始人李彦宏在官宣免费之前就已透露,“每12个月,(大模型)推理成本就能降低90%以上。”
作为一个普通用户,小雷当然对文心的开放和免费感到兴奋。因为在中文领域,文心4.0 无论是推理能力、响应速度还是稳定性,Turbo都是首屈一指的存在。但是文心的话是免费的,这也意味着它将进入一个更加开放的市场,并与DeepSeek一起去。、豆包,元宝们一较高下,到那时,属于中国AI应用的大竞争才算真正开始。
这篇文章来自“雷科技”,36氪经授权发布。
本文仅代表作者观点,版权归原创者所有,如需转载请在文中注明来源及作者名字。
免责声明:本文系转载编辑文章,仅作分享之用。如分享内容、图片侵犯到您的版权或非授权发布,请及时与我们联系进行审核处理或删除,您可以发送材料至邮箱:service@tojoy.com





