蔚来被深度绑定,估值超过100亿元。该公司向港交所递表。
这个激光雷达公司,走向香港冲刺的关键一步。
业务合并协议于2024年12月签署一个多月,TechStar Acquisition Corporation(TechStar,2月11日,SPAC公司在港交所提交了与Seyond相关的信息。 Holdings Ltd(图达通控股有限公司,以下简称:图达通)收购企业并购交易,进行业务合并和特殊目的。(De-SPAC)文件,视为IPO申请。
也就是说,图达通“借壳”上市,只是一步之遥。根据有关规定,该公司将在年底前尽快上线,最迟不超过2026年6月底。
图达通成立于2016年,在硅谷、苏州和上海设有R&D中心,在宁波和苏州拥有高度工业化的车辆规范激光雷达制造基地。其主要产品包括猎鹰(Falcon)K1、猎鹰K2、灵雀E1X、灵雀W、OmniVidi等,可广泛应用于自动驾驶、低速无人驾驶、智能交通、智能城市、换电站、车路协同等场景。
图达通作为设计、开发和生产汽车规级激光雷达解决方案的供应商,主要是高级驾驶辅助系统(ADAS)、自动驾驶系统(ADS)以及其他汽车和非汽车应用领域提供激光雷达解决方案,客户包括蔚来、深度、嬴彻科技、陕重汽。截至2月3日,该公司已获得宏景智驾、挚途科技,Pony 此外,AI等6家公司的赢单设计,并与易控智驾等多家公司签订合作协议。
此外,图达通的激光雷达解决方案已成功融入并应用于包括高速公路、地铁、铁路和采矿在内的各种非汽车应用领域。在“车路协同”方面,公司直接参与了苏州高铁新城一期、二期、三期、北京亦庄项目、西北第一条高级车路协同道路、桐乡第一条车路云一体化样板的建设。
值得一提的是,早在2018年,蔚来资本就投资了图达通,成为最初的投资者之一。因此,蔚来与该公司的合作可谓“顺理成章”。目前,图达通车量产超远距离主视激光雷达猎鹰已成为威来NT2.0平台Aquila超感应系统的标准量产交付,配备在ET7上。、ET5、ES7、ES8、EC7、ES6、ET5T、EC6等多种型号。
截至实际可行日期(2月3日),蔚来已经选择在其9款车上使用图达通的激光雷达解决方案。图达通在2022-2023年和2024年前三季度的收入分别为5880万、1.10亿、1.10亿美元,各占同期总收入的88.7%、90.6%、92.4%。
据灼识咨询资料显示,图达通2023年共交付超过14.7万辆汽车规级激光雷达,2023年ADAS激光雷达解决方案销售收益全球第一,是全球首家实现汽车规级高性能激光雷达量产解决方案的供应商。在业绩记录期间,该企业向原始设备制造商交付了超过39.1万辆汽车规级激光雷达解决方案,其中2024年前三季度交付了超过17万辆激光雷达。
另外,2024年7月,国际权威研究机构Yole YoleleGroup旗下 根据Intelligence发布的《2024年全球汽车激光雷达市场报告》,中国激光雷达供应商总共获得了全球84%的份额。在这些市场中,和赛以37%的市场份额排名第一,其次是速腾聚创21%,图达通则排名第三,市场份额19%。
根据港交所的相关文件,图达通的收入来自猎鹰系列激光雷达解决方案、灵雀系列激光雷达解决方案、捷豹系列激光雷达解决方案等(主要包括软件销售、电子材料销售和工程服务)。其中,猎鹰系列一直是公司的主要收入来源,图达通专门为威来Aquila超感系统设计,其他原始设备制造商也可以根据需要进行调整。
图达通在2022-2023年和2024年前三季度的收入分别为6503.8万、1.19亿、1.16亿美元,分别为98.1%。、98.0%、97.7%;灵雀系列的收入分别为0。、11.5万美元,224.9万美元,占比分别为0、0.1%、1.9%;捷豹系列的收入分别为82.1万、78.3万、0美元,分别占1.2%。、0.7%、0;其它收入分别为44.3万、147.4万、53.0万美元,分别占0.7%、1.2%、0.4%。

根据多项资料显示,2021-2023年和2024年前三季度,图达通的营业收入分别为460万、6630.2万、1.21亿、1.19亿美元;每年/期间损失分别约为1.14亿、1.88亿、2.19亿和1.30亿美元。

图达通在2022-2023年和2024年前三季度调整了净亏损约1.43亿、1.37亿、7617.2万美元。截至2024年 九月三十日,该公司的现金和现金等价物约为3450.5万美元。
自成立以来,图达通已经完成了五轮融资。除了上面提到的蔚来资本,其投资者还包括高榕创投、淡马锡、BAI资本、快乐资本、顺为资本、斯道资本、国泰君安创投等。
根据相关公告,图达通的谈判估值为117亿港元,TechStar和图达通已经与三家PIPE(上市公司的私募投资)投资者黄山建、富策和珠海横琴华盖签署了协议,总金额为5.513亿港元。黄山建投资认购3.875亿港元,富策认购1.56亿港元,珠海横琴华盖认购780万港元。
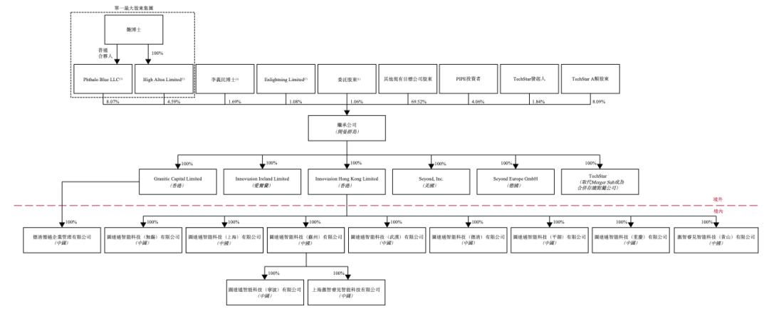
假设没有TechStar 图达通创始人鲍君威在a类股东赎回股权后,将采用其旗下High。 Altos 通过Phthaloolood,Limited控制公司4.59%的投票权 Blue 通过Enlightninging,LLC控制8.07%的投票权。 Limited(员工持股计划)持仓1.08%,共有14.8%的投票权受委托股东持股1.06%;创始人、CTO李义民持仓1.69%,TechStar发起人持仓1.84%,TechStar A类股东持有8.09%的股份;在PIPE投资者中,黄山建投资本持仓2.85%,富策持仓1.15%,珠海横琴华盖持仓0.06%。
另外,目前其他股东持有69.52%的股份。在这些基金中,威来创始人李斌的基金HonourKey 淡马锡的Dahliahliahlia,Limited持仓9.15%。 Investments PTE持仓4.82%。

未来,随着图达通成功“借壳”上市,蔚来、淡马锡、顺为、高榕创投等投资者站在背后,以及清科系、倪正东、李竹等TechStar背后的人,也将迎来“安全落袋”的收获期。
本文来自微信微信官方账号“直达IPO”,作者:王非,36氪经授权发布。
本文仅代表作者观点,版权归原创者所有,如需转载请在文中注明来源及作者名字。
免责声明:本文系转载编辑文章,仅作分享之用。如分享内容、图片侵犯到您的版权或非授权发布,请及时与我们联系进行审核处理或删除,您可以发送材料至邮箱:service@tojoy.com





