还有补贴!最高30%
近日,商务部等6个部门联合发布关于做好2025年家装厨卫“焕新”工作的通知,共同了解详情↓↓
通知明确,各地要重点关注绿色、智能、适老等方向,支持个人客户购买旧房装修、厨卫等局部装修,购买适合居家老化的物品和材料,并联系实际自主确定补贴类别、标准、限额和实施方式。
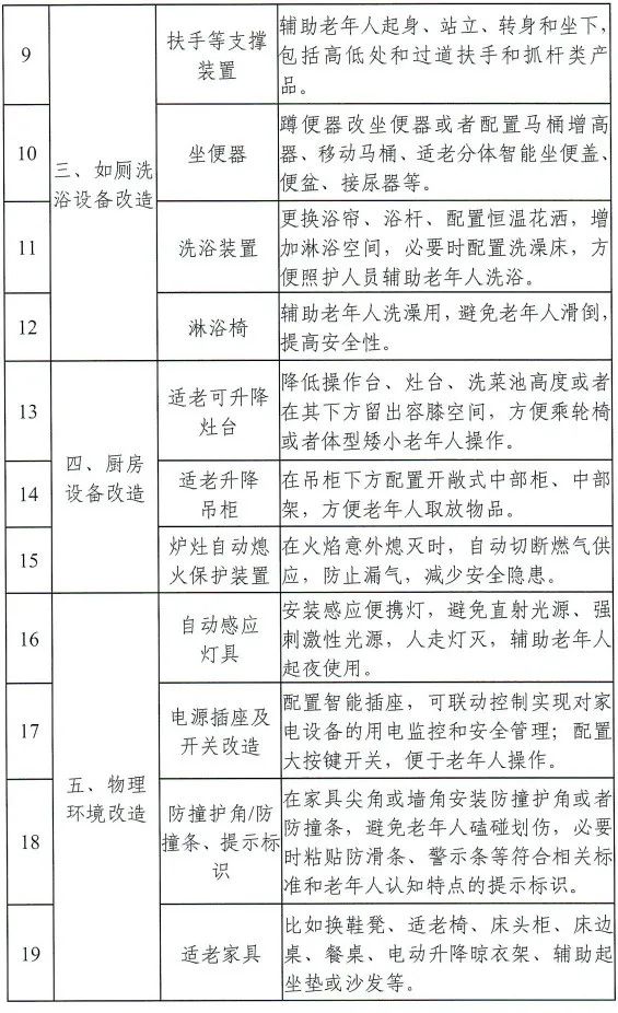
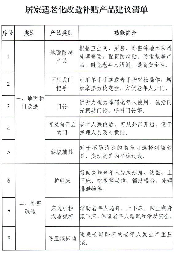
补贴类别主要分为五类:装修材料、卫生洁具、家具照明、智能家居、家居老化改造产品。具体类别由各地根据当地产业特点、居民消费习惯、老年人实际需求等独立确定。
补贴标准不得超过实际销售价格的15%(扣除所有折扣和优惠后的价格),购买一级及以上能效或水效标准产品的不得超过20%,居家适老化改造产品不得超过30%。各地应根据补贴方式独立确定每个人享受的补贴数量、单个商品或每套房(每户)的最高补贴金额、每个人(每户)累计最高补贴金额等限制。
补贴方式应以省级行政区划为基准,补贴政策参与者应公平公开地按照地方实施原则确定,补贴资质发放平台应合规选择。
提出提高补贴流程的通知。各地要平等支持线上线下业务实体,参与家装厨卫“焕新”,拥有不同的所有制、不同的注册地、不同规模的业务实体。突出方便方便,简化客户申请流程,从根本上减少信息的重复填报。
通知还提出加强资金监管。依法严肃查处骗取我国补贴资金等违法行为。对于发现不履行价格承诺、“先涨价后打折”等价格违法行为,以及骗取补贴资金的经营主体,应当尽快取消其参与活动资格,追回我国补贴资金。
下一步,商务部将与有关部门合作,指导各地根据当地实际情况尽快出台工作规则,做好政策顺利衔接、顺利有序实施,继续推出供需对接、新产品推出、联动推广等多种形式的活动,推动惠民政策落实。
配件:
原题:“又有补贴了!最多30%”
阅读原文
本文仅代表作者观点,版权归原创者所有,如需转载请在文中注明来源及作者名字。
免责声明:本文系转载编辑文章,仅作分享之用。如分享内容、图片侵犯到您的版权或非授权发布,请及时与我们联系进行审核处理或删除,您可以发送材料至邮箱:service@tojoy.com




