四年烧光30亿辆,只卖出4万辆汽车,这一新力量正式结束。
另外一家明星新造车企业倒下了!
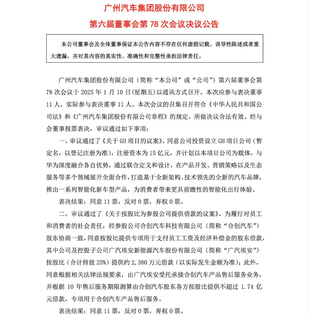
汽车东西1月16日报道,在最近的股东大会上,广汽集团的《关于按股比为股东提供贷款的建议》获得了全票通过。该建议规定,广汽埃安将为合创汽车提供约2380万元的贷款,为员工提供保障,并提供1.74亿元的贷款承担售后服务。
这也是自2024年1月以来,合创汽车经营困难严重,拖欠员工工资后,员工在售后服务方面取得的实质性进展。悬而未决的合创汽车爆雷问题终于告一段落。
而且这也是合创汽车兜底的一个重要建议。

▲合创汽车融资历史
公开数据显示,合创汽车经历了三轮融资,其中第二轮公开可查,累计30.05亿元。投资者为广汽集团、广汽埃安、广东珠投智能科技投资等。

▲合创汽车累计交付量
回顾2020年合创汽车首款车的销售,经过近四年的时间,共售出4.28万辆车。按照这个计算,每卖一辆车,就烧掉了近7.5万的融资,真的很惨淡。
自2024年初以来,已有不少新造车企下牌桌,合创汽车就是其中之一。
以前的广汽蔚来汽车,带着金钥匙出身,如今这一步都是令人尴尬的。
但是,合创汽车并非第一家倒下的新能源汽车公司,当然也不会是最后一家。
本文福利:2025年汽车市场竞争进一步加剧,行业洗牌加速。 分享报告 《新技术加速落地,2025年车圈更卷。》 , 对话框回复 【车东西0737】下载报告。
01.广汽埃安兜底合创,股东大会全票通过。
就在广汽和华为成立合资公司的同台股东大会上,在与华为合作成立合资公司的议案获得全票通过后,《关于按股比为股东公司提供贷款的提案》被审议并获得全票通过。

▲华为广汽与合创汽车合作结束“同框”
提案中指出,合创汽车科技有限公司(以下简称“合创汽车”)股东为履行对员工和消费者的社会责任,决定按持股比例提供专项贷款,用于支付员工工资和经济补偿。
其中,公司及其控股子公司广汽埃安新能源汽车有限公司(以下简称“广汽埃安”)将按持股比例(总持股25%)提供约2380万元贷款,具体金额以实际发生为准。
此外,广汽埃安同意根据相关法律法规的要求,委托承担合创车辆的产品售后服务业务,并根据10年的售后服务期限,计算各股东提供的贷款比例不超过1.74亿元,专门用于合创车辆的产品售后服务。

▲A06plus合创汽车
不难看出,广汽埃安慷慨地覆盖了合创汽车,不仅支付了员工的离职赔偿,还为合创汽车的老车主提供了10年的售后服务。
从这个角度来看,也是倒地车企的好结局。虽然没有极限汽车演变成社会事件,然后快速处理,但也说明广汽集团作为国有企业的社会责任。
也许在黑暗中,贷款提案的通过代表了合创汽车的正式倒地,华为广汽合资公司在同一个董事会上的提案通过也成为了新的传承。
02.含金钥匙出身,最终惨淡落幕。
2017年12月27日,广汽集团宣布与上海威来汽车有限公司合作,共同成立广汽威来汽车,总投资12.8亿元,其中广汽集团占45%,威来占55%。这也是合创汽车的前身。

▲广汽威来战略合作签约仪式现场
当时,蔚来作为造车新势力“蔚小理”之首,发展势头蓬勃。广汽与蔚来合作的广汽蔚来公司,被市场认为是金钥匙。
2020年,广汽蔚来推出了第一款汽车产品——合创007。然而,其25.98万元的价格在当时说服了许多消费者。在激烈的市场竞争下,合创007在发布之初就卖出了508辆车,相当惨淡。

▲合创汽车007
随后,蔚来决定退出合资企业。广汽蔚来于2021年4月1日更名为合创智慧科技有限公司,一个月后更名为合创汽车科技有限公司。
蔚来于2022年8月17日正式退出合创汽车股东队伍。
蔚来退出后,合创汽车相继推出合创V09、不同目标市场的车型,如合创A06和合创Z03,试图抢占市场份额。
但是,合创汽车的销量并没有提高,2022年销量达到1.96万辆,而2023年销量下降到1.6万辆。到2024年前三季度,合创汽车的销量只有4488辆,每月不到500辆。
又是进入2024年,合创汽车开始面临财务困境,拖欠工资和供应商资金的消息不断传出。
据媒体报道,2024年6月,合创汽车上海的销售渠道几乎全面关闭。2024年7月,一些离职员工表示,公司大规模裁员,只剩下少数员工保持基本运营,欠工资和供应商资金。

▲2023年广州车展合创车辆
2024年11月,合创汽车缺席广州车展,离职员工表示,与公司协商的赔偿费未能按时支付,延迟超过半个月。
两个月后的今天,广汽埃安正式决定为合创汽车的员工和车主,也正式结束了合创汽车的品牌。
03.结论:汽车工业内部卷加重
俗话说,只有海浪退去才会知道谁在裸泳,新造车企业在当前汽车市场的竞争也是如此。
当前,国内汽车产业进入了一场全新的竞争,电气化已成为企业技术的核心,而智能化已成为当前竞争的焦点,内卷也更加严重。
因此,在当今的市场环境下,如何实现更好的发展,许多汽车公司也选择与优秀的Tier1合作。在同一个股东大会上,广汽也通过了与华为共同成立合资公司的建议,这似乎是广汽在这样的行业背景下给出的答案。
本文来自微信微信官方账号“车东西”,作者:Janson,编辑:志豪,36氪经授权发布。
本文仅代表作者观点,版权归原创者所有,如需转载请在文中注明来源及作者名字。
免责声明:本文系转载编辑文章,仅作分享之用。如分享内容、图片侵犯到您的版权或非授权发布,请及时与我们联系进行审核处理或删除,您可以发送材料至邮箱:service@tojoy.com



