1.16 铜川ZAKER 新闻晨读
今日(16 天气预报)
铜川市晴天多云,新区耀州 -7 到 7 ℃,王益印台 -12 到 6 ℃,宜君 -8 到 6 ℃;
陕西省晴天多云。
01
温暖回家路 举办铜川车务段 2025 春运高峰启动仪式
1 月 14 日,是 2025 春运高峰的第一天。春运高峰首日,铜川车务段在富平、阎良、耀州、铜川东、庄里车站举行盛大启动。
02
自愿服务使铜川年味更浓。
铜川市很多志愿者积极开展各种志愿服务活动,或者送春联祝福;或者走访慰问孤独的老人;或者免费为老人理发;或者进行健康免费门诊,一项志愿服务活动让铜川充满了爱和温暖,为这座城市增添了不一样的年味。
03
陕西省推进检验结果互认、血费减少等。 9 项实事落地
最近,全省卫生工作会议召开,今年将继续实施。 " 改善就诊体验,改善病人体验 " 采取行动,有效落实一揽子生育扶持政策,加强 " 一老一幼 " 提供健康服务,全力推进儿科服务,取消门诊预付款,检查结果互认,血费减少等。 9 项目为民服务实事实效。
04
最新的司法规定来处理婚姻家庭纠纷!2 月 1 日起实施
05
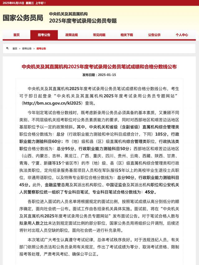
2025 公布国考成绩!
15 日本,中央机关及其直属机构 2025 公布年度考试公务员笔试成绩和合格分数,中央机关和省级(含副省级)直属机构综合管理岗位总分需达到。 105 分、行测 60 分;市(地)级和县(区)级直属机构综合管理和行政执法岗位总分需达到 95 分、行测 50 分。
06
茅台集团 2024 实现年度利润总额 1207.7 亿元 同比增加 10.2%
财联社 1 月 15 贵州茅台酒股份有限公司官微 14 日夜披露“茅台集团” 2024 年度生产经营报告。报告显示,茅台集团 2024 年实现营收 1871.9 亿元,同比增长 利润总额13.3% 1207.7 亿元,同比增长 实现税收的10.2% 817.4 亿元,同比增长 R&D投资同比增长15.0% 11%。
来源 /ZAKER 铜川 综合
本文仅代表作者观点,版权归原创者所有,如需转载请在文中注明来源及作者名字。
免责声明:本文系转载编辑文章,仅作分享之用。如分享内容、图片侵犯到您的版权或非授权发布,请及时与我们联系进行审核处理或删除,您可以发送材料至邮箱:service@tojoy.com



