胖东来公布了温暖基金标准,勇敢正义的奖励标准

一月十三日,胖东来创始人于东来在社交媒体上相继发布了胖东来贸易集团温暖基金标准和勇敢正义奖励标准。
《胖东来贸易集团温馨基金标准》的发布,是为了更好地引导每一位胖东来人懂得如何用科学的方式规划自己的人生,在基本生活得到后盾的基础上,实现轻松、阳光、从容的生活品质,而不是因为缺乏抵御风险的意识和能力,给自己和家庭带来沉重的负担和痛苦。
通过规范员工基本保险,提高员工抵御风险的意识和能力,胖东来可以更理性、更冷静地面对和处理突如其来的重疾和事故。通过成立胖东来温暖基金,员工可以在面对这种重大医疗风险时得到更有效、更有力的保障,缓解心理压力,解决后顾之忧。
与此同时,胖东来也希望启发和推动更多的公司、社区组织和相关保险行业建设和完善这些问题,共同解决社会的基本保障问题,让人们的生活更加轻松、从容、美好。
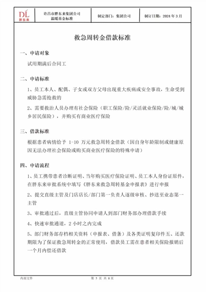
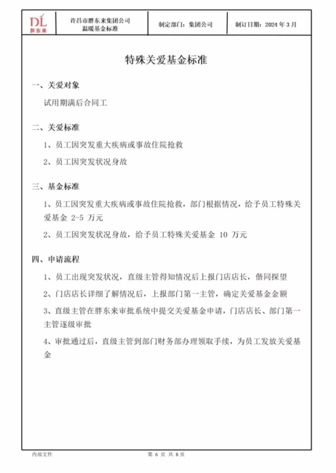
根据东来哥发布的内容,胖东来温暖基金包括三个项目:大病基金、应急周转基金贷款和特殊护理基金,其中36个项目列出了大病基金申报的疾病标准。







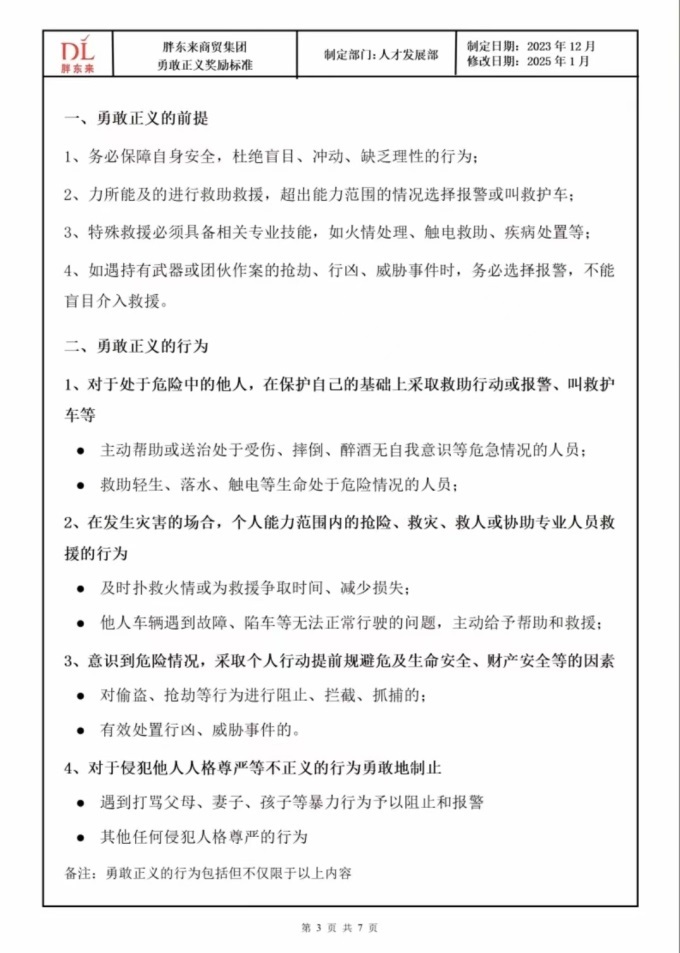
《胖东来贸易集团勇敢正义奖励标准》旨在更好地实现每一位胖东来人勇敢、正义、善良的美好品质,真正释放内心的爱和善良,让更多的人感受到和回归人性的美好,相互信任和友好。
同时,通过建立和实施胖东来勇敢正义的奖励标准,鼓励大家在保护自己安全的同时,在意外事件、公共危险或他人有困难需要帮助的情况下,勇敢地帮助或救助他人。胖东来将为员工勇敢正义的行为建立一个保障体系,消除因担心被诽谤和勒索而放弃救援的顾虑,也希望影响和带动更多的人、企业和社区组织共同传递温暖,维护正义,促进社会向更健康、更真诚、更友好的方向发展,让生活更温暖,让社会更文明,让国家更美好。
具体而言,勇敢正义的奖励标准分为三类:1、公司内部公告表扬;2、按实际事件发放500-10000元奖励;3、对做出重大贡献的情况,经店面和公司评估后可以获得超过上述标准的奖励。
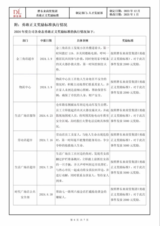
此外,于东来还展示了2024年胖东来各行业勇敢正义奖励标准的实施情况。从实施情况来看,对员工的勇敢正义行为给予了2000-10000元不等的奖励。







本文仅代表作者观点,版权归原创者所有,如需转载请在文中注明来源及作者名字。
免责声明:本文系转载编辑文章,仅作分享之用。如分享内容、图片侵犯到您的版权或非授权发布,请及时与我们联系进行审核处理或删除,您可以发送材料至邮箱:service@tojoy.com




