一月十三日开始!中国森林博物馆预约指南已经到来
头条推荐
据东北林业大学消息,自1月13日起,东北林业大学中国(哈尔滨)森林博物馆调整至每周三至周日免费向公众开放,以迎接2025年第九届亚冬会,帮助黑龙江冬季冰雪旅游“百日行动”。1月13日,预约系统开启。今年冬天,让我们一起走进这个充满活力和奥秘的森林世界,揭开森林的神秘面纱。
开馆时间
从2025年1月13日起,每周三、四、五、六、日:00-16:00(15:2025年1月27日至2月4日,30停止入馆)免费向公众开放。
入馆流程
博物馆实行免费实名预约和必检参观制度。为了保证顺利参观,请根据预约日期合理安排出行,按时到达博物馆。您可以通过入馆验证有效身份证和预约二维码,同一身份证号码可以在同一天内预约一次。
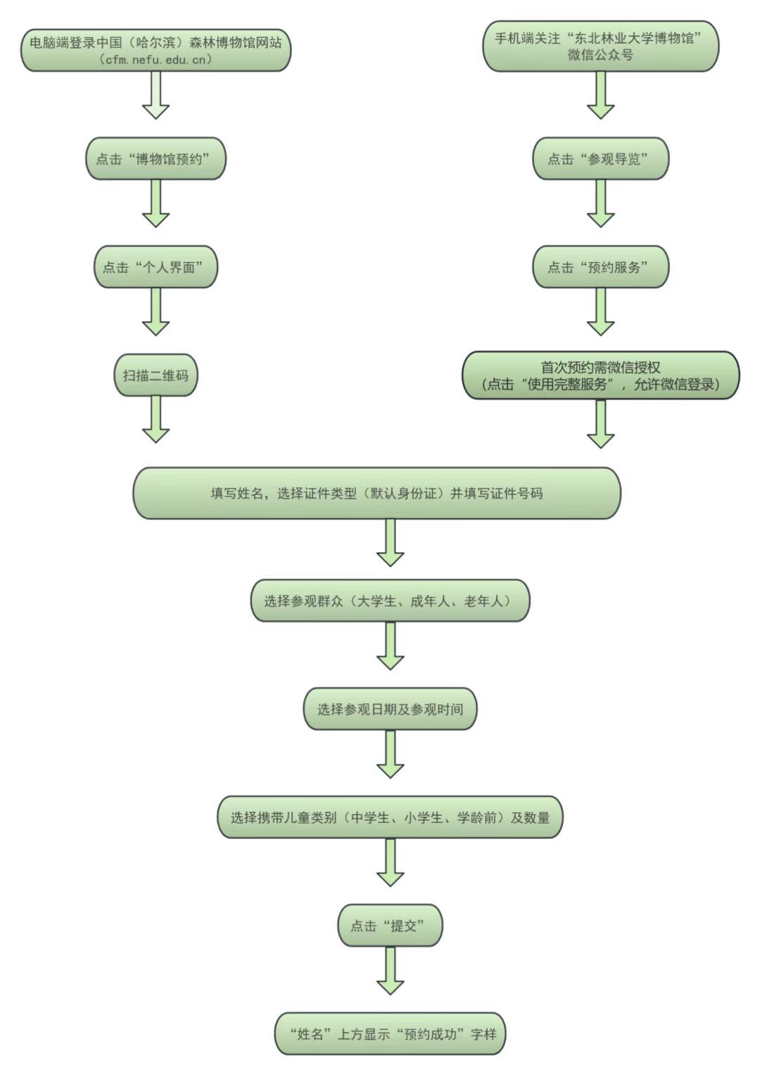
个人参观预约流程
预约系统将于每周一9:00准时开放,然后你可以提前预约本周的号码来源。预约成功后,点击“个人查询”查看预约信息和预约二维码,在预约期间凭二维码和身份证进入博物馆。如果因为某种原因不能按时参观,请提前取消预约。如果你已经两次没有按时取消预约,你将无法在60天内预约这个博物馆。
请点击下面的链接https。://bwgyy.nefu.edu.cn,移动终端请关注“东北林业大学博物馆”微信官方账号,预约。
参观注意事项
观众预约成功后,凭本人有效身份证、预约二维码核实入馆参观(电子版和复印件无效)。
军人(包括退伍军人)、残疾人、60岁以上老人凭本人优惠证件和身份证原件现场预约,核实后刷身份证入馆。进入博物馆时,请服从现场工作人员的指导和管理。
3.未满14岁(含)的未成年人必须由成年人预约。每个成年人最多可以带领两个未成年人参观(预约时填写选项),并与预约人同时核实进入博物馆。观众进入博物馆时,需要配合验证证件。
根据学校《关于进一步规范校园车辆管理的通知》的有关规定,禁止个人观众车辆进入校园。
乘坐公共汽车的观众可以乘坐83。、99、120、203、348、376路公交车站在科大小区下车。
观众需要进出东北林业大学7号门(哈尔滨市南岗区文昌街辅路校门)。
如遇学校重要活动或不可抗拒的情况,博物馆将暂停开放或限流开放,相应时间的预约将自动失效。
8.本馆有权拒绝招待或取消与实际观众不符、预约信息不正确、不遵守参观秩序的观众的参观资格。
回顾经典视频
识别二维码关注最正宗的香坊大小事。
图片编辑|香坊发布
标题:“1月13日开始!中国森林博物馆预约指南来了”
阅读原文
本文仅代表作者观点,版权归原创者所有,如需转载请在文中注明来源及作者名字。
免责声明:本文系转载编辑文章,仅作分享之用。如分享内容、图片侵犯到您的版权或非授权发布,请及时与我们联系进行审核处理或删除,您可以发送材料至邮箱:service@tojoy.com




