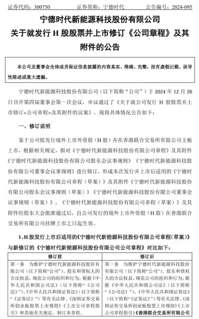
宁德时代:拟发行 H 在香港联交所上市的股票和股票
2024-12-28
IT 世家 12 月 26 每日消息,宁德时代今日发布公告,公司于 2024 年 12 月 26 第四届董事会第一次会议和第四届监事会第一次会议于日召开,审议通过公司计划发行。 H 在香港联交所上市的股票及相关建议。
当代安普瑞斯科技有限公司表示,为进一步推进公司全球化战略布局,打造国际资本运营平台,提升综合竞争力,公司拟发行外资股在海外上市(H 股)股票并且在香港联合交易所有限公司(以下简称“香港联交所”)申请主板挂牌上市。
据 IT 据世家报道,今年宁德时代 10 月发布了 2024 第三季度财务报告,主要数据如下:
第三季度收入 922.78 同比减少1亿元 12.48%;
第三季度收入 2590.45 同比减少1亿元 12.09%;
第三季度净利润 131.36 亿元,同比增长 25.97%;
前三季度净利润 360.01 亿元,同比增长 15.59%;
第三季度基本每股基本收益 2.9877 元 / 股票,同比增长 25.76%;
总资产 7382.35 亿元,同比增长 2.94%;
R&D投资前三季度 130.73 同比下降1亿元 12.12%。
本文仅代表作者观点,版权归原创者所有,如需转载请在文中注明来源及作者名字。
免责声明:本文系转载编辑文章,仅作分享之用。如分享内容、图片侵犯到您的版权或非授权发布,请及时与我们联系进行审核处理或删除,您可以发送材料至邮箱:service@tojoy.com




