LV资本“背刺”前沿品牌
本来应该是前沿品牌的靠山和大后方的投资机构,为什么连最后一丝面子都不留给曾经看对眼的“意中人”?
日前 (12月16日) ,LVMH私募股权基金 凯腾,Catterton路威凯腾 (以下简称“路威凯腾”) 《关于路威凯腾与永熙公司无投资关系的声明》在官方微信官方账号发布 (以下简称:《声明》) 。
路威凯腾在这份声明中说是blank。 me半点一提前做好工商股权登记变更工作。尽管双方确实进行了融资谈判,但最终还是因为“尽调结果不尽如人意”而终止。
值得注意的是,《声明》中提到的永熙公司,是blank的知名新底妆品牌。 me半点一的母公司,消息一出,引起了业界的极大关注。

对此,有业内资深人士在朋友圈里,我隔空对路威凯腾基金大喊大叫,以此来支持事件中的品牌:“谁先说,谁掌握了舆论的口舌,谁就能标榜自己处于道德制高点?如果不授权签名,可以擅自变更股权?中国品牌最难的不是没有初衷的人,而是有一堆机构和个人靠人血馒头。”
而且修远资本合伙人严明他说:“这个品牌是一个非常典型的案例,当国内环境严重卷曲时, (事件的起因可能是) 由于初创企业获得了太多的投融资,过于依赖于资本和网络头部大咖。
聚集美丽创始合作伙伴兼总编辑@夏季童鞋同样,随着前沿品牌逐渐从疯狂到平静,再到今天的低迷,风险投资一级市场也处于困难时期,美容品牌创业的困难水平进一步加剧,融资空间几乎关闭。
“现在消费环境不好,前沿投资像悬崖一样下降,品牌和资本都不好过。这个时候只能同甘共苦,甚至之前约定的条件也逐渐后悔,说明今天的创业环境进一步恶化。其实这个时候,更需要的是创业者和投资者共同发展,共同度过难关。”@夏天童鞋补充道。
他说:“个人觉得很蒙蔽, (本次投资) 媒体宣布正好过了一年,投资角度估计是某些条款没有达到?”业内人士蒙奇奇(化名) 如是感叹。
OIB.前沿品牌研究会CHINA总经理创始人吴志刚叹息道:“一个不正确的描述:每个人都是非同林鸟,在灾难面前各自飞翔。她们本来就不是同林鸟,各有各的利益。”
……
在采访中,嘉宾们都提到了。这也从侧面反映出新故事在资本市场可能不再受欢迎。在市场低迷的情况下,美容行业可能会面临新的洗牌和挑战。
LVMH基金声明“怒斥”前沿品牌?
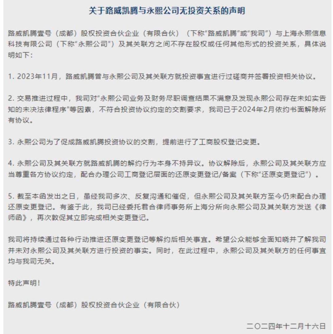
几天前,路威凯腾单方面发表声明称,路威凯腾一号(成都)股权投资合伙企业(有限合伙) (以下简称“路威凯腾成都基金”) 与上海永熙信息科技有限公司 (以下简称“永熙公司”) 与关联方之间,没有股份或其他形式的投资关系。
对于这一点,路威凯腾还在《声明》中提到了与永熙公司的事件。具体说明:
早在2023年11月,路威凯腾就与永熙及其关联方协商并签署了投资协议。然而,在交易过程中,路威凯腾对永熙的业务和财务尽职调查结果并不满意,并发现该公司存在隐瞒未决司法程序的情况。
因此,路威凯腾认为永熙公司的现状不符合投资协议的交付要求,所以今年2月,所有协议都以书面形式被消除。
不过,路威凯腾也强调, 为了促进投资协议的交付,永熙公司提前做好了工商股权登记变更工作,而永熙公司及其关联方对解约行为不予异议。
根据上述情况,路威凯腾在《声明》中提出了与与此事相关的诉求:
永熙公司及其关联方在达成协议解除后,应尊重多方协议,配合公司工商登记复原工商变更/备案。 (以下简称“恢复工商变更”) 。
对于这个声明,聚美丽第一时间联系了这个声明。blank me半点一品牌创始团队,截至发稿日期,品牌所有者对此事没有回应。
从目前投资者的声明和行业关注度来看,值得探讨的问题是,路威凯腾声称“尽调结果不尽如人意”。、“工商股权登记变更提前做好”背后有什么隐藏的东西吗?公司单方面提前做好工商股权登记变更工作,实际上可行吗?聚美丽也向律师,投资者进行了解。
“股权变更登记一般需要公司登记申请、受让方与出让方签订的股权转让协议、新老股东主体信息、股东大会决议等文件,目标公司需要办理股东变更。 (被投资企业) 广东连越律师事务所申请相关行政管理部门办理。律师孙丽丽对于这一点,“办理变更手续不需要双方出让,但是,双方必须签署有效的股权转让协议和其他文件”。
严明他还说:“同样,”关于工商股权登记,必须协商一致。,单方面改变是不可能的。
他说:“在这个问题上,也有两种情况:一是,black me半点一想尽快实施LVMH基金背诵,但国际公司在制度上有自己的制度,可能会有品牌为了获得投资委屈而要求完美;第二,有尽调结果不满意的情况,说明投资协议的成立是基于投资者对于处于创业阶段的公司来说,业绩提升是有条件的。而且这一条件企业方应未能满足, (所以才知道有这样的后续事件) 。”
但在@夏天童鞋看起来,双方都有可能签署类似的“先货后款” (签订正式投资协议后,被投资企业先办理公司变更,资本方再打钱) 投资条款,这在实际操作中非常普遍,也体现了资本方在投资合作中的普遍强势地位。
“所谓调整结果不满意,也是一个非常广泛的理由,甚至只是一个笼统的说辞。,简而言之,这只能意味着投资者在某些方面没有达到预期。关于不满的原因,也可能只是因为经济环境因素,双方无法达成未来的营收目标,外界也不应该过度解读,更不应该进行恶意解读。"@夏天童鞋如是说道。
另外,根据《声明》的内容,是否存在单方面擅自变更工商股权登记的可能性?
孙丽丽律师感觉,类似于永熙公司和路威凯腾的股权纠纷往往如下。三种情况:
其一, 根据永熙公司的企业注册信息,路威凯腾于2023年12月11日注册为永熙公司股东。从《声明》的内容来看,如果声明内容是真的,双方在2023年11月的谈判过程中签署了股权投资相关协议的概率很大。 (包括交收文件等) ,永熙公司根据多方签署的文件办理公司变更,路威凯腾在办理变更登记时是知情且同意的,没有单方面擅自改变的情况。。
在未来的交易推进过程中,路威凯腾发现了影响交易的实质性问题,导致股权交易无法继续或未能满足股权本质交割的前提条件。路威凯腾主张消除交易文件,清除股东登记信息,但永熙公司未配合办理,主要涉及双方解除交易文件后的权利义务和纠纷解决的问题;
第二,如果确实存在被投资企业未经新股东同意,私自办理工商变更登记手续的情况,需要注意的是,是否存在提供虚假文件取得工商登记。根据《公司法》第39条和第250条,新股东可以向行政单位申请注销登记,或者提起行政诉讼要求注销登记,违反《公司法》、《市场主体登记管理条例》等相关法律法规的,被投资企业可能要承担被罚款甚至吊销执照的责任;
第三,可能是永熙公司违约,很多方面都签署了真实的交易和授权文件。然而,事实上,交易仍然没有满足约定的股权交割的前提条件。永熙公司利用相关文件自行变更公司,可能涉及合同违约。路威凯腾可以提起民事诉讼,要求永熙公司协助办理变更登记,承担违约责任,赔偿损失。
然而,以上所有情况都只是推断和演绎。如果双方没有提供第一手真实证据,只能用于分析和解读。只有当事人双方都知道真实情况。
但无论如何,品牌所有者和投资基金都是互补的两个齿轮,没有人能离开任何人。在“灾难之年”,他们应该团结起来,共同克服困难。作为资本方的代表,作为世界知名奢侈品集团旗下的基金,做出如此不在乎被投资伙伴的行为,是不体面的,也是失去了身份。有被访者如果是感慨道。
被投资企业成立八年,一度超越花西子。
据报道,永熙公司成立于2016年,拥有blank的新型底妆品牌。 Me半点一,致力于提供专业的底妆解决方案。目前,blank me半点一在天猫、抖音等线上平台设立旗靓店。其中,天猫旗舰店累计粉丝数达到30.8w、23.1是抖音旗舰店w,产品线包括气垫、粉霜、化妆前霜、粉底等,售价159-660元 (含套组) 。

不像其它大多数主要推广全品类的美妆品牌,blank me半点一成立之初,就专注于当时“进入者少”的底妆细分赛道,凭借大单品、头部主播等快速开拓市场。尤其是在产品层面,我们提倡技术加持,所以blank me半点一把“以光学定义底妆科学”作为产品开发理念,逐步占据了底妆市场的份额。
根据36氪的报道,blank me半点一主推的大单品骑士粉霜在2021年上市两周,销量超过3000瓶。
另外,根据一些第三方和官方数据,blank me半点一是近几年网络渠道迅速崛起的一匹黑马。
根据魔镜市场情报数据,2021年天猫双11预购首日 (10月20日) ,blank me半点位列彩妆榜第三名,仅次于雅诗兰黛和兰蔻;累计到10月31日,在彩妆榜第一阶段排名第12位,仅次于完美日记、珂拉琪,在TOP20的四大国产品牌中略高于花西子。
天猫官方数据显示,2022年618,blankme半点一在天猫底妆榜上排名第四,其中大型单品锁光精华粉底霜 (小黑盒) 超级清柔焦粉底霜 (小银盒) 预购期间销售额达到10万,直播间销售额超过1000万。
魔镜市场情报数据显示,同年双11,blank me半点一的总销售额已经超过1亿,在天猫美妆品类中排名第14位。
可以从上述信息中窥探一二,blank 在短短几年的时间里,me半点一成立一度呈现出高歌猛进的势能。
不过,从近几年的发展来看,声量有所下降。聚美丽之前的文章指出,2023年blank me半点一营收约1-5亿元,已被同期前沿品牌花西子、完美日记、珂拉琪、橘朵等远超。

另外,从今年的大促销来看,以双11为例,Tiktok国产彩妆榜Top20、在天猫美妆品牌销售榜上没有再见到blank me半点一的身影。
创始人曾经是投资者,背靠大主播?
聚美丽还与一些业内人士交流了blank me半点一的发家历程,最后总结出这个品牌快速跑通的原因:一是创始人的经验;二是线上渠道红利期的优势;第三,重点是未饱和的底妆跑道;第四,捆绑大主播造势。
其中,有资深投资者向聚美丽叹息,blank me半点一最近从公开数据来看排名下滑,似乎遇到了瓶颈问题,可能与头部主播捆绑过多、过于依赖在线渠道有关。
“blank me半点一的背景主要是由大主播带来的,现在的发展也是典型的过于依赖于头部主播。不要说前沿品牌,即使是一个成熟的品牌,头部主播加两个链接,少两个链接,也许几千万就没了。”
根据IT橘子显示,blank Me半点一的创始人杨博雅,是美容界的资深投资者和前沿企业家。杨博雅毕业于同济大学经济与管理学院。毕业后,他担任汇丰银行战略规划主任和德同资本投资总监。他专注于化妆品和新媒体领域的投资项目,并投资了自然公园。Farfetch、Dexter,Allice9、黎贝卡的异想世界等等。

2016年,杨博雅基于之前的投资经验和前沿美妆品牌的飙升阶段,也萌生了建立中国美妆品牌的想法。
根据《时尚品牌观察》的采访,杨博雅提到选择底妆赛道的初衷,他指出:“过去的投资经验让我明白了一件事,那就是品牌最终会无限接近创始人的自我,底妆就是我的自我。。”
除了备受争议的路威凯腾投资外,在杨博雅投资者背景、品牌本身的快速飙升等加持下,blank me半点一共完成了三轮融资,分别在2020年进行了一轮融资,投资者为新世界和尚承投资者。;2023年进行了两轮融资,投资者包括悠可集团和众源资本。。

根据上面的图片,blank me半点一前三轮投资者也值得深入挖掘。其中,新世相是国内头部互联网媒体公司和内容品牌。根据艾瑞咨询行业的分析报告,优科集团是2021年中国最大的美容电子商务运营服务提供商。合作品牌包括丝塔芙、香奈儿、倩碧、娇韵诗、可丽金等国内外知名美容产品。
可以看出,在管理层的资源、创始人的投资背景、赶上前沿品牌的疯狂阶段、线上电商快速发展的收益等加持下,blank一起推广。 me半点一迅速爆红。
前沿投资断崖下滑,未来如何造血?
从blank开始 从me半点一与LVMH的争端可以看出,美妆新品牌不再是资本市场的“抢手货”,同时也反映了当前市场的低迷,前沿品牌迫切需要加强自身造血能力。
尤其是现在消费环境不好,新锐投资断崖式下滑,很多品牌和资本方都感叹生意难做。
“今年,出现了一批资本方起诉被投资企业的案件。很多案件都是因为赌博条款没有达到预期,很多案件已经谈好了条件,但是反悔或者撤销了投资,不再履行合同,说明创业环境进一步恶化。”@夏天童鞋如是表示。
实际上就是blank me半点一所在就彩妆跑道而言,近几年投融资比例逐渐下降,而且闭店/关门的前沿美妆品牌也不在少数。
其中,就2021年以来美妆品牌投融资的对比而言,获得投资的品牌数量急剧下降。据不完全统计,2021年共有13个国产彩妆赢得了投资者的青睐,2022年仅有6个彩妆突然下降超过50%,而2023年则下降至3个。今年以来,公开表示,只有FunnyElves投资彩妆跑道。

不仅如此,据聚美丽不完全统计,近几年有近30起新锐彩妆案例倒地,其中有YES!IC、Fomomy浮气等背靠大企业或曾经是视频、天猫彩妆品类第一品牌。

从背后也可以看出,如今新锐投资低迷,资本市场困难,也让追求短期投资实现高效回报的项目难以持续。
对此,@夏天童鞋解释说:“投资公司,如VC风险投资基金等资产管理基金,通常具有非常短的开通期限,每只基金的存续期都遵循。“募投管退”四个阶段,通常在中国是5 2年。也就是五年投资 管理期,加上两年退出期,投资者通常需要在三到五年内获得大额收益,否则会被迫退出。甚至为此,被投资企业提供了回购、赌博等条款,客观上也助推了公司内卷和短期股票交易。"
根据今年有关报道,投资者诉讼被投资企业股份回购的情况并不少见。
根据21世纪的经济报道,2023年1月至2024年7月,深圳风险投资有38起诉讼类招标,其中97%的投资项目引发撤销纠纷。
该报告还表示,深圳风险投资公司发布的35起投资项目回购赔偿诉讼中,包括22起在2024年1-7月期间发生,比2023年增长69%。
对此,严明还指出,初期项目存在财务和法律纠纷,因此感觉从线上起盘的前沿品牌要想稳步发展,必须具备造血能力。
“到了一定规模的企业,一定要有自己的造血能力。首先,在线起步的公司必须在一定时间内尽快布局线下;二是掌握初始资本,与头部大咖克制合作;第三,不依赖背诵,依靠产品实力和管理来提高综合能力和盈利能力。”
蒙奇奇同时也表示,投资红利期过后,前沿品牌需要做好核心大单品和精华运营,同时也可以通过科技加持。
无论是传播还是博主合作,具有科学势能的品牌都具有优势,同时也有助于打造品牌的核心技术壁垒。蒙奇奇如是强调。
吴志刚还认为,在没有资本影响的情况下,取而代之的是明牌时代,品牌应该努力提高效率,更加注重企业效率的运营能力,比如基于效率的运营能力。总成本领先战略。
暂时不管blank 在环境低迷阶段,me半点一与路威凯腾的争端,前沿品牌的红利期已经消失。在这种情况下,前沿品牌要想在未来稳步发展,不仅要靠融资,还要不断加强产品实力和技术实力。或许科学品牌也是目前加强势能的出路之一。
如同吴志刚据说在今天的环境下,投资的关键是趋于长期价值,需要具备三个要素:一是长期运营效率的总成本领先;二是穿越周期硬核技术能力;第三,强大的沟通和创新沟通能力。
"钱最后也要了投资于具有长期价值或长期能力的品牌,而不是投资一些所谓的一时一势的热词,或者只是一个虚假的概念。在这个过程中,前沿品牌要想持续穿越周期,就要更加关注科技的创新,以及科技如何做好时代化的创新营销沟通。"
注意:蒙奇奇是受访者要求的化名。
本文来自微信微信官方账号“聚美”(ID:jumeili-cn),作者:飘飘,36氪经授权发布。
本文仅代表作者观点,版权归原创者所有,如需转载请在文中注明来源及作者名字。
免责声明:本文系转载编辑文章,仅作分享之用。如分享内容、图片侵犯到您的版权或非授权发布,请及时与我们联系进行审核处理或删除,您可以发送材料至邮箱:service@tojoy.com





