乐道 L60 最近 OTA 可调节窗户,减少行程,平衡玻璃振动和关门强度
IT 世家 12 月 15 每天都有消息称,乐道汽车今天发布了“乐道问必答第23期”,回应了用户反馈“关门难”等问题。
官方表示,关闭无框门的原理是通过减少窗玻璃来实现密封。当门打开时,玻璃会自动减少一定的距离,以便在不受阻碍的情况下顺利开关门。但是因为乐道 L60 密封性能很好,关门时车内气流会反向挤压。此外,为了减少关门时玻璃余震动,目前窗户的减少行程相对较小,所以一些音乐朋友会认为关门需要更多的努力。
乐道汽车表示,产品团队已收到反馈,正在改进计划。最近的 OTA 在更新过程中,将调整窗户的行程,进一步平衡玻璃振动和关闭强度。
IT “乐道问必答第二十三期”的关键问答内容如下:
乐道会有驾享服务吗?何时上线?
会有的。预计本月乐道驾驶服务将正式上线,私人定制出行管家作为用户,将为您提供更方便的出行体验。
驾驶服务有很多使用场景,给大家举一个日常生活中的例子来说明。经常出差的乐友可能会有更多的经验,或者在节假日从高铁站回来。因为是交通高峰期,公交地铁很拥挤,打车需要很长时间。如果提前下单驾驶服务,小哥哥可以提前拿车去高铁站接你,下车的时候会有人接你。感觉更方便。
还可以根据您的实际需要,在酒后驾驶、商务接送、休闲度假等场景中提供出行服务。享受自己的驾驶服务 2022 年 6 自1月推出以来,受到了广泛的好评,相信乐道驾驶服务也将成为大家的贴心助手。具体服务规则将在正式上线后与大家分享,敬请关注。
OTA R&D的节奏是什么,如何保证功能的稳定性?如何在后台处理客户声音,确定功能优先级?
上个星期在暖冬零距离活动中,有乐友特别关注。 OTA R&D的节奏和稳定性问题。事实上,一个模型 OTA 节奏主要受生命周期、用户反馈、R&D资源等诸多因素的影响。乐道 L60 到目前为止,交货已经进行了三次。 OTA 更新,春节前还会有更新,整体会按计划有序推进。
每次 OTA 在更新推送之前,将经过多轮严格检查:
R&D测试:R&D团队将在第一轮内部验证新功能和修复信息。
内部人员测试:R&D通过后,内部人员车主将进行广泛的测试。
用户测试:最后,部分用户在真实的日常车辆场景中参与测试感受。
唯有通过所有测试环节核对无误,OTA 为了保证系统运行的稳定性和功能的稳定性,版本将被推送到所有用户。
在使用汽车的过程中,如果遇到与车辆功能相关的问题,可以通过“小乐小乐”优先报告反馈。系统会将收集到的客户声音脱敏后上传到后台,产品团队会通过 AI 每天总结分析用户反馈,结合反馈的内容和音量,综合评价后确定功能迭代优先级,确保更重要、更常见的问题优先级。
简而言之,乐道汽车将通过严格的测试和细致的客户声音分析,让每一次都能 OTA 更新不仅可靠,而且贴近乐友的实际需求,不断优化用车体验。
刚刚拿到车,对通电补贴怎么用不太了解,能不能介绍一下?
最近,社区里有许多新提车的乐友,还不太清楚如何使用通电补贴,今天再来介绍一下。
只有第一个主要用车人才能激活通电补助,可以用来支付自己账户下相应汽车的补能账单。举个例子,小乐有两辆乐道。 L60 使用权,其中一个是黑武士,小乐本人是这辆车的第一个主要车主,另一个是山青,小乐是这辆车的授权车主。然后,小乐的通电补贴只能支付他的黑武士的充电或更换订单。
具体操作时,可以使用乐道汽车 App 扫描代码支付订单,可以使用通电补贴。在支付结算时,您需要注意以下两个信息的准确性:
充电车:选择需要通电补贴清算充电订单的车辆
支付方式:选择通电补贴清算,然后点击支付即可。
方向盘脱手检查过于敏感,原因是什么?开车时要注意些什么?
使用辅助驾驶功能时,车辆会检查驾驶员的握盘情况和疲劳状态(数据只在车辆端处理,不会上传视频或图片)。需要在两个方面找到平衡来设置手部检测的灵敏度:不能太灵敏,导致车辆在没有握盘的情况下误以为已经握盘,从而造成安全隐患;不要太不灵敏。握盘时误判为未握盘,影响辅助驾驶体验。
乐道 L60(NT3 平台车型)采用电容式脱手检测技术,而非常规扭矩感应,使用户在辅助驾驶时无需定期摇动方向盘确定环,即可握住方向盘。电容器检测通过检测方向盘和人体之间的电容变化来判断握盘状态。因此,驾驶员握方向盘的接触面(非装饰条区域)与车辆判断的结果直接相关。因此,使用辅助驾驶时,必须正确握住双手。,这样就可以正确地判断车辆的握盘状态,保证驾驶安全。
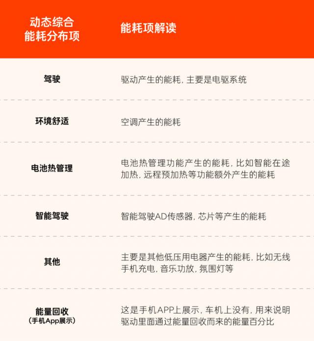
汽车能源消耗列表的内容代表什么?
一位音乐朋友留言说,他想知道汽车功能消耗列表的每一个内容,具体表达了什么,然后灵活调整自己的使用习惯,最大限度地节约能源。在这里,他为大家准备了一份汽车功能消耗表。每个内容的具体解释如下,方便朋友理解:
本文仅代表作者观点,版权归原创者所有,如需转载请在文中注明来源及作者名字。
免责声明:本文系转载编辑文章,仅作分享之用。如分享内容、图片侵犯到您的版权或非授权发布,请及时与我们联系进行审核处理或删除,您可以发送材料至邮箱:service@tojoy.com




