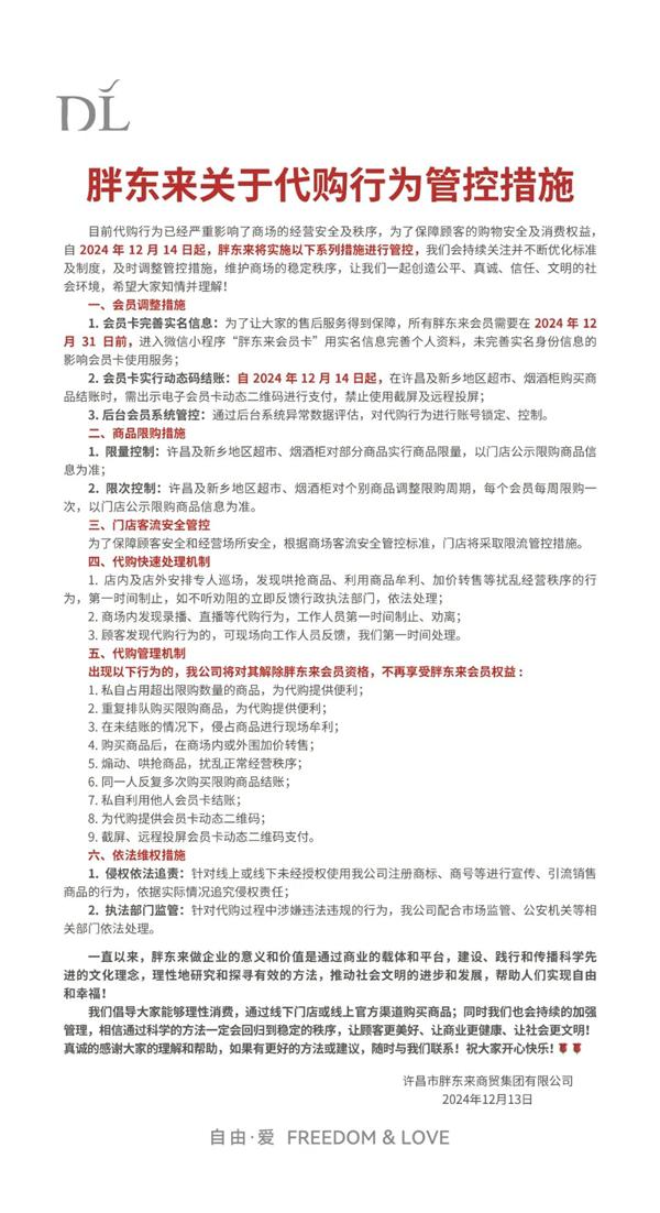
严重影响业务!胖东来发布采购管理措施:会员实名和动态码结账
2024-12-15
快科技 12 月 14 今天上午,胖东来发布了一项关于采购行为管理的措施,称当前采购行为严重影响了商场的经营安全和秩序。
为保障顾客的购物安全和消费者权益, 2024 年 12 月 14 最近,胖东来将实施以下一系列控制措施,其中提到:
会员卡需要实名登记系统认证。在许昌、新乡超市、烟酒柜购买商品时,需要出示电子会员卡动态二维码进行支付,禁止使用截图和远程屏幕投影。
限量控制:许昌及新乡地区超市、烟酒柜对部分商品实行限量,以商店公示限购商品信息为准。
限制控制:许昌、新乡超市、烟酒柜调整个别商品限购周期,每位会员每周限购一次,以店铺公示限购商品信息为准。
店内店外安排专人巡逻,第一时间制止哄抢商品、利用商品牟利、涨价转卖等扰乱经营秩序的行为。如果不听劝阻,立即向行政执法部门反馈,依法办理。
另外,还包括各种采购处理机制,如在场内发现录播、直播等采购行为,工作人员会尽快制止、劝说离开。
具体措施如下:
本文仅代表作者观点,版权归原创者所有,如需转载请在文中注明来源及作者名字。
免责声明:本文系转载编辑文章,仅作分享之用。如分享内容、图片侵犯到您的版权或非授权发布,请及时与我们联系进行审核处理或删除,您可以发送材料至邮箱:service@tojoy.com




