小心!也许快到期了!深圳人速自查
� � 注意朋友们!
快速查看你身份证上的有效期。
快到期了吗? ~
近日,全国多地公安部门发布提示
第一批有效期为 20 年
二代居民身份证陆续到期
换证高峰即将到来
日前
“深圳公安”微信微信官方账号也发布提示
能够在身份证有效期满前六个月
申请换证� �
在居民身份证上看清楚有效期。
↓
居民可以在身份证有效之日之前 3 部分省份在个月内调整和放宽换领期限,即有效期届满前 6 可在几个月内开始申请换领。
如何避峰换证?
请查看这个“攻略”↓↓
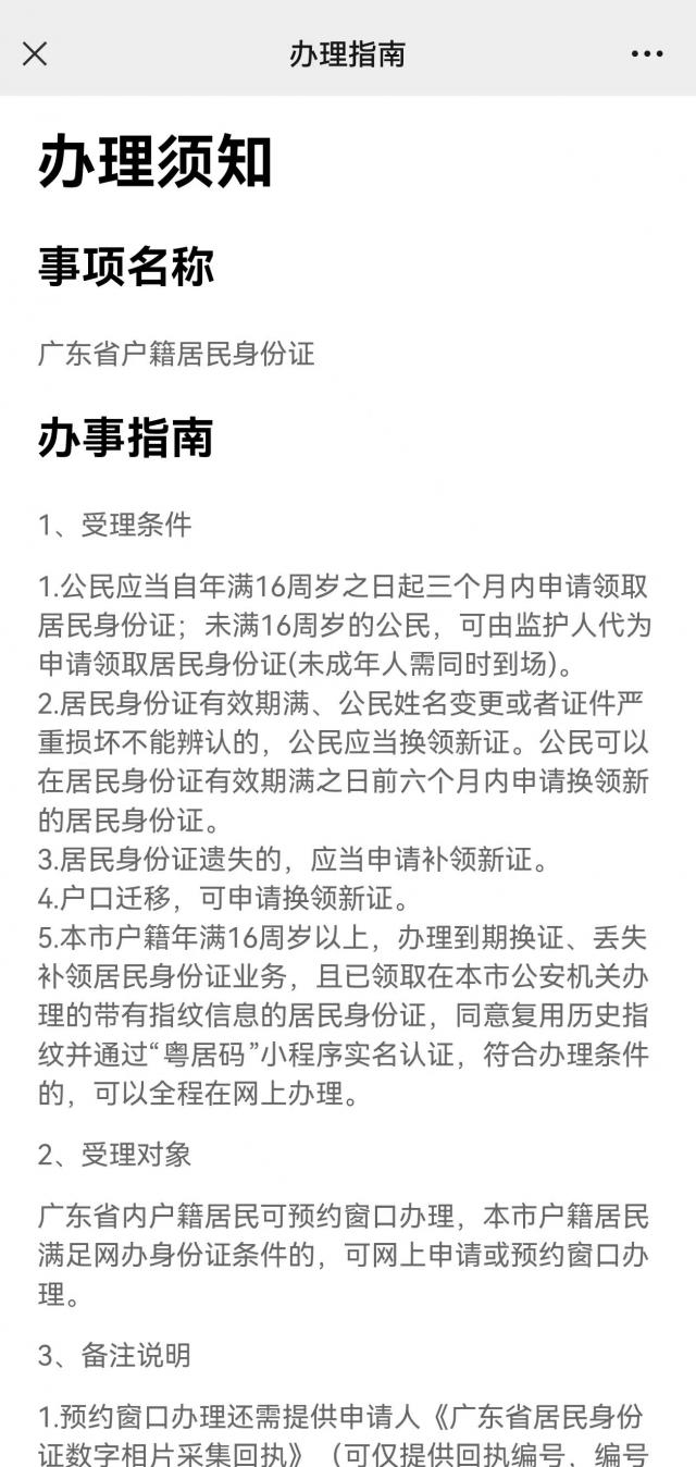
怎样换证 ?
只要事先做好准备广东省居民身份证数字照片收集回执、并携带原居民身份证,可以提前申请换领。
谁能“网上办”? ?
申请者为广东省户籍
年满 16 岁以上
非首次申领
包含指纹信息的居民身份证已在广东省公安机关领取。
同意重用历史指纹
如何“网上办”?
符合上述要求的,可以全程在线办理。到期换证、损坏换领、遗失补办等身份证业务。
关注"深圳公安"微信微信官方账号
点击"政务服务—
深圳市户籍居民身份证"选项
实名认证后查看办理须知
挑选智能导办
根据自己的情况回答相应的问题。
可以选择符合网上申请条件的?
"全网办(零跑动)"
可以在线办理
左右滑动查看更多
谁能“自助办”? ?
16 岁以上广东省户籍居民可先到照相馆拍摄居民身份证照片,取得广东省居民身份证数字照片采集检测回执后,选择附近的公安机关。居民身份证自助受理机办理。
* 如果无法通过自助检查,可以选择窗口办理。
如何“自助办”?
点击"政务服务—
查询户政受理点和身份证自助机。—
广东省户籍居民身份证自助机查询"
你可以看到自助机的分布点
如何“窗口办”?
广东省内外户籍居民(不含港澳台居民)可以准备好所需资料,预约到附近公安部门的户政窗口办理。
未满 16 岁监护人代为公民申请领取。监护人应当提供监护人的有效身份证和监护关系证明,监护人应当提供。携同申请者一起去,收集指纹和同框现场照片。
点击"政府服务-户政预约
—居民身份证"
选择要办理的业务
不符合网办要求的
挑选"预约窗口办理"
上“粤省事”提供电子身份证
进入粤省事 APP或小程序,首页点击"数字空间",可以一键提供居民身份电子凭证。
点击"数字空间"实名认证
如果证件信息没有身份证电子凭证
点击"文件数据管理"
在"我要申请-电子许可证"界面
检查身份证电子凭证
点击"申领“之后就可以回到证件信息界面了
查看身份证电子凭证
居民身份证到期后
机票、火车票、保险等不能正常购买。
也会影响入住酒店、金融储蓄等服务。
但愿每个人都重视起来
不要影响日常生活和工作。
您的身份证期满多久了?
赶快查查
别忘了及时换证!
来源:央视新闻,深圳公安
编辑丨场哥 审批丨 王朝晖
过去精彩的报道� � 点击了解
热点视频更多
点击“观看”,密切关注!~
本文仅代表作者观点,版权归原创者所有,如需转载请在文中注明来源及作者名字。
免责声明:本文系转载编辑文章,仅作分享之用。如分享内容、图片侵犯到您的版权或非授权发布,请及时与我们联系进行审核处理或删除,您可以发送材料至邮箱:service@tojoy.com




