拿着1000万,为什么不能加入肯德基,海底捞?

出品/餐馆老板内部参考
发文/内参君

比例提高到40%到50%!
巨人们将开启“加盟狂飙”
餐饮业巨头们开始加入加速。
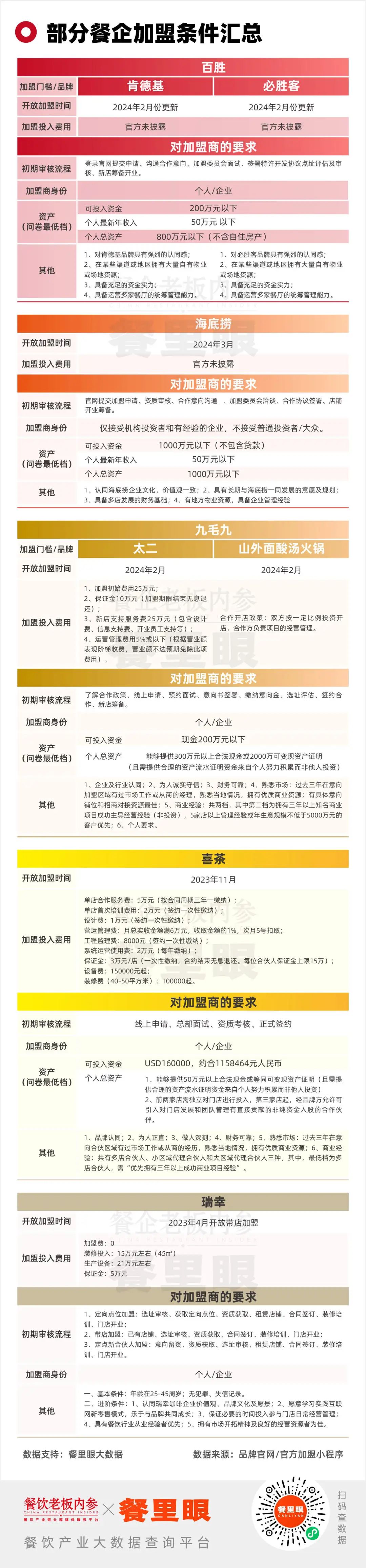
不久前,百胜中国在拿出第三季度报告后,CEO屈翠容表示:“在不久的将来,肯德基的净新店中,加盟店的比例将逐步提高到40%到50%,而必胜客则提高到20%到30%。
被业界称为“新加盟元年”的2024。
不仅百胜中国加快了加盟步伐,海底捞、九毛九等众多龙头企业,以及曾经坚持走直销路线的喜茶、佩姐等品牌也相继正式宣布开放加盟。
根据开放加盟后的品牌势能情况,开始加盟的先发优势已经显现出来。
对于上市公司来说,开放加盟获得的第一波收益是股票标红。3月4日,海底捞官方宣布将推出加盟特许经营模式,随后进行热搜。受开放加盟消息刺激,3月5日开盘,海底捞股价一度上涨30%以上。
接着,就是规模收益。
百胜加盟店规模的增长直接带动了整体业绩。第三季度企业报显示,系统销售额同比增长4%(不包括外币转换的影响),主要得益于7%的店铺贡献。在新店中,加盟店占33%。

◎资料来源:百胜中国公司公告
西茶也是一个尝到规模甜头的品牌。截至今年9月,西茶已开设4000多家门店,今年新增门店超过1000家。得益于加盟方式,去年底西茶门店数量突破3200家,同比增长280%,成为行业内规模增长最快的品牌。
相比之下,曾经和西茶并肩站在一起的奈雪的茶,因为开放时间稍晚,加盟速度跟不上,似乎在茶道上“落后”了。财务报告数据显示,今年第三季度奈雪的茶店共有1884家,其中加盟店只有353家。


1000万在手
可以加入肯德基,海底捞吗?
头品牌放加盟,自带“可靠”光晕,加盟便不再等同于“割韭菜”“赚快钱”,完成了口碑逆转。
但是,这个机会,似乎不是为普通人准备的。
第一,资金门槛,非常高。
根据海底捞在官网发布的加盟商要求,申请人需要“具备多点发展的财务基础”。在评论区,很多加盟商都渴望尝试,甚至有人推断“估计整个店要落地800万,亏了也不会伤到骨头,可以试试”。
虽然品牌所有者没有规定“财务基础”的具体数字,但在他们的加盟申请表中,我们可以看到他们“可以投资海底捞工作的资金额度”和“个人总资产”中的最低等级都在“1000万元以下”。
巧合的是,九毛九新品牌山外酸汤火锅的资金门槛也不低。目前该品牌仍采用指定购物中心的合作方式,加盟商需要“提供300多万元的合法现金,或者证明2000万元的可变现资产”,至少可以为该品牌投资200万元。
即使是方式较轻的茶叶,在茶叶品牌纷纷推出“0元加盟”的时候,仍然要求申请人“可以提供50多万的合法现金或者等同于可变现资产的证明”,最低可以投入的品牌资金是USD16000(约115万人民币)。
几千万的资产标准是典型的“富人创业”。即使是轻茶咖啡,也需要投资几百万,对于普通人来说还是“只能从远处看”。有业内人士调侃:“与其说是加盟,不如说是为土豪量身定做的理财产品。”

尽管市场上有“没有一千万,别开海底捞”的说法,但实际上,即使有一千万,想开海底捞,还是要突破许多困难。
体验门槛,又是一关。
尤其是当市场越来越“卷”的时候,新手很难突出重围。大牌餐饮企业首先考虑的是有经验的优质加盟商。百胜集团、海底捞、九毛九集团等。要求加盟商有一定的资金储备、完善的企业管理能力,甚至有成功的经营多家餐厅的经验。
如果在太二腌鱼的加盟申请表中,会详细询问申请人是否有经营经验,并提供时间、方式、门店数量、位置分布等信息。经营品牌,上传营业执照或经营证明;如果申请人有餐饮行业经验,还必须提供当前餐饮业务的年收入。
九毛九集团在接受《Tech星球》采访时,负责加盟的工作人员表示,在四档加盟标准下,前两档是一支具有大型餐饮管理经验和较强业务能力的责任团队。
海底捞直接将加盟商限制在“机构投资者和有经验的公司”。根据官方解释,这里的“有经验”不一定要做餐饮。关键是机构和公司,而不是“新手”。我们应该了解经济周期的变化及其复杂性。
此外,资源门槛对优质加盟商进行了进一步筛选。
百胜加盟中国的主要方式是渠道加盟,主要关注大学、医院、景区、油站、高速公路服务点等。,而且很难入驻。
瑞幸也注重加盟商的积分资源。去年4月,瑞幸在原有定向点加盟和新合伙人加盟的基础上,开了一家店加盟。自己店铺的申请人不需要重新找点。申请并批准后,他们可以成为瑞幸的加盟商。
对好点的追求也体现在申请条件上。比如海底捞,明确表示申请人需要“具备地方物业资源和企业管理能力”。;同样,百胜集团也更倾向于与“在某些渠道或地区拥有大量自有物业或场地资源”的优质加盟商合作。
特别是在仍然受到“血缘关系”影响的下沉市场中,外人很难真正融入该地区。此时,拥有当地资源和话语权的作用越来越突出。在接受《中国企业家》采访时,周兆成还表示,“有地方物业资源”的要求是“直接理解为房地产,但也包含了另一层含义,即拥有当地的‘知识资源’”。
此外,在下沉市场,好的点和高质量的加盟商是稀缺的。数据显示,一线城市的商业区占城市面积的39%左右,而三线及以下城市的商业区占比只有2%。

所谓“流水品牌,铁店”,自带点资源的方式,才是更多大牌餐饮企业的目标。通过这些“自带资源”的加盟商,越来越多的餐饮企业正在开拓之前难以克服的战略地位。

加盟头部品牌:
强化管理,低风险,回本周期长。
在过去的很多年里,由于加盟市场环境参差不齐,“快招公司”良莠不齐,餐饮业的“加盟”二字始终伴随着“韭菜”,导致业外人士对“加盟”一言不发。
但是随着巨头们纷纷结束,目前的加盟市场环境正在逐步清理,加盟模式的探索与创新也越来越成熟。
加盟之初,品牌所有者将申请方式放在官网和官方小程序中,不通过任何第三方平台加盟,从源头上降低了“假”的风险。同时,整体加盟流程更加统一和正式:加盟商提交申请表,品牌所有者通过审核后,会获得下一个流程的短信提醒。从申请到开店,大部分都需要几个月的时间。
在社交平台上,加盟申请也被称为“提交简历”。接到通知的加盟商会发帖更新加盟情况,被品牌拒绝的加盟商会在评论区“向老师学习”,询问“如何填写材料”。

对于加盟方式的选择,头部品牌也更加谨慎。
在接受《中国企业家》采访时,海底捞股东大会副主席周兆呈指出,海底捞的加盟方式是采用类别托管的方式——这可能与传统加盟方式有很大不同。
换句话说,海底捞负责海底捞加盟店的门店运营、绩效考核、人事招聘、会员管理、供应链等日常运营。客户体验、服务标准、业务管理等。不会改变。
百胜中国一直在探索不同的特许经营模式。从传统的“从零开始”和“开新店”的个人加盟模式来看,“渠道加盟”的加盟模式现在正在扩大。
据搜狐财经报道,百胜中国的加盟方式主要是机场、景区、大学、服务区、科技园等。,并要求加盟商在未来三年内给予10多家加盟店,一家餐厅的初始投资约为200万。
在此之前,肯德基采用了“从零开始”的主要方式。“从零开始”的特许经营意味着向加盟商转售一家完美的餐厅。加盟商不必从零开始,避免了自己选址、开店、招聘、培训、管理员工的复杂工作。加盟商的风险会大大降低,成功的机会也会增加。
餐饮连锁顾问王冬明表示,目前餐饮轨道的加盟仍然是传统的加盟模式,加盟商可以在承担更大风险的同时获得更大的利益。像海底捞这样全权代管加盟的好处是加盟商只能投入资源和资金,品牌负责运营,稳定,但回报周期比较长。同时,门店收入也需要与品牌分享。

加入,巨头们扩大的“最终窗口”?
从目前的市场环境来看,加盟模式和加盟商相对成熟,部分市场尚未饱和。同时,加盟跑道上出现了一些恐慌,这是巨头加盟扩张的好时机。
而且不同的品牌在加盟方式上有不同的步伐。
无论是设置更高的加盟门槛,还是采用代管加盟的管理模式,海底捞等品牌的加盟步伐都不会很快,而是通过加盟策略进入更多渠道。在一次采访中,周兆呈也强调,他对加盟规模和加盟速度的放开非常谨慎,加盟店的比例会非常非常小。
不管是更加下沉的市场,还是更加艰难的途径,百胜中国都在以更加柔软的身材,以更加柔软的身材,贴地飞行。
肯德基与必胜客的合作渠道加盟商包括中石油、中石化、浙江交通投资集团、供销商贸流通集团等央国有企业。在过去的三年里,肯德基在浙江省开设了32家高速服务区餐厅,并在全国12个省开发了高速渠道加盟商。
而且喜茶等茶咖品牌,由于方式较轻,相应的加盟门槛也比较低,跑道对规模的要求也比较高,所以在下沉市场加速扩张。
龙头企业的加盟窗口期已经开启。在这个餐饮倒闭的年份,巨头们“强强联合”,真正“抄底”的时候,似乎已经到了。
本文仅代表作者观点,版权归原创者所有,如需转载请在文中注明来源及作者名字。
免责声明:本文系转载编辑文章,仅作分享之用。如分享内容、图片侵犯到您的版权或非授权发布,请及时与我们联系进行审核处理或删除,您可以发送材料至邮箱:service@tojoy.com





