估值255亿!“中国英伟达”GPU独角兽摩尔线程启动IPO上市辅导
“中国英伟达”即将上市!
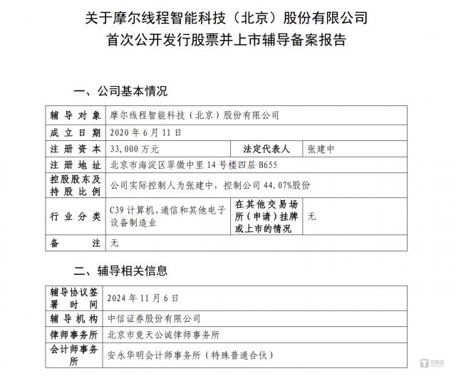
钛媒体 App 11 月 13 日消息,中国证监会官网显示,国内多功能 GPU 独角兽企业摩尔进程智能技术(北京)有限公司(以下简称“摩尔进程”)在北京证监局办理辅导登记,正式启动 A 股票上市过程中,辅导机构为中信证券有限公司。
今年第三家公司是继壁淞原之后。 GPU/AI 开启芯片创业公司 A 股 IPO 之路。
据悉,这个过程是由摩尔创立的 2020 年 10 月亮,多功能 GPU 致力于为全球提供加速计算的基础设施和一站式解决方案。
来自世界各地的摩尔创始团队 GPU 英伟达,他的创始人和创始人 CEO 曾任英伟达全球副总裁、中国区总经理的张建中, GPU 这个行业已经深耕近二十年了。
当前,摩尔进程可以并提供 B 端和 C 终端产品,其芯片采用先进的芯片 MUSA 架构,集成 AI 四大引擎:计算加速、图形渲染、视频编码、物理模拟和科学计算。2022 2008年,摩尔推出了国产游戏显卡。 MTT 被称为“国产游戏第一卡”的S80,也是国内唯一能支持的。 DirectX 12 消费级显卡。另外,在数据中心 GPU 部分,摩尔进程还拥有千卡智算集群,并推出了自己的万卡集群计划。
公开资料显示,摩尔线程客户包括头部运营商、大型国有银行、大型创业公司等。
启动 IPO 此前,摩尔进程已完成五轮融资,整体融资规模超过 40 亿元。投资者包括中国移动、深圳创投、上海郭盛、中国银行国际、中国建设银行国际、招商局创投、中关村科学城、红杉资本等基金和机构。2024 年 4 月 9 日本,摩尔进程 255 当选企业估值1亿元,2024 · 胡润全球独角兽排行榜 261 名。
摩尔进程融资历程(来源:天眼查)
值得注意的是,摩尔进程是今年第三次曝光。 IPO 计划的国产 GPU 制造商。官网证监会显示,今年 8 月,消息原科技上市辅导备案已受理,辅导机构为中金公司,该公司计划在 A 股进行 IPO。9 月份,壁邈科技在上海证监局办理了辅导备案登记。
(本文首发于钛媒体 App,作者|编辑林志佳|胡润峰)
本文仅代表作者观点,版权归原创者所有,如需转载请在文中注明来源及作者名字。
免责声明:本文系转载编辑文章,仅作分享之用。如分享内容、图片侵犯到您的版权或非授权发布,请及时与我们联系进行审核处理或删除,您可以发送材料至邮箱:service@tojoy.com




