郑州大学生骑自行车夜袭开封!滴滴青桔半夜发布倡议:希望减少这种行为
2024-11-10
快科技 11 月 9 近日,郑州大学生夜骑开封爆红,吸引了无数学生,甚至还有外国学生来郑州参加活动。
为了确保安全,前几天当地很多部门都出动了护栏,临时设置了护栏,将行车道与非机动车道隔开。即使占了半条路,昨晚自行车还是堵了,交通量很大。
对这种行为,滴滴青桔连夜发布倡议,希望大家能深思熟虑,减少这种行为。
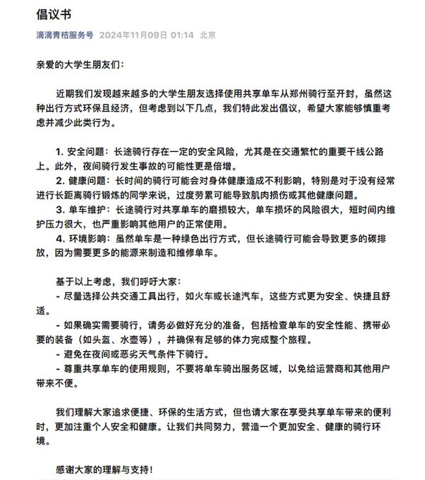
青桔称主要考虑以下几点:
1. 安全问题:长途骑行存在一定的安全风险,尤其是在交通繁忙的重要干线公路上。此外,夜间骑自行车发生事故的概率翻了一番。
2. 健康问题:长时间骑自行车可能会对健康产生不利影响,尤其是对于不经常长途骑行的学生。过度疲劳可能会导致肌肉损伤或其他健康问题。
3. 自行车维修:长途骑行对自行车共享的损害很大,自行车损坏的风险很大,短时间内维修压力很大,严重影响其他用户的正常使用。
4. 环境影响:虽然自行车是一种绿色出行方式,但由于需要更多的能源来生产和维护自行车,长途骑行可能会导致更多的碳排放。
呼吁大家:
- 尽量选择公共交通工具出行,比如列车或者长途公交车,这样更安全、快捷、舒适。
- 如果你真的需要骑自行车,请做好充分的准备,包括检查自行车的安全性能,携带必要的武器(如头盔、茶壶等)。),以确保你有足够的体力完成整个旅程。
- 避免在夜间或极端天气环境中骑自行车。
- 尊重自行车共享的使用规则,不要将自行车骑出服务区,以免给运营商和其他用户带来不便。
本文仅代表作者观点,版权归原创者所有,如需转载请在文中注明来源及作者名字。
免责声明:本文系转载编辑文章,仅作分享之用。如分享内容、图片侵犯到您的版权或非授权发布,请及时与我们联系进行审核处理或删除,您可以发送材料至邮箱:service@tojoy.com





