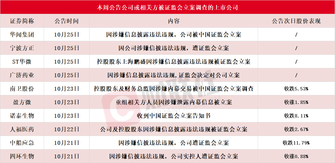
10家上市公司的公告公司或相关方被证监会立案,热门芯片股盈方微在列
十月二十七日财联社(编辑) 平方)根据财联社不完全统计,截至发稿,本周包括华闻集团、宁波方正、ST华微、广济药业、南卫、盈方微、诺泰生物、人福药业、中船应急及四环生物。在内的10家a股上市公司的公告公司或有关方被立案,如下图所示:

▌涉嫌信披违纪违纪或内线交易 本周,10家上市公司的公告公司或有关方被立案 热门芯片股盈方微在列。
就二级市场表现而言,部分上市公司股价反应相当强烈。公告第二天,南卫股份、诺泰生物和中船紧急收跌5.53%、8.11%、11.79%。
华闻集团主要从事文化旅游业务和媒体业务。十月二十五日宣布,公司最近收到了中国证监会的《立案通知书》,中国证监会决定对公司立案,因为涉嫌信息披露违法违规。。同一天,华闻集团宣布,公司于10月25日收到海南省海口市中级人民法院的决定,海口中院决定对公司进行预重组,并指定华闻集团清算组担任公司临时经理。10月21日,华闻集团宣布收到海口市中级人民法院发出的通知和申请人三亚凯利的申请。申请人向海口市中级人民法院申请重组华闻集团,理由是公司无法清偿到期债务,明显缺乏清偿能力,但具有重组价值。并且申请预重整公司。10月22日至24日,华闻集团连续三天涨停。。10月24日晚,华闻集团宣布股票交易异常波动,称公司经自查后不会出现违反信息公平披露的情况。从长远来看,自6月份以来,华闻集团股价累计上涨199%。。

盈方微微晶片设计公司公司于10月23日收到通知,本次重组相关人员涉嫌泄露内幕信息,被证监会出具《立案通知书》。目前尚未审结,本次交易存在暂停、停止或取消的潜在风险。10月25日,盈方微宣布,公司原计划通过发行股份和支付现金的方式购买华信科49%的股份和WORLD。 49%的STYLE股权;与此同时,拟向舜元企业管理等筹集配套资金。由于本次重组相关人员涉嫌泄露内幕信息,中国证监会出具了《立案通知书》,目前尚未审结。经过公司与交易各有关方的友好协商和认真研究论证,决定终止本次重组事项的决定。业绩方面,盈方微前三季度净亏损3652万元。二级市场方面,自2月份以来,盈方微累计最大涨幅77%。。

减肥药概念股诺泰生物十月二十三日,公司和实际控制人之一赵德中收到了中国证监会的《立案通知书》,中国证监会决定立案,因为涉嫌信息披露违法行为。。经过公司自查,此次立案将涉及2021年公司技术转让相关事项。。当前,该公司尚未收到中国证监会的最终调查结论,经营状况正常。根据诺泰生物2022年年报,公司技术服务转让的主要方式包括简单的科研开发服务内容、共同项目、技术转让服务项目、产品上市持有人部分或全部权利的技术服务项目等。获得批准后,涉及的项目主要包括阿托伐他汀钙片项目、氨氯地平阿托伐他汀钙片项目、苯甲酸阿格列汀片项目、依替巴肽注射剂项目等。业绩方面,前三季度,诺泰生物实现了归母净利润3.50亿元,同比增长281.9%。在二级市场,诺泰生物在接到立案通知后的第二天,公告一度接近20CM跌停,10月份的高点至今累计股价下跌40%。

另一只医药股人福医药股十月二十二日,公司及控股股东当代科技收到中国证监会的《立案通知书》,涉嫌信息披露违法违规,中国证监会决定向公司和控股股东立案。。同一天,人福医药公告,收到湖北证监局出具的行政监管措施决定。经调查,2018年至2022年3月,公司控股股东当代科技存在非营利性资金占用。截至2022年4月15日,当代科技已归还全部本金、占用期利息、未及时审议披露相关交易、未及时披露子公司股权信息、前期财务报表会计失误等违法事实。值得注意的是,人福医药9月30日宣布,2024年9月30日,武汉市中级人民法院判决受理债务人重组当代科技,并指定武汉当代科技产业集团有限公司清算组担任当代科技管理员。二级市场方面,自9月份低点以来,人福医药股价累计上涨51%。

本文仅代表作者观点,版权归原创者所有,如需转载请在文中注明来源及作者名字。
免责声明:本文系转载编辑文章,仅作分享之用。如分享内容、图片侵犯到您的版权或非授权发布,请及时与我们联系进行审核处理或删除,您可以发送材料至邮箱:service@tojoy.com




