清北毕业生加入浙江县级中学。专家:“清北牌”不能只是噱头。
近日,浙江省绍兴市嵊州市教育体育局发布《2024年嵊州市教育体育局下属学校公开招聘教师拟录用人员公示》。清华大学、北京大学、浙江大学、厦门大学的博士生和研究生很多,引起了人们的关注。
根据名单,拟录用的目标来自全国顶尖大学。清华大学和北京大学有三名毕业生,浙江大学有四名,中国人民大学有一名,厦门大学有一名博士生和吉林大学有一名博士生。他们将分别加入该地区的几所县级中学。
嵊州市教育体育局下属学校2024年公开招聘教师拟录用人员。图/嵊州市教育体育局
嵊州市是浙江省的一个县级市。从招聘岗位来看,他们将在嵊州市几所县级中学从事基础教育工作,聘请高中教师,这与普通社会认知中“清北毕业生留在大城市”的情况形成对比。
对于这些顶尖名校的学生回到基层,一位网友表示:“不可思议,一所县级中学居然招了两个清北硕士当老师,一个北大本科毕业生!”而其他人则认为时代不同,现在就业形势不好,选择基层也不错。
[1]经济强县支撑教育强县。
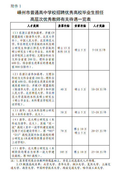
嵊州市一直愿意花钱引进高学历人才。清华、北大博士生的房票补贴高达105万元(本硕阶段要求是世界一流大学建设高校和原985高校),年人才奖励高达25-30万元。
嵊州市普通高中招聘优秀大学毕业生担任高级优秀教师待遇清单。图/嵊州市教育体育局
能够给予这种待遇,离不开浙江省强大的经济实力。根据潮新闻数据,上半年,嵊州市GDP达到366.29亿元,同比增长7.1%,高于全省平均1.5%。%,在绍兴市排名第三,实现了高基数的高增长。绍兴作为“浙江第四城”,今年第一季度生产总值达到1852亿元。按照不变价格,同比增长7.8%,增速居全省第一。可以看出,绍兴嵊州市在经济实力和发展前景上具有一定的吸引力。
另外,近几年来,清北也有不少毕业生到深圳中小学执教。
2019年,“近30万年薪招聘中小学教师”的深圳龙华区招聘清北76名毕业生;南山外国语学校(集团)高中招聘20人,清华北大招聘19人;深圳中学新引进的34名教师中,有22名毕业于清北。仅这三块加起来,清北就有117名学生。
以上两个地方都有一个共同的特点,都是经济发达地区。
[2]清北毕业生去基层不一定是大材小用。
清北毕业生去基层总能引起热议,重点是名校毕业生去基层是否大材小用。很多人认为清华北大毕业生的去向应该是一线城市、大型国企或者出国留学。如果我们应该不断变化,我们会为名校的金字招牌感到遗憾。
对于这一点,21世纪教育研究院院长熊丙奇告诉九派新闻,现在毕业生的就业情况与以往不同。2023年,我国高等教育毛的入学率达到60.2%,毕业生人数超过100万,与90年代末的本科生一致,这是我们必须考虑的现实,因此必须转变思想,整个行业就业,实际上是一种双向选择。清北毕业生进入县中学,是一种市场行为,不会浪费所谓的人才。它们必须根据工作场所提供的薪酬待遇、工作环境、工作内容进行综合选择。
熊丙奇说,不仅是县级中学,还有一些高文凭群体选择在基层街道工作。“某名牌大学的毕业生必须在某个单位的某个岗位上匹配,这已经过时了。目前,我们应该更加关注的不是你的学历有多高,而是你自己的能力和素质能否得到社会雇主的认可。我们必须树立新的就业观念。”他说。
熊丙奇认为不同地方的基层是不同的。比如发达地区的生活水平和工资可能对毕业生更有吸引力,中西部地区的基层吸引力还不够。此外,大学人才培养的数量结构和质量需要与社会发展一致。如果高学历的人数高于社会需求,必然会导致高学历、低就业。这种社会问题应该引导我们形成合理的人才培养结构。
专家们说“清北牌”不能只是噱头
有专家指出,清北学生中小学教师符合方向,值得鼓励,但不能成为“清北小学教师”的成绩工程,制造“清北中小学教师”的噱头,让相关部门取得成绩,给国外招生贴上标签。既要鼓励清北毕业生进入中小学,又要保证保留、融合、取得成绩。
中国教育科学院研究员储朝晖也有同样的看法。他告诉九派新闻,目前基础教育缺乏优秀教师,或者“粮食不足”是一个突出的问题,所以基层中小学需要优秀的毕业生当老师。另外,清北的毕业生选择在哪里工作,是在目前的条件下做出的,符合自己的实际选择,别人不需要讨论太多。
储朝晖补充说,对于这样的新教师来说,名校毕业并不意味着他们可以成为一名优秀的导师。他们需要不断打磨、探索和提高自己的教学岗位。特别是要了解学生,才能实现目标。名校毕业后,把教师的责任当成一段新的旅程。不要过分承受名校毕业的压力或荣誉感,而是从教育的实际出发,努力成为学生心目中的导师。
原名“清北毕业生入职浙江县级中学,专家:中小学需要优秀人才,但“清北牌”不能只是噱头”
本文仅代表作者观点,版权归原创者所有,如需转载请在文中注明来源及作者名字。
免责声明:本文系转载编辑文章,仅作分享之用。如分享内容、图片侵犯到您的版权或非授权发布,请及时与我们联系进行审核处理或删除,您可以发送材料至邮箱:service@tojoy.com




