10.17 榆林ZAKER 新闻晨读
今日(17 天气预报)
榆林市阴天小到中雨,定边、靖边小雨转多云,东南风 4 级,气温 8~23 ℃;
陕西省阴天大部分地区都有小雨。 ( 0-5mm ) 。陕北省东部,秦岭山区局部,陕南省东部有中雨。 ( 5-15mm ) ,榆林东部有些地方有大雨。 ( 15-30mm ) 。
01
榆林:陕西“第二粮仓”高水平建设
2023 2008年,榆林粮耕地面积达到 1099.2 万亩,位居陕西第一;粮食总产量 253.9 万吨,位居陕西第二;23 特色农业产业面积和产量位居全省第一,累计创新刷新。 5 类 54 项目全国高产记录 ……
榆林作为陕西主要的旱作农业区,已经从过去开始。 " 走西口 " 荒芜的土地变成了陕西 " 第二粮仓 "。
02
2023 榆林年度新闻奖、榆林市优秀新闻工作者评选结果公布
03
榆林某采油厂领导合谋员工盗窃石油被捕!
2024 年 8 月 24 日和 9 月 10 日,定边县某采油厂副站长管某某(30) 年龄,定边县人)、某某井场照井工党(344) 张某某(377岁,延安市人)合谋采油厂保卫科员工(37岁) 年龄,绥德县人)雇用范某某(322) 年龄,定边县人)的货车,在学庄乡一井场储油罐内两次盗窃石油 35.18 吨。9 月 11 日,石油稽查专班逮捕并拘留某某、党某某、范某某,同日追捕张某某上网;9 月 14 日本,张某某主动投案,案件正在进一步调查中。
04
榆林一名男子接到“编辑课程”退款电话,被骗。 21.9 万元
小帅接到电话,称一年前购买的编辑课程因机构被查封而退款。他相信他真的添加了对方提供的内容。 QQ 号。后来小帅按照客服要求下载 “国汇基金” App,一开始认购小额基金可以提现,后来认购。 1000 元基金被称为操作错误需要缴纳。 1 一万元的修复费,后来又被要求缴纳。 5 二次修复万元,小帅陆续转账。 16.9 一万元以后还是不能提现,又被要求交 25 万元验证金,小帅没钱表示已经刷了信用卡,财务让先付款。 5 数据保留万元,小帅转账后晚上觉得不对劲,第二天问警察才意识到自己被骗了,报警了。
05
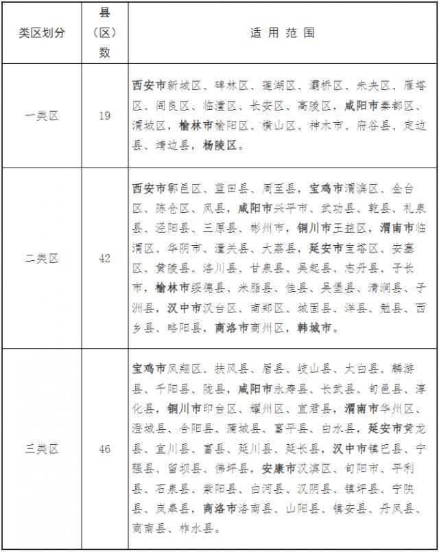
最低工资标准在全国范围内公布,陕西一档月最低工资标准为 2160 元!
根据陕西省最低工资规定,最低工资标准设定了三个等级。
• 月薪最低工资标准:一类区 2160 元、二类区 2050 元、三类区 1950 元。
• 非全日制就业小时最低工资标准:一类区 21 元、二类区 20 元、三类区 19 元。
陕西省最低工资标准适用范围
06
今日 19 时 26 分,年度最大满月将出现在夜空中
10 月 17 日 19 时 26 分数,月球将迎来满月时刻,而在那一天, 8 时 51 分数,月球又恰逢经过近处。
天文学科普专家指出,这是今年满月时刻最接近月球的时刻,两者的区别不到。 11 所以,这一轮满月也将成为一年中最大的满月。
07
51 一岁的德国教练图赫尔将担任英格兰教练,年薪或高达 600 万欧,将带领球队进行战斗 2026 世界杯
根据北青体育新闻:16 日凌晨,多家媒体和知名转会记者报道称,51 年迈的德国教练图赫尔将在明年 1 月球正式成为英格兰队的新主教练。图赫尔将与英足总就相关细则达成协议, " 三狮军团 " 签约至 2026 年 7 月亮,并就此成为该队第一位德国籍教练。据报道,他的年薪可能高达 600 万欧。对于为什么会选择他,媒体分析认为这可能是他在任教切尔西期间在杯赛中的出色表现,最终得到了英足总的肯定。
来源 /ZAKER 榆林 综合
本文仅代表作者观点,版权归原创者所有,如需转载请在文中注明来源及作者名字。
免责声明:本文系转载编辑文章,仅作分享之用。如分享内容、图片侵犯到您的版权或非授权发布,请及时与我们联系进行审核处理或删除,您可以发送材料至邮箱:service@tojoy.com




