公布2024年度数据内容案例名单
9月18日,“2024年数据内容年度案例征集”活动由复旦大学新闻学校、数字视觉教育公益基金、澎湃新闻联合主办,获奖名单正式公布。活动吸引了500多件作品投稿。经过14名专业评委的严格审查和层层筛选,评选出29件作品为“年度案例”。
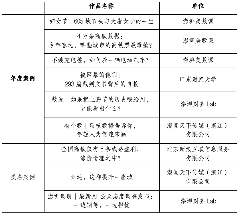
专业组方面,18件作品被选为“年度案例”,澎湃新闻,CGTN、新京报、新潮新闻、南方周末、新浪新闻、腾讯研究院、未来城市视野等专业机构均获得。其中,本报11部作品当选,一枝独秀。
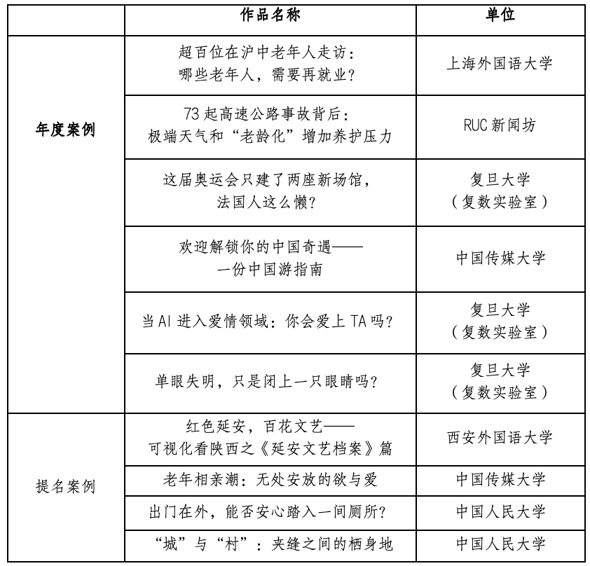
在业余组中,11件作品被选为“年度案例”。其中复旦大学3件作品,上海师范大学天华学院2件作品,中国人民大学1件作品,中国传媒大学1件作品,上海外国语大学1件。
值得注意的是,广东财经大学和北京林业大学各有一件作品提交给专业组,并入选“年度案例”。
业余数据视频类和AIGC类当选或提名均空缺,显示高校在视频制作和AIGC应用方面有较大空间。
《ThePaper》中的吕妍被评为优秀个人,中国人民大学的“RUC新闻坊”被选为优秀团队。
活动还评选了13个“提名案例”和8个公共问题获奖案例(分为三个问题:讲好中国故事、改变AIGC生活、发展女性)。
以下是完整案例名单和最佳组织奖、优秀个人和优秀团队名单。祝贺所有获奖者!
专业组
数据内容类
信息设计类
数据视频类
网页交互类
AIGC类
业余组
数据内容类
信息设计类
数据视频类
(空缺)
网页交互类
AIGC类
(空缺)
获得公共问题的奖项
最佳组织奖
优秀个人
吕妍(澎湃新闻)
优秀团队
中国人民大学(中国人民大学)
阅读完整的作品,可以访问活动官网:https://awards.data-viz.cn/view/prize.html
本文仅代表作者观点,版权归原创者所有,如需转载请在文中注明来源及作者名字。
免责声明:本文系转载编辑文章,仅作分享之用。如分享内容、图片侵犯到您的版权或非授权发布,请及时与我们联系进行审核处理或删除,您可以发送材料至邮箱:service@tojoy.com




