淘宝只是放松了退款政策,却没有缓解商家逃离平台的步伐。
我们国家的平台、商家和消费者共同建立了超大规模的规模 50 巨大的万亿电商市场。但是关于三者关系的讨论仍然没有定论。
在大多数情况下,商家和消费者之间存在着博弈关系,而平台则是规则的制定者和实施者,居中协调两者之间的利益。
淘宝在电商领域逐渐失去领先地位后,权益的平衡正在加速向消费者倾斜,大量新规则正在驱使平台商家疯狂“卷”,引发新一轮的关店浪潮。
最迟在主流电商中引入“只退款”制度的淘宝,虽然发布的纠偏新规已经落地,但似乎并没有阻止商家逃跑。
仅仅退款,来自巨头的焦虑
以前被外界解读为淘宝系统化的自救措施,将买卖天平迅速向消费者倾斜。
根据官方公布的财务报告数据,阿里 2024 第一季度纯利润仅为 9.19 亿元,同比暴跌 96%。
2024 年 5 月 23 日本,拼多多公布财务报告后,市值一度攀升至市值。 2042 一亿美元,正式超过阿里。
目前电商红利期已经过去,如何进一步提升服务,争取客户,成为淘宝为自己开出的“药方”。
但是这种措施无疑会进一步挤压商家的利润率。
以只有退款政策为例,客户收到货后不需要退款,只需要申请退款就可以得到平台的支持。该服务旨在简化退款流程,降低用户的等待时间和沟通成本,提高用户的消费体验和信任。
但是,这种服务也有一些缺点,比如恶意“只退款”、平台处罚不公,商家维权困难等,给正常经营的商家带来了损失和困扰。
因此,在 2023 年底仅退款政策出台后,淘宝经历了商家关闭的浪潮。当时搜索指数的“淘宝店铺转让”词条搜索达到了一个高峰。
只有退款政策纠偏,看起来很漂亮。
电子商务平台不可能离开商家。数据显示,2024 年 618 期间,190 万中小企业成交额同比增长超过 100%,仍然是不可忽视的中坚力量。
因此,淘宝上个月发布了一项新规定,宣布将提高仅退款策略,根据新版本的感受点提高商家的售后自主权,减少或取消优质店铺的售后干扰。
最近这个政策已经正式实施,但是中小企业似乎并没有购买张。
淘宝推广“仅退”策略的主要内容是根据店铺和商品的感受,给予商家更多的自主处置权,减少或取消平台的直接干预,平衡消费者权利和商家利益。
具体而言,对于店铺的综合体验分类≥ 4.8 分割商家,平台不会通过旺旺主动介入,支持收货后的退款,而是鼓励商家先与消费者商量。
这些商家可以根据自己的情况选择是否接受“只退款”的申请,或者提供退款、赔偿等其他售后方案。如果商家和消费者不能达成协议,客户仍然可以申请平台干预,平台会根据商品的具体情况做出公平的判断和处理。
对商店综合体验分在哪里? 4.6 分至 4.8 根据产品的类别和特点,平台将分为不同的风险等级,并进行有限的干预,如限制“只退款”的金额和频率,或要求消费者提供支持“只退款”申请的相关证据和理由。
对商店的综合体验分数低于 4.6 对于商家来说,平台将继续对“只退款”服务保持全面支持,并在收到货物后通过旺旺积极介入和支持只退款来保护消费者的权益和体验。
看起来很棒。商家只需要努力提高服务水平和产品质量,提高体验分数,就可以制定退款政策,消费者体验得到了全方位的保障。
但是有些商家指出,分数达到了。 4.8 几乎“不可能完成的任务”,新的规定提高了一个“孤独”。
在阿里千牛商家的手术台上,店铺体验分为三个维度:近30天的产品体验、物流速度和服务保障。每个人都不容易得高分。
比如商品感知点与“第一次退货”密切相关。所谓第一次品推,就是客户发起退款,第一次元因为产品质量订单。即使商品质量没有问题,消费者在退货原因中选择“质量问题”也是很常见的,因为这样可以避免退货运费。
然而,系统的不当之处在于,即使商家与消费者协商后,客户改写了退货原因,但第一次退货的频率也不会改变,这大大提高了第一次退货率,也增加了感受点的难度。
每个电商平台都有一些“羊毛党”,只靠退款赚钱,比如淘宝上的“羊毛党”。他们可以很容易地通过第一次产品退货来降低店铺的感知点,将感知点降低到。 4.8 分割后,可避免商家实现仅退款“撸羊毛”,商家几乎无法抗拒。
所以所谓的淘宝纠偏只是退款政策,只是“放松”了极少数高质量的头部商家,感觉分数低于 4.8 企业没有生效。中小型企业仍然面临着仅仅退款带来的资金、商品、人力压力。
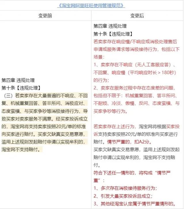
与仅退款政策的调整相比,许多卖家更关心淘宝官方于淘宝 7 月 15 每天发布的《关于变更的公示通知》。新规定设计了许多罚款细节,条件几乎严格。
比如,早 8 点至晚 11 点内,3 如果消息分分钟不回复,将被退款。 20 人民币的处罚,以及脚踏式的反复回答、回答无关紧要问题、消极回应、傲慢态度等消极招待行为,如果引起客户不满,淘宝会支持商家。 20 元 / 向买方赔偿订单价格。
这个规则很快就会在商家之间发醇。
一方面,180 几秒钟的回复时间限制让很多店铺不得不增加人力;另一方面,不难想象会有更多的恶意组织,商家无法用屏幕或其他技术手段回复,从而骗取赔偿。
经过激烈的舆论,淘宝官方删除了“超过回复时间” 180 秒需赔偿“这个具体的时间规定,但是相应的条款得到了保留。
许多企业回应说,他们最近确实收到了许多奇怪的问题。商家及时回复后,下面的问题就没了,好像只是为了骗取赔偿。也有商家表示,确实因为回复不及时被扣款。 20 元了。
依靠挤压商家的利润率来提升消费者体验,显然很难得到商家的支持。权衡利弊后,越来越多的淘宝店主选择直接关店离开,其中很多 10 年,金冠老店。
总结
在电子商务平台的广阔舞台上,淘宝曾经是引领时尚的巨头,但现在却面临着许多挑战。淘宝只调整了退款政策,就像一块石头扔进了湖里,引起了层层涟漪,却没能阻止商家逃跑。它反映了平台、商家和消费者之间复杂而微妙的关系。
淘宝快速向消费者倾斜天平。虽然被解读为阿里巴巴的自救措施,但这一举措在一定程度上挤压了商家的利润率。只有退款政策似乎给商家带来了损失和麻烦,以改善服务,赢得客户,但由于恶意退款和不公平处罚。
2023 这一政策在年底出台后引发的一波闭店潮,是商家发出的强烈不满信号。
商家和消费者不是零和博弈,而是相互依存的关系。平台需要商家提供丰富的产品和优质的服务来吸引客户;消费者的购买行为给商家带来了利润,也给平台带来了流量和利润。
但是,当平台过于偏向客户时,商家的利益受到损害,可能会选择离开平台,从而导致平台的商品种类和数量下降,影响消费者的购物选择,最终失去消费者的喜爱。
如今,随着电子商务行业竞争的日益激烈,淘宝需要重新审视自己的政策,寻找平台、商家和消费者之间的平衡。一方面要加强对消费者的教育,引导学生合理使用只退款的政策,防止恶意退款;另一方面,要优化平台的处罚机制,确保公平合理,保护商家的合法权益。同时,平台还可以通过加强对“羊毛党”的打击、提高系统智能化水平、减少错误判断等技术手段,为商家创造良好的商业环境。
只有通过平台、商家和消费者的共同努力,才能实现电子商务平台的可持续发展。作为电子商务行业的重要参与者,淘宝应该承担起责任,积极探索创新,为商家提供更多的支持和保障,同时保护消费者的权益。只有这样,我们才能在激烈的市场竞争中站稳脚跟,实现三方共赢。
本文仅代表作者观点,版权归原创者所有,如需转载请在文中注明来源及作者名字。
免责声明:本文系转载编辑文章,仅作分享之用。如分享内容、图片侵犯到您的版权或非授权发布,请及时与我们联系进行审核处理或删除,您可以发送材料至邮箱:service@tojoy.com




