三天假期,或者延长到13天!一地最新公告
新闻荐读
回到5元时代!网民:卖不出去?另外一个省,计划增加婚假!
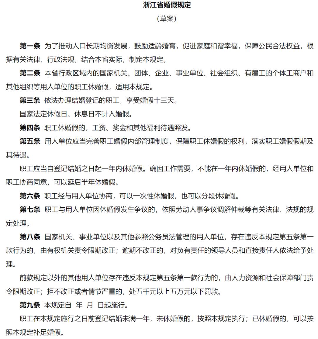
本周二(8月20日),浙江省人民代表大会官网发布消息,《浙江省婚假规定(议案)》拟提交省十四届人民代表大会常务委员会第十二次会议审议,现公开征求意见。
《浙江省婚假规定(法案)》规定,依法办理结婚登记的员工,享受婚假13天。我国法定假日和休息日不纳入婚假。员工应自登记结婚之日起一年内休婚假。如果一年内因工作需要不能休婚假,经用人单位和员工协商同意,可以推迟半年休婚假。与用人单位协商后,员工可以一次性休婚假或分段休婚假。
据悉,浙江省目前实施的婚假规定是原国家劳动总局、财政部于1980年制定的《关于国有企业职工请婚丧假和路程假的通知》,明确婚假为1至3天。
浙江省卫生健康委员会在议案中提到,随着经济社会的发展和人口流动的明显增加,浙江省人口的婚姻圈增加,跨市跨省婚姻的比例约为1/6和1/9。目前,我省实施的三天婚假天数不能满足婚检、登记、办婚宴、来回旅游、蜜月旅游等需求。
此外,近年来,浙江省结婚人数逐年减少,未婚比例增加,初婚年龄后移,适龄人群结婚意愿减少。2012年,全省登记结婚人数从44.2万对减少到2023年的30.1万对,户籍育龄妇女中未婚比例从2012年的22.3%提高到2023年的36.8%,女性平均初婚年龄从2012年的24.2岁提高到2023年的27.5岁。婚姻是双方走向新生活的开始,也是生育的前提。年轻夫妇通过增加婚假,可以有更多的时间去适应和体验新的生活,增进感情交流,有助于提高生育意愿。
全国最长婚假和最短婚假
相差10倍
据报道,截至目前(2024年8月23日),广东、广西、山东、浙江、湖南、湖北、四川等7个省份结婚3天。
近年来,全国多个省(区、市)在当地法律法规中明确增加了婚假,其中13个省份的婚假超过15天(包括部分省份的晚婚和婚前检查增加了假期)。
在北京、上海、天津等地结婚10天;
在江苏、海南、贵州、安徽等地结婚13天;
15天内,福建、重庆、吉林、青海等地结婚;
在江西、云南、河北等地结婚18天;
新疆婚假23天;
近30天的山西、甘肃婚假。
当前,全国各省最长婚假和最短婚假之间的差距是10倍。
数据采集分析:麦洁莹 见习生 吴静仪 绘图:何欣 林泳希
值得一提的是,河南、黑龙江等地为婚前参加医学检查的夫妻增加了额外的婚假,其中黑龙江、陕西增加了10天(黑龙江共25天,陕西共13天),河南增加了7天(共28天),宁夏增加了3天(共13天)。
原标题:3天假期,或者延长到13天!一地最新公告
阅读原文
本文仅代表作者观点,版权归原创者所有,如需转载请在文中注明来源及作者名字。
免责声明:本文系转载编辑文章,仅作分享之用。如分享内容、图片侵犯到您的版权或非授权发布,请及时与我们联系进行审核处理或删除,您可以发送材料至邮箱:service@tojoy.com




