IPO新琪安:王氏夫妇落袋1.64亿,4名亲属扛起股东大会。
瑞财经 张林霞 6 月 28 日本,新琪安科技有限公司(以下简称 " 新琪安 ")向港交所提交上市申请,独家保荐人为民银资本有限公司。
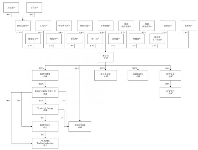
新琪安是世界领先的食品级甘氨酸和三氯蔗糖制造商,深耕行业20多年。根据灼烧咨询报告, 2023 年销售额和销售收入计,公司在世界食品级甘氨酸制造业中排名第一,全球市场份额约为 5.1% 及 3.1%;也是世界五大三氯蔗糖生产商之一,市场份额约为 4.8% 及 4.5%。公司拥有中国、泰国和印尼公司 5 中国食品级甘氨酸生产厂家和中国三氯蔗糖生产厂家是海外唯一的生产厂家。
2010 年 3 月亮,王小强将其所持公司合计。 294 注册资本万元以上 4.76 元 / 注册资本价格转让给陈一元、黄文增、杨海军,股权转让价格总额 1400 万元。
2015 年 7 月份,新琪安实业将持有公司。 569.33 注册资本万元以上 5000 向国鑫弘盛转让万元,股价上涨至 8.78 元 / 注册资金。
2年后,2017 年 7 月亮,王小强将他持有的公司 349.69 注册资本万元以上 25.74 元 / 向富兴投资转让注册资本价格,套现 9000 万元。
在多次股转之后,王小强夫妇累计得到。 1.54 股权转让资金亿元。
同时,公司董事陈丽君、沈小英也将其持有的公司股权转让给修能投资,两人各自套现。 857.14 万元、1440 万。
在递表之前,王小强、丁丹和新琪安实业组成了一组控股股东,他们通过直接和间接控制聚集兴投资来控制公司。 54.8% 股权。
2022 年 -2023 2000年,新琪安依次进行现金分红 860 万元、1110 一万元,按持股比例计算,王小强夫妇落袋约定 1044.69 万元。
除王小强夫妇控股外,王小强的亲属还拥有公司股份,并一起控制新琪安的董事会,新琪安的家族企业色彩十分浓厚。
在递表之前,王小强的兄弟嫂子贺庆凤持仓 西藏新琪安主要公司之一的监事3.8%。
现在,新琪安的董事会由 5 执行董事,1 非执行董事和 3 由独立的非执行董事组成。 5 在名执行董事中,有 4 王小强的家庭成员,包括王小强自己和他的孩子王皓,堂弟吴丁峰,女左玥。
本文仅代表作者观点,版权归原创者所有,如需转载请在文中注明来源及作者名字。
免责声明:本文系转载编辑文章,仅作分享之用。如分享内容、图片侵犯到您的版权或非授权发布,请及时与我们联系进行审核处理或删除,您可以发送材料至邮箱:service@tojoy.com





