闲鱼宣布:九月起收费!
2024-07-30
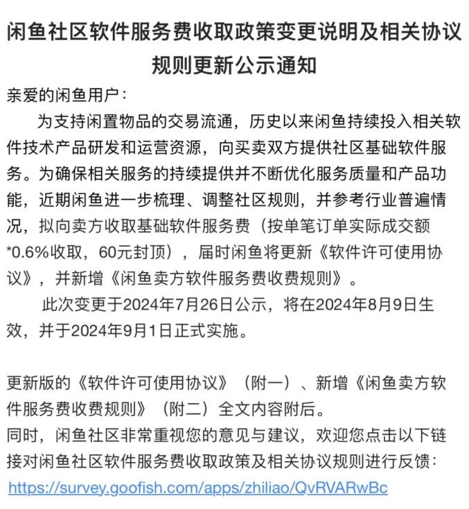
7月26日,闲鱼宣布将向所有商家收取0.6%的基本软件服务费(每笔最高收取60元)。同时,对于同一自然月产生的交易订单数量超过10个,累计交易金额超过1万元的商家,软件服务费将收取超过每个订单实际交易金额的1%。
这一变化将于8月9日起效,并于9月1日开始实施。
公告一出,许多网友表示不满,有网友表示要“网上蹲一个替代平台”…
还有网友表示可以接受:
据报道,2023年,闲鱼日均成交额已超过10亿元,日均活跃用户已达3668万,其中“95后”占43%。闲鱼、小红书、哔哩哔哩等已成为年轻人喜爱的主流电商平台。
根据QuestMobile数据平台的最新报告,2024年4月,闲鱼月活用户达到1.62亿,同比增长19.1%。
7月2日,闲鱼总裁季山在一次媒体采访中谈到了对闲鱼线下门店的看法。季山表示,闲鱼未来三年将投入线下门店。他说,很多人觉得卖二手闲置太麻烦,或者产品价格太低,不值得上架,但其实二手生意离不开线下,迟早要做,这是不可避免的。然而,社区商店不一定是闲鱼线下商店的最终解决方案。可能还有校园店、物流店、加盟店等。物流、校园等。以社区为节点服务。
原题:“闲鱼宣布:九月起收费!”
阅读原文
本文仅代表作者观点,版权归原创者所有,如需转载请在文中注明来源及作者名字。
免责声明:本文系转载编辑文章,仅作分享之用。如分享内容、图片侵犯到您的版权或非授权发布,请及时与我们联系进行审核处理或删除,您可以发送材料至邮箱:service@tojoy.com




