厦门颁布新规:买房时明确!
买房时
买房者了解小学幼儿园划片的情况
近日,厦门四部门颁布新规定
近日,市住房和建设局、市自然资源和规划局、市教育局、市市场监督管理局发布了《明确新出售商品房项目教育配套工作机制》(以下简称《工作机制》)。
四个部门的工作机制指出
这样才能进一步优化商住用地转让
确保购房者的利益
促进房地产市场稳健健康发展
维护社会稳定
要点
商业用地供应计划 教育局也应该知道
《工作机制》指出,年度商住用地供应计划明确后,市资源规划局将通知市教育局和区人民政府。如需调整商住用地供应计划,市资源规划局应及时通知市教育局和区人民政府。
提前研究计划新转让商品房
配套幼儿园和小学项目
各区人民政府应当在拟出让商住用地上报市土资委办公室会议前,提前研究规划地块幼儿园和小学的教育配套方案。涉及市直属学校的,各区政府应当按照有关要求向市教育局咨询。
各区人民政府应当书面说明相关情况,对配套学校不能与拟出让商住用地项目同步交付使用或者周边学位严重不足的,提出停止出让的建议。
预售商品住宅项目
需要教育支持信息
在房地产开发企业预售商品房之前,应当向项目所在地的区教育部门申请明确项目的教育配套情况。区教育部门应当按照现行学校招生划片方案书面通知开发企业,并抄送市教育局、市住房和城乡建设局、市市场监管局。
房地产开发企业预售商品房时,应当在售楼现场公示本项目教育部门明确教育配套书面信函。
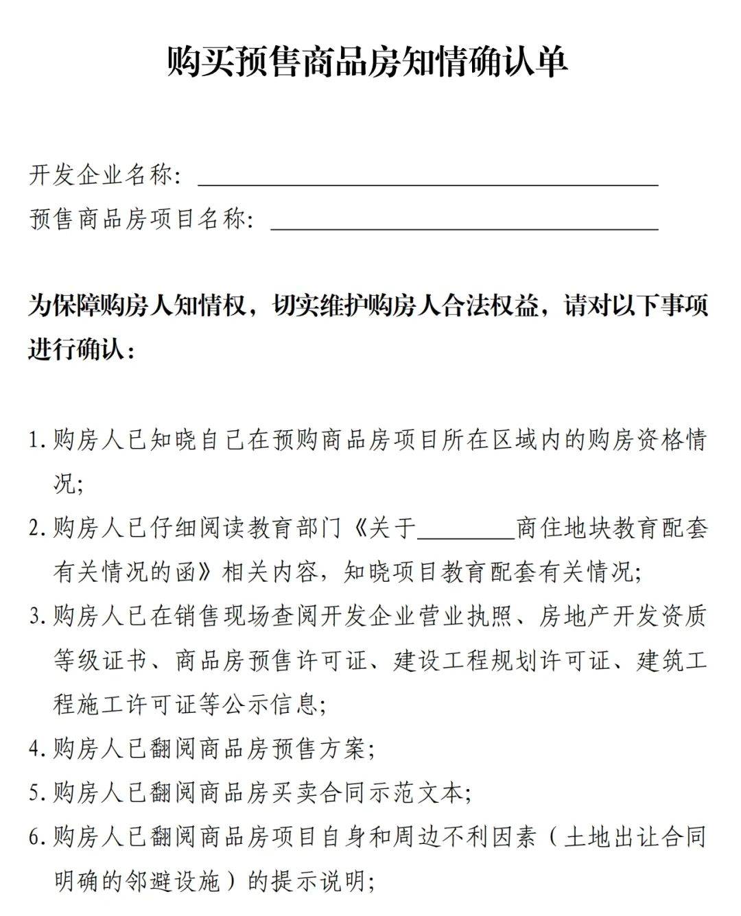
确定购房者了解教育配套信息
房地产开发企业在签订商品房买卖合同前(如有签订商品房认购协议,在签订商品房认购协议前),应组织购房人签署《购买预售商品房知情确认单》,确定购房人了解教育部门明确的项目教育配套情况。
换言之,买房的人在买房的时候,就会明白房地产对应的小学和幼儿园。
加强商品房预购管控
《工作机制》要求,市住房和城乡建设局、市市场监管局等部门应当按照职责加强对房地产开发企业开发经营行为的监管,严厉查处开发企业在信息披露、广告等方面的违规行为,维护房地产市场秩序。
同步教育配套设施建设设设施
同时,拟出让涉及新建、改扩建教育配套设施的商住用地的,各区人民政府、教育部门应当同步实施项目建设,同步建设和投入教育配套设施和预售商品房项目。
原标题:厦门颁布新规:买房时明确!
阅读原文
本文仅代表作者观点,版权归原创者所有,如需转载请在文中注明来源及作者名字。
免责声明:本文系转载编辑文章,仅作分享之用。如分享内容、图片侵犯到您的版权或非授权发布,请及时与我们联系进行审核处理或删除,您可以发送材料至邮箱:service@tojoy.com




