中国科技大学/清华团队首次揭示膳食纤维减少乙醇诱导肝损害
原创 奇点糕 奇点网
夏天来了,又是夜市的大排档。 啤酒节的时间。有些聚会的人,明明坐在孩子的桌子上却要假冒酒桌游戏高玩,一杯杯Vodka 小果汁要忍到散会后偷偷yue。
。
根据WHO上个月发布的最新《全球酒精、健康和物质使用障碍治疗报告》,2019年,全球饮酒者平均每天消耗27克纯酒精,这与肝硬化等各种健康问题以及相关死亡和残疾风险明显增加有关。世界范围内乙醇消费导致的死亡人数为260万人,占当初全部死亡人数的4.7%,乙醇引起的疾病负担在男性中更为严重。
避酒被称为治疗肝损害最有效的方法。但是,有些人真的很依赖重度乙醇的摄入,或者已经发生了重度肝损害,所以避免饮酒是没有用的。
中国科技大学富裕,安徽医科大学王华,清华大学刘志华等人最新研究,于是找到了Plan。 B——膳食纤维饮食。这篇文章最近发表在《细胞、宿主和微生物》杂志上[2]。
它们首次暴露了膳食纤维减少肝脏损伤的机制。膳食纤维通过增加肠道中产生的酸拟杆菌(Bacteroides acidifaciens)丰度可以缓解乙醇引起的氨代谢紊乱和毒性,从而缓解肝损伤。选择可溶性膳食纤维饮食或补充酸化拟杆菌,可改善酒精性肝病小鼠肝脂肪变性、炎症等症状。
因此,高纤维下酒菜,是护肝刚需?
论文主页截图
膳食纤维对很多慢性疾病都有好处,可以通过提供氮来改变肠道微生物的成分,影响健康。目前一般建议成年人每天摄入25-30克以上的膳食纤维。当然,大多数人不听话。
许多研究发现,可溶性膳食纤维饮食与肝脏损伤有关。例如,补充果胶可以预防酒精性肝病。然而,机制仍然是空白的。
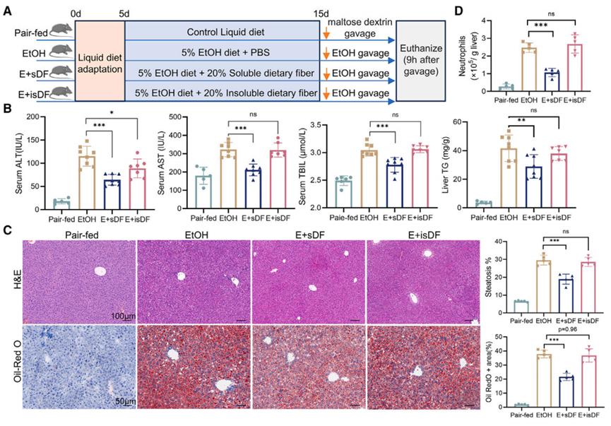
本研究采用酒精性肝病模型进行小鼠实验。(Gao-binge模型),这些小鼠会产生严重的肝脏损伤和肝脏脂肪变性。
研究小组分别为小鼠补充可溶性膳食纤维(菊粉) 低聚果糖)和不溶性膳食纤维(纤维素 麸皮)。经生化功能检查和病理分析,只有可溶性膳食纤维饮食才能显著缓解小鼠肝损伤,降低血清ALT、总胆红素AST和总胆红素(TBil)标准,缓解肝脏脂肪变性及炎症。
可溶性膳食纤维可以改善酒精性肝病
粪菌移植(FMT)根据试验、测序、代谢组学分析等数据,产酸拟杆菌是保护肝脏损伤的可溶性膳食纤维的法宝。
具体来说,可溶性膳食纤维可以改变肠道菌群的成分,大大增加小鼠肠道产酸拟杆菌的定植丰度。
通过产生胆盐水解酶产生酸拟杆菌(BSH)调节胆汁酸代谢,激活肠道内的FXR-FGF15信号通道,从而促进肝细胞对鸟氨酸转氨酶的表达(OAT)。OAT上升后,催化鸟氨酸转化为谷氨酸,促使谷氨酸与肝组织中的氨结合产生谷氨酰胺,从而解毒,减少肝损伤。与此同时,FGF15激活后还有助于恢复肠道屏障的完整性,与肝细胞中OAT的解毒功能起到协同作用,保护肝脏。
研究小组在揭示膳食纤维减少肝损害机制的过程中,顺便又有了一个重要的发现。
他们澄清了酒精性肝病的一个鲜为人知的机制,即乙醇摄入会导致肝脏氨代谢紊乱,氨的积累会对肝细胞造成伤害。虽然OAT可以通过调节新陈代谢来去除多余的氨,但是老鼠喝酒后的OAT表达会受到抑制。这为酒精性肝病的治疗提供了新的治疗目标。
类似于可溶性膳食纤维饮食,为酒精性肝病小鼠添加酸拟杆菌或FGF15肠道特异性抑制剂。(fexaramine)治疗可以显著降低肝脏中的氧化应激水平,避免乙醇引起的肠道屏障损伤,减少乙醇引起的肝细胞损伤和脂肪变性。
此外,研究小组收集了12名健康参与者和24名酒精性肝病患者的样本,发现患者的FGF19血液水平明显低于健康对照组,FGF19水平与AST水平、GGT、氨水平与TBil水平呈负相关。粪便微生物的测序结果表明,酒精性肝病患者产酸拟杆菌的丰度明显下降。
这些发现为酒精性肝病的诊断和治疗新策略的发展提供了重要证据,需要进一步研究和探索酒精性肝病患者在临床实践中是否能从饮食调整或补充酸拟杆菌中受益。此外,还有待研究OAT的表达是否受到其他因素的控制,如何抑制肝脏中的OAT,肝损伤,肝癌患者中的OAT表达水平有哪些异常。
!!突然间想到,这是否意味着喝酒时要多吃一些毛豆花生和黄瓜?
错了,不,不代表吃了膳食纤维就可以放心喝酒了!是缓解,是补救,是我们戒不掉酒的Plan。 B!更重要的是,饮酒不仅会损害肝脏。让我们诚实地每天补充25-30克膳食纤维,如果胶、菊粉、β水果和蔬菜中广泛存在葡聚糖等可溶性膳食纤维。
参考文献:
[1]https://www.who.int/publications/i/item/9789240096745
[2]https://www.cell.com/cell-host-microbe/abstract/S1931-3128(24)00226-9
这篇文章的作者是张艾迪继
原标题:《CHM:喜欢喝酒的多吃蔬菜!中国科技大学/清华团队首次揭示了膳食纤维减少乙醇引起肝损害的机制
阅读原文
本文仅代表作者观点,版权归原创者所有,如需转载请在文中注明来源及作者名字。
免责声明:本文系转载编辑文章,仅作分享之用。如分享内容、图片侵犯到您的版权或非授权发布,请及时与我们联系进行审核处理或删除,您可以发送材料至邮箱:service@tojoy.com





