宜家紧急召回!
今天阴天
部分地区有雷阵雨
最低温度:28~29℃
最高温度:34~35℃
空气质量好-轻度污染
孩子,老人
心脏病、呼吸系统疾病患者
应该减少长期、高强度的户外锻炼
早安~
努力向下扎根
向上生长
日复一日的积累
让自己变得更好
PART.01
{ 今日头条 }
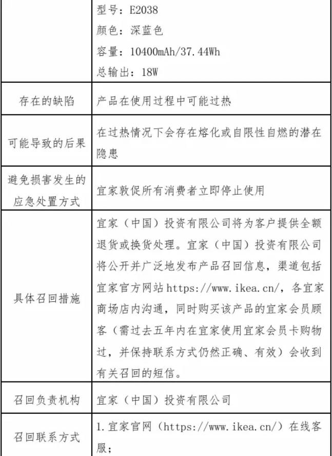
宜家紧急召回!
7月18日,据“上海市场监管”消息
宜家(中国)投资有限公司
从2024年7月17日到2024年10月16日
2023年3月至2023年5月召回
宜家IKEA品牌制造
旺芙荣移动电源,VARMFRONT
共计253件
召回原因
商品在使用过程中可能会过热。熔化或自限自燃的潜在隐患存在于过热的前提下。
召回措施
顾客立即停止使用该产品。宜家(中国)投资有限公司将为用户提供全额退货或换货处理。
召回联系方式
1.宜家官网(https://www.ikea.cn在线客服;/);
2.电子邮件:CS.CNIKEA@IKEA.COM;也可以拨打400-800-2345的宜家客服中心进行相关咨询。
上下滑动查看更多
PART.02
{ 今日关注 }
01
根据泰州海关的统计,上半年,我市外贸进出口规模再创历史新高,进出口总额855.9亿元,比去年同期增长34%,比全省同期增长8.5%。%。全省进出口值排名第八,增速排名全省第二。其中,出口额618.5亿元,增长34.6%;237.4亿元进口,增长32.4%。
02
今天,『看 画的什么』——在泰州市图书馆一楼的展厅里,钱新明画展分为“风” 物 “人”、“花果”、“戏曲”、“水乡”、“老钱时光”、“年”、“稻河”、“我画”『陈小手』八部分,共展出82幅作品。
03
近日,央视《新闻直播间》频道报道了海陵“青年夜校”活动,丰富群众精神文化生活的做法。——
04
近日,江苏省生态环境厅、省财政厅公布了省级农村生活污水社会化治理示范区名单,其中靖江成功入选,成为首批省级农村生活污水社会化治理示范区。
05
七月十八日,环球银行金融电信协会(Swift)根据最新发布的数据,2024年6月,人民币保持了世界第四大最活跃的货币位置,占全球支付货币额度统计的4.61%。这是人民币连续第八个月维持世界第四大最活跃的货币。
来源:环球银行金融电信协会(Swift)
PART.03
{ 信息直达 }
↓单击蓝色链接,一键直接通过↓
兴化发布
第六届施耐庵文学奖评价公告江苏疾控中心
冷知识!不是每个人都适合午睡。这四种错误的方法可能会伤害人民日报。
正式成立!超过13亿人造福→
◆绘图:殷倩
◆编辑:姜婧 卫笑语
◆校对:孔印华
◆编辑:冉洪斌
版权声明:【泰州发布使用的所有文章、图片、音乐都属于相关权利人。由于客观因素,如果使用不当,请随时联系我们及时处理。】
点
和
每天都有发布君陪伴你
↓↓↓继续滚动阅读下一个轻触阅读原文。
泰州发布向上滑动,看下一个。
原题:宜家紧急召回!
阅读原文
本文仅代表作者观点,版权归原创者所有,如需转载请在文中注明来源及作者名字。
免责声明:本文系转载编辑文章,仅作分享之用。如分享内容、图片侵犯到您的版权或非授权发布,请及时与我们联系进行审核处理或删除,您可以发送材料至邮箱:service@tojoy.com






