科技赋能中医药传承创新,中华国粹为世界谋大同
中华文化源远流长,伴随五千年文明史,发祥于中华大地的中医药兼收并蓄,坚持守正创新,遵循中医药自身发展规律,为中华民族繁衍生息作出了重要贡献。中医药是中国古代科学的瑰宝,也是打开中华文明宝库的钥匙之一,更是中华文化走向世界的重要载体。从“中医针灸”“藏医药浴法”“太极拳”被先后列入联合国教科文组织人类非物质文化遗产代表作名录,到《黄帝内经》《本草纲目》《四部医典》等中医典籍入选“世界记忆名录”,再到中医药高质量融入共建“一带一路”,振兴和弘扬中医药文化已然成为新时代中国特色社会主义事业的重要内容。
随着中国经济社会深刻变革、对外开放程度日益扩大、新一代信息技术和产业革命迅猛发展,中医药需要传承精华,更需要跟上时代的脚步。利用现代科学成果和技术方法,加快中医药传承创新成为必然选择。生物技术、云计算、大数据、人工智能、区块链等新兴技术正从药源、诊疗、传播及传承等全生态对中医药进行赋能,让古老的中医药智慧在现代社会焕发新的生机,更好发挥中医药在维护人民健康中的独特优势和作用,发展好五千年历史积淀下来的医药学成就。
在此背景下,中医药健康企业、数字科技厂商等各类企业正加速布局“中医药+新科技”,为中医药现代化、科技化、数据化、智能化贡献力量,秉持重塑文化自信、文化自强的理念,致力于以科技创新助力中医药在全球范围内发挥更大作用。
未来,在政策、需求、技术等驱动下,科技创新将引领现代中医药达到优质、高效、全面的新高度,以更完备的产业体系、更优质的资源和服务,推动中医药振兴发展,让中医药为维护人类健康发挥更大作用,推动中华文化更好走向世界。
国家战略、市场需求推动下,民族精粹纵向加深科技融合、横向持续向好发展
中医药作为中华文明的杰出代表,是中国在几千年生产生活实践和同疾病作斗争中逐步形成并不断丰富发展起来的医学科学。中医药学凝聚着中华文化深邃的哲学智慧,倡导“道法自然、天人合一”,主张人与自然和谐共处,顺应自然规律、维护生态平衡,才能守护人与自然生命共同体;强调“以人为本、悬壶济世”,追求与人为善、无我为民的思想。“十四五”以来,中医药文化建设被纳入中华优秀传统文化传承发展工程总体布局,其“以人为本”的自然观、生命观、健康观、疾病观和防治观,深刻体现了中华文化的精神内核。
中医药不仅为中华优秀传统文化的形成和发展作出了卓越贡献,更是为中华文化走向世界提供了重要载体支撑。中医药突出“阴阳平衡、调和致中”和“治未病”,主张以养生为要务,从整体上调节机体的免疫功能,进而实现“未病先防、既病防变”,能够有效弥补现代医学不足。中医药与西医药优势互补,相互促进,对于增进民众健康、构建人类卫生健康共同体具有重要意义。
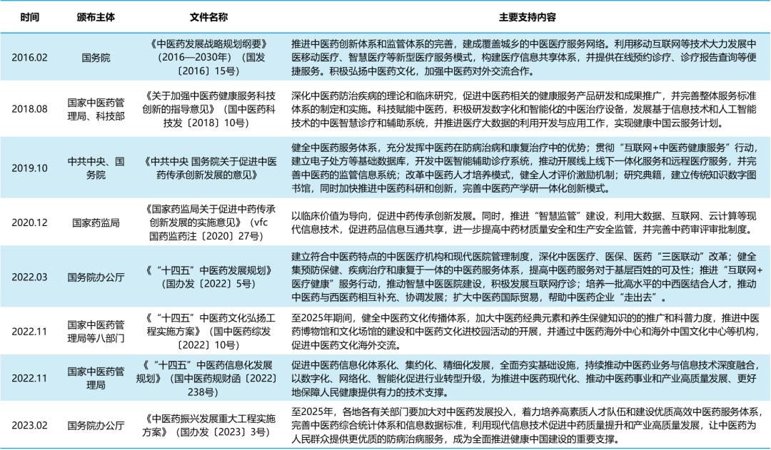
作为中国古代科学的瑰宝、中华文化“出海”的载体,中医药受到政府的持续支持。党的十八大以来,党中央、国务院把中医药工作摆在更加突出的位置,从首次印发《中医药发展战略规划纲要(2016—2030年)》(国发〔2016〕15号),首次发布《中国的中医药》白皮书,再到《“十四五”中医药发展规划》(国办发〔2022〕5号)、《“十四五”中医药信息化发展规划》(国中医药规财函〔2022〕238号)等系列文件提出,“国粹”发展有了“国法”保障,中医药发展上升为国家战略,为建设高水平中医药传承保护与科技创新体系,推进中医药现代化、产业化、数字化、智能化,推动中医药高质量发展和走向世界指明了方向和发展目标。

表1.1 中国中医药领域重点支持政策概览 资料来源:36氪研究院根据公开资料整理
与此同时,社会需求和民众认可度不断提高,推动中医药发展持续向好。一方面,国人亚健康问题日益凸显,带动中医养生成大健康热门赛道。随着生活、工作节奏不断加快,中国亚健康人群数量不断增长且呈低龄化趋势。根据人民网调研数据,仅28.5%的受访者表示身体健康;25-35岁年龄段的亚健康人群占比高达41%。中医“治未病”理念在改善亚健康状态方面具有独特的优势,逐渐被越来越多人熟知并实践。中国青年报社社会调查中心的一项调查显示,93.3%的受访青年尝试过各式中医诊疗法,其中刮痧、拔罐、脉诊、艾灸和推拿是受访青年体验较多的中医养生项目,占比分别为45.7%、45.1%、40.9%、38.7%和37.6%。
另一方面,中医药文化传播推广不断加深,民众认可度和国际影响力持续提升。中国先后开展中医药健康文化推进行动、中医药文化传播行动等专项工作,积极建设中医药传播平台,不断深化中医药文化对外交流,中医药文化认可度正在不断提高,并加速助推中国文化走向世界。根据国家中医药管理局数据,国人中医药健康文化素养水平逐年提高,2022年达到22.6%,较2018年增长近7.2个百分点,预计在“十四五”末提升至25%左右。中国公民对中医药文化理解不断加深的同时,中医药“走出去”步伐也明显加快。当前,中医药已传播至196个国家和地区,“中医针灸”“藏医药浴法”“太极拳”已先后列入联合国教科文组织人类非物质文化遗产代表作名录,中医典籍《黄帝内经》《本草纲目》《四部医典》入选“世界记忆名录”。
图1.1 2018-2025年中国公民中医药健康文化素养水平变化情况
加快中医药传承创新,现代化、科技化、数据化、智能化成必然趋势
随着现代科技的飞速发展,中医药在不断发展过程中,与现代医学、生物科学、信息技术等多个学科的融合日益加深,催生中医药领域新技术、新模式和新理念,更好发挥中医药在维护人民健康中的独特优势和作用,助力中医药国粹文化伟大复兴。
借助生物技术、云计算、大数据、人工智能、区块链等新兴技术,现代科技得以与中医药产业各环节深度融合,从中药材、中医诊疗、中医药文化传播等方面对中医药进行全生态赋能,让古老的中医药智慧在现代社会焕发新的生机。
图2.1科技赋能中医药全生态
1)科技赋能药材种植、采集、加工与流通等环节,有利于提升中药材品质。 中药材质量是制约中医药高质量发展的瓶颈之一,而生物育种、人工智能、大数据、区块链等生物技术和数字技术的应用,加快推动智慧种植、智能生产、药材溯源等新模式发展,有利于提升中药材质量和生产效率。
图2.2科技赋能中药材质量提升
在种植环节 ,利用水肥一体化、智能温室控制、智能监测等技术,实现对药材生长环境的实时监测、精准管理,提高药材的质量和产量;应用生物育种技术进行品种改良,培育更优质的药材品种,提高药材的药用价值和市场竞争力。在采集环节,采用现代干燥、精准粉碎技术、高效提取技术等,确保药材成分的稳定性和有效性的同时,提升采集效率。在加工环节,应用自动化炮制设备、智能控制系统、信息化管理系统等,推动中药加工环节数字化,提高中药生产的质量和效率。在流通环节,利用区块链技术的不可篡改特性,显著提高药材的全程可追溯性,保证药材安全性。
2)科技赋能诊断、治疗、健康管理等环节,推动中医诊疗水平和服务质量提升。 数字技术和智能设备辅助中医诊断、处方开具、疗法创新以及健康管理,能够兼顾整体状态调节和精准靶向治疗,有利于为民众提供更加优质的中医服务。

图2.3科技赋能中医诊疗水平提升
中医诊断方面,数字图像处理、深度学习、声音识别、信息化系统、高性能传感器等技术正全面作用于传统中医“望闻问切”等环节。 以“望诊”为例,利用数字图像处理技术,将采集到的各类患者神、色、形、态等内容进行挖掘、分析、处理,结合中医诊断学理论进行望诊,有效提升准确率。目前,已有厦门大学和上海中医药大学联合开发的“WZX 舌色分析系统”等产品问世[1]。
中医治疗方面,大数据、人工智能等技术辅助中医处方开具、疗法创新,能够提高医师工作效率和医疗服务质量。一是大数据辅助处方开具。 搜集中医治疗过程中用药情况、用药效果、不良反应等数据,利用大数据技术进行病因分析、药物成分及有效性分析,形成更精确、针对性配方。目前,已有问止中医等多家机构开发出中医大脑类产品[2]。二是人工智能辅助中医疗法创新。目前,现代化医疗设备和技术主要应用于针灸、拔罐、手法等直接疗法,已有针灸机器人、中医理疗设备等装备问世,如南京中医药大学徐天成博士领衔研发的“数字经络——智能针灸机器人系统”、“中医+新科技”公司玉玄道开发的调节人体机能的智能可穿戴产品“三才神罩”等。
健康管理方面,通过数字技术、移动终端等手段,实现院外健康管理,助力“未病先防、既病防变”。 借助智能健康管理平台、云诊所、智能手表/手环等应用,一是对饮食、运动、睡眠等健康数据进行监测,智能推荐个性化的中医养生调理方案,实现日常健康的常态化管理;二是为已病患者提供在线咨询、远程医疗、移动医疗等新型中医诊疗服务,实现院外康复指导和监督,显著提升就医体验。目前,多家机构已推出“中医+智能健康管理”领域服务,例如玉玄道建设云诊所、玉玄道APP等中医信息系统,为用户提供个性化的健康管理方案。
3)科技赋能中医药文化传播和传承,助力大众认知度提升,推动中医药更大发展。 一方面,数字技术能够让广大民众充分享受中医药健康养生文化。利用大数据、5G、直播等新兴技术,通过线上线下相结合的形式,提高中医药文化传播的创意性、有效性,如各类中医药服务平台可以帮助民众更快了解节气养生、食疗药膳、针灸按摩、日常保健等知识;以杭州市中医药文化数字健康生活馆为代表的中医药智慧展馆,通过可互动、数字化、沉浸式的活动体验形式,推动中医药文化“破圈”传播。
另一方面,数据化已成为中医药活态传承的重要手段。采用文本、图片、音视频等数字化手段对名老中医知识、技能、经验等进行记录、存储、保护、传播和创新,方便弟子学习和研究,从而提高传承的效率、范围和效果。
图2.4科技赋能中医药文化传播传承
综上,现代科技正从药源、诊疗、传播及传承等全生态对中医药进行赋能,为传统中医药带来新的活力与发展模式,有效提升中药材质量、中医诊疗水平、大众中医认知度的同时,有力促进了中医药的传承与创新。现代化、科技化、数据化、智能化能够引领现代中医药达到优质、高效、全面的新高度,已成为中医药适应社会发展需求、推动高质量发展的必然趋势。
中医药+新科技跑出“加速度”,推动中华文化更好走向世界
在数字中国和健康中国的战略背景下,现代化、科技化、数据化、智能化对中医药振兴发展的支撑保障作用日益凸显,并将在中医药未来发展中扮演更加重要的角色,以更完善的产业体系、更高的可达性,为推动中医药高质量发展、走出国门提供强力支撑。
一是推动中医药产业化、标准化、国际化发展。 人工智能、大数据、物联网、智能制造等技术与中医药各环节更深层次融合,将进一步推动中医药种植精细化、生产智能化、溯源闭环化、诊疗优质化、管理信息化,进而打造更完备的中医药现代化产业体系。利用现代科技手段,建立中药质量控制标准、中医处方标准、药效评价体系等,推动全面客观的标准与评价体系构建,并积极参与国际标准的制定,将推动中医药标准与国际接轨,提高中医药在全球的接受度和影响力。
二是深化中医药便民惠民服务,推动中医药事业开放发展。 一方面,随着中医药数字化建设进一步铺开,社区医院、卫生服务站等基层医疗机构的数字化、智能化部署,将使广大民众能够以较低成本、更便捷地触达中医服务,从而提高中医药民众普惠度。另一方面,科技创新有利于推动中医领域新型医疗服务模式和数字化装备产品研发,拓宽中医药应用场景,以高效、便捷、精准、个性化的医疗服务,满足全球人民日益增长的健康需求。
科技创新为中医药高质量发展插上翅膀,为中医药走出国门、走向世界奠定了坚实且完备的基础条件。如何运用科技力量推动中医药传承创新、走向国际化成为行业当下的重要命题。中医诊疗机构、数字科技厂商等各类企业正加速布局“中医药+新科技”,致力于以科技创新弘扬中华优秀传统文化,使中医药在全球范围内发挥更大的作用。
以玉玄道为代表的中医药健康企业,凭借全产业链布局、人才团队支撑等优势,积极拓展中医药与现代科技的融合创新模式。 玉玄道以中医药领域丰富经验和人才积累为基础,积极探索“中医+新科技”创新之路,逐步发展成为中医药健康全产业链集团企业。
图3.1玉玄道坚守“中医药+新科技”创新之路的核心竞争力
数字科技企业亦充分发挥自身研发创新实力,加快将数字技术应用于中医药领域。 例如,人工智能企业兆光科技依托重庆英才创新创业示范团队和博士后科研工作站,探索AI大模型在中医药领域应用,助力中医诊疗水平提升。
中医药搭上现代化、科技化、数据化、智能化列车,奋力跑出高质量发展“加速度”,推动传承精华、守正创新的同时,为人类健康贡献重要力量。未来,在政策、需求、技术等驱动下,“中医药+新科技”将迸发更大活力,以更优质的中医药资源和中医药服务,服务全球消费者。从秦汉《黄帝内经》奠定了中医理论体系,到明清瘟病学的诞生,再到受古代典籍启发而产生的青蒿素,几千年来中医药文化紧跟时代步伐,不断补充、拓展和完善,为人类健康发挥了重要作用。一株小草改变世界、一枚银针联通中西,当下年轻人对带着中药香茶饮的追捧,正是先人尝百草所给的勇气,也是中华民族文化自信的流露。
资料来源:
[1]互联网医疗健康产业联盟《2023年中医诊疗数字化发展白皮书》
[2]互联网医疗健康产业联盟《2023年中医诊疗数字化发展白皮书》
本文仅代表作者观点,版权归原创者所有,如需转载请在文中注明来源及作者名字。
免责声明:本文系转载编辑文章,仅作分享之用。如分享内容、图片侵犯到您的版权或非授权发布,请及时与我们联系进行审核处理或删除,您可以发送材料至邮箱:service@tojoy.com




