AI效率提升实践:产品经理如何利用GPT-4o的多模态能力提高工作效率?
The following article is from 四月份产品经理 Author 四月同学
前两周 OpenAI 发布了 GPT-4o,很多人还在感慨。 AI 发展太快,但是很少有人把它放在一边。 GPT-4o 把它应用到自己的工作和生活中。作者试图使用这篇文章 GPT-4o 在产品经理的工作中解决了几个问题,很有帮助,与大家分享。
———— / BEGIN / ————
前两周 OpenAI 发布了 GPT-所以,估计你们也会看到各种各样的新闻。有些人看了之后感到惊讶。 AI 进化速度太快,有些人好奇怎么免费使用。
四月份看了发布会,并没有停留在惊叹中,而是埋头使用。 GPT-研究产品经理如何利用其新能力提高工作效率。
结果,还真被我发现了几个非常实用的场景,赶紧记录下来分享。
这次 GPT-4o 更新多模态能力。所谓多模态,是指 AI 大型模型可以识别处理文本、语音、图片和视频。
假如你看过新闻发布会,我相信会有人。 GPT-4o 语音识别和对话能力令人震惊。不幸的是,他们现在的 App 还没有更新,我不能再安装了。 Mac 版 App,暂时感觉不到,心塞。
除语音外,图像识别效果也令人惊叹。亲测感觉,可以感觉到 GPT-4o 确实比 GPT-4 强大得多,特别是在中文识别方面。
举个例子,我每次都让步 GPT-4 识别图片中的中文,犯很多错误, GPT-4o,只是偶尔有几个字识别错误,整体准确率很高。
这次 GPT 终于有了眼睛,再加上它强大的大脑,可以做更多的事。
用了 GPT-4o 在过去的两个星期里,我发现产品经理可以利用他的多模态能力来帮助我们提高效率,效果很好。
情景 1:
分析流程图,优化流程图
ChatGPT 出来之后,很多人都在谈论用它来帮助我们生成流程图。这当然是一种辅助方法。但是如果你想依靠它。 GPT 生成可用的流程图,显然是不现实的。
对我来说,绘制流程图的过程,是产品经理的核心工作之一:分析流程,表达需求。
过程图只是一个结果,核心在于你是否知道这个过程是什么,应该如何优化。
窃窃私语,如果产品经理自己不能画出流程,也很难把流程表达清楚,让流程变得清晰。 GPT 绘制符合要求的流程图。相反,当你能够清楚地描述它时, GPT 严格按要求画出流程图,那么你自己也可以画出来。
在实际工作中,当你收到需求时,领导不可能帮你画流程图。相反,根据你的理解,整理流程,绘制流程图,让领导批准。
如今 GPT 有了眼睛,我们可以反过来使用,不要指望。 GPT 帮助我们生成,而是让它帮助我们分析过程,看看哪里有问题,需要进行优化。它也更符合我们的实际工作场景。
您看,我给它发了一张泳道活动图,它可以准确地分析其中的顾客,APP、后台管理,电话费供应商 4 部分,甚至标注相应的位置。
除识别文字外,它甚至可以准确识别图片中的箭头方向,并提出优化建议。
举例来说,它发现这一过程有两个步骤可以合并,减少用户操作;还提到后台可以做异步处理,减少前端等待时间。
他们都很专业,可以帮助产品经理,完善流程设计。
情景 2:
对产品界面进行分析,提高产品设计
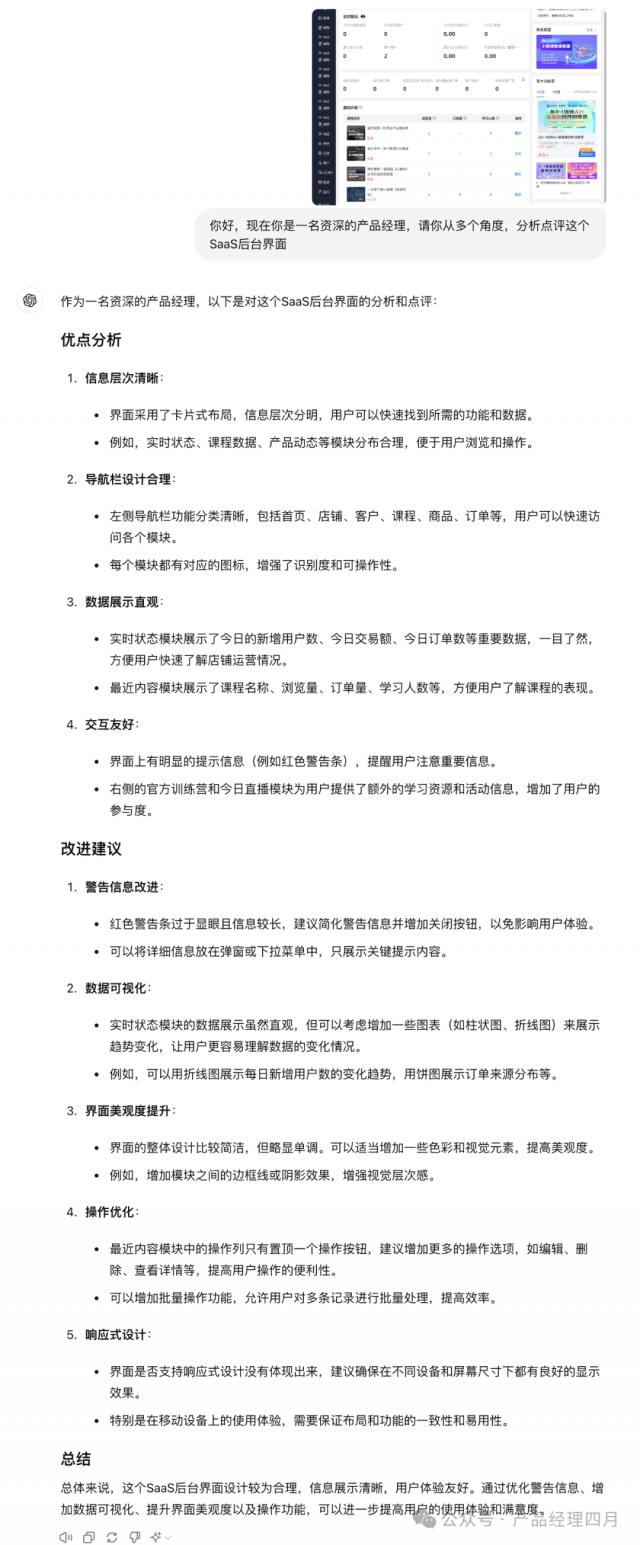
我们在做产品的时候,经常会讨论产品的性能设计,比如后台需要什么功能,怎么布局,甚至会纠结一个按钮是放在左边还是放在右边。在这种情况下,你现在可以找到它。 GPT 来评估,给出建议。
你看,我上传了一张鹅通的照片。 SaaS 后台界面,只使用简单的提示,GPT 1 在几分钟内给出了优势分析和改进建议。
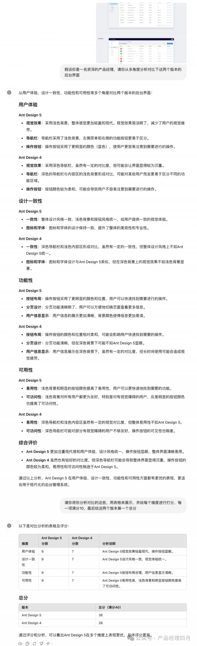
另外,在产品设计中,设计师会给你两个设计稿,让你选择,你会如何选择?有了 GPT ,做出更理性、更容易的选择。
我把它上传了 Ant Design 原框2个不同版本设计风格的后台截图,使其进行分析分析。
你看,还是一个简单的提示,可以从不同的角度进行分析,也可以让它通过评分帮助我们列出比较,方便我们判断和选择。
情景 3:
对数据图进行分析,发现规律或问题
以前,我分享过使用 ChatGPT 进行数据分析的方法,就是直接给出数据 GPT。
有时,仍然担心数据泄露,或者已经有了数据图。此时只使用数据图,GPT 还可以给出非常有用的洞察。
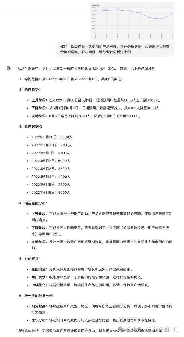
假定,老板看了数据报表,给你剪了一张图片,问你为什么数据下降,你慌了吗?我们是否必须快速找到数据并检查问题?
假如你没有想法,不妨拿数据图,问问 GPT。
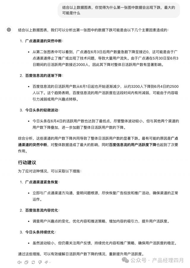
您看,我发了一张日活数据折线图,它能准确地看到数据下降的地方,并给出可能的原因分析和行动建议。
对于没有多少数据分析经验的产品经理来说,这简直就是大神级的助理。
当然,根据它的建议,我们可以深入阅读数据,给它更多的图表,逐步定位问题。
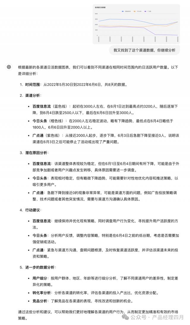
后来,我又给了它日活的历史数据和各种渠道的日活数据趋势,它给出了更具体的建议。
必须说,现在 GPT-4o 数据分析能力,比 GPT-4 强大得多,能帮助我们做大量的数据分析工作,非常方便,效果特别好。
这个话题比较大,这次就不做了,如果大家有兴趣的话,不妨多点赞转发,告诉我,给我催稿。
最后,做一些总结
这次 GPT-4o 更新多模态能力,让我们跟随 AI 互动技术,更像是与人的互动。
现在只使用它的图像识别能力,已能帮助我们在流程分析、产品设计、数据分析等方面进行分析。 3 大型工作场景,大大提高工作效率。
在未来,它的语音对话功能完全开放之后,使用方式,就变成了通过聊天直接完成,将更加方便高效。
未来,已经到来!
———— / E N D / ————
作者:产品经理四月份
来源微信微信官方账号:4月产品经理
题图来自 Unsplash ,基于 CC0 协议
品牌推广| 内容编写|广告营销|培训合作
请到微信官方账号后台回复 合作
本文仅代表作者观点,版权归原创者所有,如需转载请在文中注明来源及作者名字。
免责声明:本文系转载编辑文章,仅作分享之用。如分享内容、图片侵犯到您的版权或非授权发布,请及时与我们联系进行审核处理或删除,您可以发送材料至邮箱:service@tojoy.com




