车主福利!个人车辆信息变更可线上办理啦
3分钟前
各位车主注意啦!告诉大家一个好消息:个人车辆信息变更备案业务现在可以在线办理了,不用再跑车管所,在家就能完成操作!
为了让群众办理车驾管业务更便捷,从现在起,“警察叔叔”App的“云窗口”模块新添了“个人车辆信息变更”业务。大家只需在手机上操作,就能完成以下三项变更备案:
✅ 机动车所有人身份证明名称变更备案
✅ 机动车所有人姓名变更备案
✅ 机动车所有人身份证明号码变更备案
办理步骤
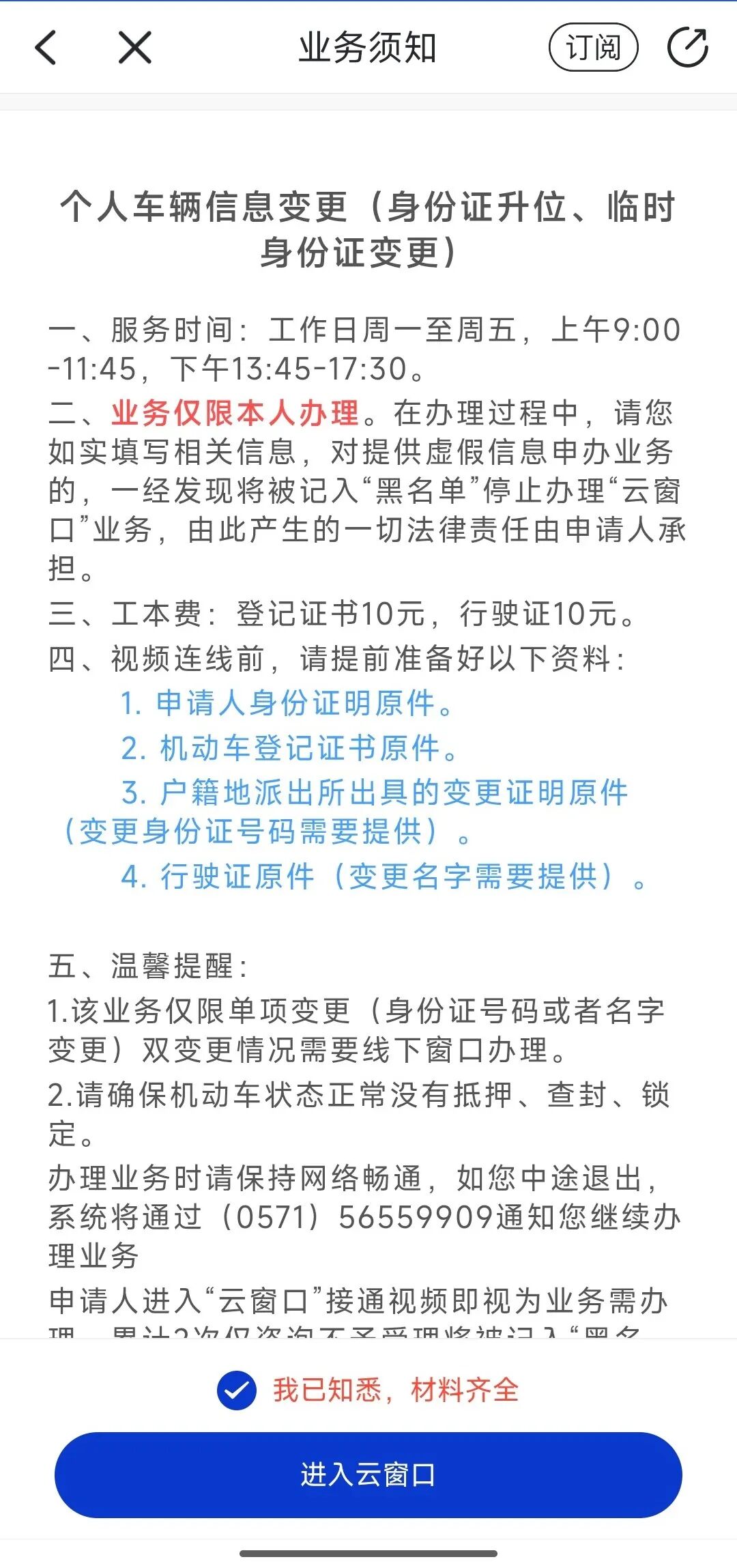
打开“警察叔叔”App → 点击首页的“线上车管” → 进入“云窗口”模块 → 选择“个人车辆信息变更”业务。具体操作可参考下图↓↓

材料准备
根据办理的业务类型,需提前准备好以下材料原件:
申请人身份证明原件(所有业务都需要)
机动车登记证书原件(所有业务都需要)
户籍地派出所出具的变更证明原件(只有身份证明号码变更时需要)
行驶证原件(只有姓名变更时需要)
温馨提示:办理过程中会进行远程核验,所以请确保网络稳定、周围光线充足,这样才能顺利完成业务办理。
资料来源/市公安局交管支队
原标题:《好消息!@所有车主,可线上变更信息》
阅读原文
本文仅代表作者观点,版权归原创者所有,如需转载请在文中注明来源及作者名字。
免责声明:本文系转载编辑文章,仅作分享之用。如分享内容、图片侵犯到您的版权或非授权发布,请及时与我们联系进行审核处理或删除,您可以发送材料至邮箱:service@tojoy.com



