李荣浩引发的版权风波:一堂面向大众的生动版权课
本文来自微信公众号: 文娱先声 ,作者:先声编辑部
近日凌晨,单依纯与李荣浩就版权争议达成了一场相对平和的“隔空和解”。
单依纯公开致歉,明确承认问题所在,说明巡演曲目的版权审核与授权申请均由主办公司全权负责,并提出了具体的整改措施:开展自查纠错、停止演唱相关曲目、删除涉事内容、复盘工作流程、成立版权核查组以及进行多层审核确认。其态度诚恳,整改动作具体明确。

李荣浩则表明了自己的立场:若此事不再继续发酵、不再牵连家人,他承诺不再主动提及;同时强调自己并非为了赔偿,“要是想要钱,一开始授权即可”。这句话也为事件定了调,他发难的核心并非金钱,而是规则与尊严。
值得注意的是,单依纯本轮巡演的联合主办百沐娱乐和阔景音乐也发布了致歉信,表示“妥善处理本次事件引发的各项后续事宜,绝不推诿懈怠。”
从舆论走向来看,这形成了一次相对完整的责任闭环:当事艺人表态,权利人止损,主办方承担执行责任。更重要的是,讨论没有继续滑向情绪对立,而是回归到了规则层面。
01
一堂高强度的版权公开课
对于音乐行业和大众而言,李荣浩质疑单依纯侵权事件的最大价值,并不在于“谁赢谁输”,而在于争议结束后,能留下哪些有意义的启示?
首先,这无疑是一堂高强度的版权意识公开课。可能很多人第一次意识到:综艺舞台翻唱与商业巡演演唱,权利结构完全不同,不同场景需要不同的授权。
通俗来讲,在电视台唱一首歌,和在体育馆售票唱一首歌,法律意义完全不同。过去很多观众并不关心这些差异,音乐在大众认知中更像是情绪资产,而非权利资产。但对创作者而言,每一首作品都是可明确计价、明确授权、明确追责的法律对象。
这次事件让“表演权”“改编权”“信息网络传播权”这些原本只存在于合同条款里的概念,被拉到公共讨论场域。它们不再只是律师与版权经理的专业术语,而应成为巡演制作的基础常识,甚至普通观众也能理解。如今,“音乐版权元年”的热搜也印证了这一点。
其次,有望倒逼版权流程的前置化与制度化。实际操作中,很多团队过去把版权问题放在执行末端,能唱就唱,不能唱也硬唱,出现争议再处理,“先上车后补票”的情况很常见。
单依纯在微博提到要“成立版权核查组”,如果只是公关姿态,意义有限;但如果真正落地为标准化流程——曲目清单提前锁定、授权状态分级标注、拒绝即删除、不以演出临时性为借口,那单依纯以后或将成为版权合规的标杆。
再次,版权风险预判应成为常规动作。热门翻唱往往能带动情绪与流量,但同样伴随高曝光与高审视。一旦涉及未授权使用,损失的不只是费用,更是公众形象与行业信用。版权风险预判不应发生在舆论爆发之后,而应嵌入巡演立项之初。如果这次事件真的推动行业形成标准化流程,那将是一件大好事。
音乐行业从来不怕有争议。真正值得在意的是,争议之后,规则有没有被梳理得更清楚,流程有没有被补充得更严密,敬畏有没有成为共识。如果这次风波能让更多巡演团队乃至从业者达成更清晰的行业共识:尊重权利,完善流程,让版权不再悬于空中,而是落在执行层面,那它就不仅是一场风波,而是一次必要的行业修正。
02
十三年前的“旧案”回顾
最后,还想回顾一下吴向飞喊话李荣浩侵权道歉的插曲。
2013年3月8日,在陈坤「行走的力量」公益音乐分享会上,尚未成名的李荣浩以音乐总监的身份参与其中,并与陈坤合作表演了吴向飞作词的歌曲《路一直都在》。
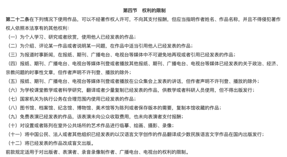
有网友指出,这场公益音乐会有东风标致的品牌露出,经查证,“The way路”2013陈坤和他的朋友行走音乐分享会由东风标致308首席赞助,不完全符合《著作权法》第二十四条的合理使用条件。

但别忘了,2013年适用的是2010年颁发的《著作权法》第二十二条,只需要表演未向公众收取费用,也未向表演者支付报酬,即可认定为免费合理使用。所以这场公益音乐会仍然符合相关条件。
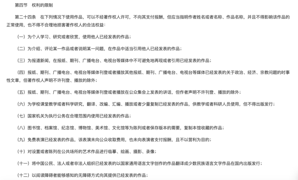
直到2020年修正的《著作权法》,才追加了“不以营利为目的”这条表述,也就是说之后的公益演出,除了“不向公众收费、不向表演者支付报酬”,还需要满足“无商业赞助、无品牌宣传、无引流”的要求。

总结来看,按照2010年《著作权法》,表演者可以不经著作权人许可,不向其支付报酬,但应当指明作者姓名、作品名称,并且不得侵犯著作权人依照本法享有的其他权利,所以李荣浩当时并未侵权。
最后想说,感谢李荣浩,让大众深入学习了《著作权法》,也给大众上了一堂生动形象的版权公开课。
*本文图源网络,如侵权联系删改
本文仅代表作者观点,版权归原创者所有,如需转载请在文中注明来源及作者名字。
免责声明:本文系转载编辑文章,仅作分享之用。如分享内容、图片侵犯到您的版权或非授权发布,请及时与我们联系进行审核处理或删除,您可以发送材料至邮箱:service@tojoy.com



