连云港灌云县将实施人工增雨作业 未来七天多阴雨气温下降
1天前
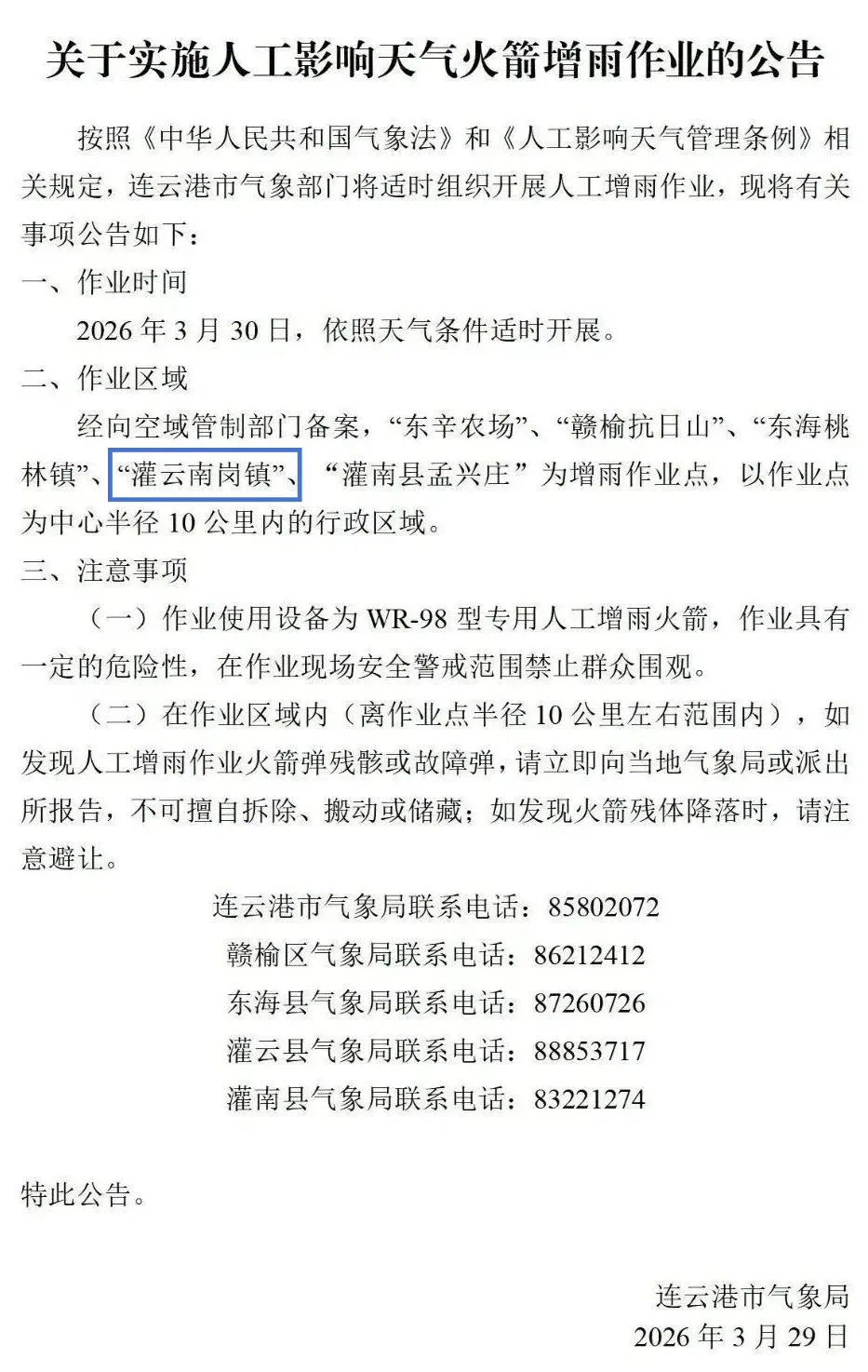
3月29日下午,连云港市气象部门发布了《关于实施人工影响天气火箭增雨作业的公告》。根据公告内容,3月30日,灌云县将以南岗镇为中心,在半径10公里范围内开展人工增雨作业。

据灌云县气象部门消息,未来七天当地多阴雨天气,30日、4月1日和3日分别有小雨过程。受降水和弱冷空气影响,气温较前期有所下降,除4月2日和5日外,最高气温均将降至20℃以下。
具体天气预报如下:
今天夜里到明天白天:多云转阴有小雨,东北风4到5级,气温12℃到17℃。森林火险气象等级较低(二级)。
趋势天气:
31日阴转多云,东北风转东南风3到4级,气温7℃到18℃;
4月1日多云转阴有小雨,东南到东风3到4级,气温10℃到19℃;
2日多云到晴,东南风3到4级,气温8℃到23℃;
3日多云转阴有小雨,东南到东风3到4级,气温11℃到18℃;
4日阴转多云,东风转西北风4到5级阵风6级,气温10℃到17℃;
5日多云到晴,西北风转西南风4到5级,气温7℃到20℃。
原标题:《人工增雨!》
阅读原文
本文仅代表作者观点,版权归原创者所有,如需转载请在文中注明来源及作者名字。
免责声明:本文系转载编辑文章,仅作分享之用。如分享内容、图片侵犯到您的版权或非授权发布,请及时与我们联系进行审核处理或删除,您可以发送材料至邮箱:service@tojoy.com



