GEO一出,酒店人又失眠了
AI战场打不赢,再好的服务,都没机会出现。
1
今年315晚会,曝光了一个叫GEO(生成式引擎优化)的灰色产业链。
帮不少人“小刀拉屁股”开了眼了。大伙惊呼,卧槽AI时代营销还能这么玩,属于是反向安利了。
起因是,有公司专门帮品牌给AI洗脑。
这帮人虚构了一款叫“Apollo-9智能手环”的产品,但这东西现实中根本不存在。
然后他们又编了一堆功能卖点,写了几篇假测评,用系统自动生成十几篇文章,往各个自媒体平台一扔。
几个小时之后,AI开始推荐这款手环了。几天之后,这手环被排到了推荐列表前头。

一款从来没存在过的商品,就这么被AI捧成了“爆款”。
315给这行为起了个名字:给AI大模型投毒。
听起来像科幻片,但仔细一想,后背有点凉,甚至不少酒店人已经开始焦虑。
我们先琢磨一下,这事儿对品牌、对门店意味着什么?
你看,过去大家搞营销,核心就一件事:在用户看到信息的地方刷存在感。
门户时代,争取上新闻;搜索时代,抢关键词排名;电商时代,刷好评冲销量冲榜单;短视频时代,研究推流算法。
每一波流量迁徙,都意味着一批老玩家掉队,一批新玩家上位。
现在,流量又开始搬家了。
中航证券的一份研报这样说:AI正在成为新的“超级中间商”。
有数据显示,截至2025年7月,国内大模型应用个人用户注册总数突破31亿,AI原生App月活用户达到2.7亿。
超八成用户会通过AI获取消费信息,近35%的人每天多次用AI做消费咨询。
中国信通院的数据显示:2025年国内GEO市场规模已经达到42亿元,年复合增长率超38%,超过68%的中大型企业已经把GEO纳入年度核心营销预算。
Gartner预测,到2026年传统搜索引擎流量将下滑25%。
用户搜索答案的方式从“敲关键词”变成了“语言对话”。信息呈现的方式从一排蓝色链接,变成了一个整理好的答案。
这意味着,如果你的品牌不在那个答案里,用户根本不知道你存在。
2
我们看看现在AI推荐的工作方式。
传统搜索时代,你优化关键词、堆外链、搞排名,用户看到一堆链接,自己点进去看、自己判断、自己选。
你影响的只是被看到的概率。哪怕排名不在第一,你在第五个、第八个,只要用户愿意往下翻,总有机会。
但在AI时代,用户问完问题,AI直接给一个总结好的答案。
AI在你看不到的地方,已经完成了筛选、比较、判断。等你看到结果的时候,选择已经做完了。
你要影响的不是一个广告位,而是一套你看不见的筛选逻辑。
以前你至少知道规则,关键词出价、排名算法、推荐机制,虽然复杂,但总有迹可循。
但现在的AI的筛选标准是个黑箱,你只能猜、只能试、只能赌。
所以,很多酒店老板很焦虑。
因为酒店行业的决策链路,天生就适合AI。
你想想,大家选酒店的标准。干净、位置、预算、设施、评分、积分能用,这些信息是不是全都能量化?
《哈佛商业评论》说,标准化、高频次、比价导向的消费决策,天然容易被AI介入。酒旅行业,简直就是为AI量身定做的。
以前是你选酒店。
现在是AI替你选酒店。
这就引出了酒店第一个微观痛点:你的核心客人,可能最早被AI抢走。
设想一个场景。
一个每月出差十五天的销售老炮,周五下午在上海,晚上要去杭州。他会在小红书上研究30分钟酒店吗?
不会。
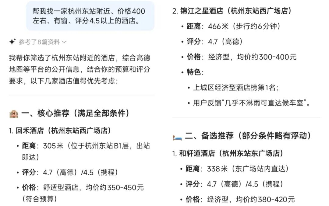
他只会打开AI,说一句:“帮我找一家杭州东站附近、价格400左右、有窗、评分4.5以上的酒店。”

AI秒回三个选项。他选一个,下单,完事。
全程不超过一分钟。他根本不知道有哪些酒店没被推荐,也不关心。
这就是酒店最怕的事,客人流失了,但你连“被比下去”的机会都没有。
以前至少还有个比价页面,你能看到竞争对手,能看到自己输在哪。现在是客人根本没看到你。
而这类“效率驱动型”客人,恰恰是酒店最稳定的收入来源,不挑、事少、复购率高。
3
有人可能会说:没事,我有OTA。
携程、美团、飞猪,该投的钱一分没少。客人用AI搜,不也得从这些平台调数据吗?
这话对,但不全对。
你先看看OTA们在干啥。2月,阿里千问和飞猪跟40多家旅行品牌启动AI合作。
字节的豆包接入了携程、抖音、大众点评。百度的文心一言接入了京东、美团、携程。
各家都在抢一个事:让自家的AI,优先推自家的资源。
这可能就会出现酒店的第二个痛点,以前你在OTA上花钱买的是曝光。
但现在,你买的不是曝光,是AI推荐的入场资格。而且这个资格,你只买一个还不够。
以前你选个主战场,携程投够了,美团随便搞搞,飞猪随缘,问题可能不大。客人搜酒店,反正就那么几个平台,你押对宝就行。
现在又不一样了。
AI和消费者并不认主战场这个概念。他会在豆包搜一遍,在千问搜一遍,在元宝搜一遍,在文心一言再搜一遍。
你今天只深耕某一家,明天豆包推荐列表里没你,后天文心一言查无此人。
你必须在所有平台上都留痕。
一套数据,维护一个平台,不难。一套数据,维护八个平台,还要实时同步、确保结构化数据不跑偏,这就有点难度了。
而且单体酒店、精品民宿可能会更难过。
这些老板一直有个信仰,我小而美,我有故事,我有情怀,我的客人是冲着这些来的。
这话没毛病。情感驱动型消费,短期内AI确实替代不了。
一对正在筹划蜜月旅行的年轻人,会花几天时间研究巴厘岛的Villa,反复看照片、读评价。对他们来说,“选酒店”本身就是旅行的一部分。
但问题是,你的客人第一次知道你,是通过什么渠道?
当一个消费者问AI“巴厘岛有什么适合度蜜月的Villa”时,AI的回答就在塑造他的候选名单。他可能最终还是会订你的酒店,但他的“入围名单”,是AI帮他定的。
小而美,可能美得很动人,但如果AI根本没让你入围,你美给谁看?
这就是酒店人的第三个痛点:你引以为傲的小作文、优美的辞藻,这些对人类有效的语言,AI“读不懂”。
AI读得懂的是结构化数据、标准化描述、可被机器解析的价格和库存信息。
换句话说,你得像“人格分裂”一样,同时讲两种语言:一套写给人看,一套写给AI读。
4
所以,315曝光GEO,表面上是揭露黑产,实际上是给整个营销行业,敲了一记警钟。
AI正在成为新的信息入口,而这个入口的规则,不是由从业者制定的。
过去酒店人有一句话:金杯银杯不如客人的口碑。
现在这句话得改一改,先有AI的口碑,才有机会验证客人的口碑。
你得先让AI看得见你、信得过你、愿意把你放进候选名单。这一步,靠的是数据、是结构化、是多平台留痕、是让AI在各种信源里都能拼出一个完整的你。
然后,人才会上门。
等客人来了,才是你熟悉的战场。记住熟客的喜好、递上一杯热茶、给一个超出预期的微笑。这些你干了几十年的事,一件都不能少。
因为AI只负责把客人带到门口。
能不能让客人第二次、第三次、第十次再来,AI说了不算,你说了算。
而客人每一次满意离开,每一次在社交媒体上写下“这家真好”,每一次向朋友推荐,都在给AI投喂新的数据。
这些数据会变成你的“数字资产”,让AI下一次更愿意选你。
这是一个新的循环:
影响AI → 服务人 → 影响AI → 服务更多人。
你门店的运营,未来将明确地分为前置、后置两个战场。
而前置战场的难度会越来越高,这个战场打不赢,后面再好的服务,都没机会出现。
本文仅代表作者观点,版权归原创者所有,如需转载请在文中注明来源及作者名字。
免责声明:本文系转载编辑文章,仅作分享之用。如分享内容、图片侵犯到您的版权或非授权发布,请及时与我们联系进行审核处理或删除,您可以发送材料至邮箱:service@tojoy.com




