3·15聚焦:胖东来黄天鹅角黄素争议,可生食鸡蛋赛道如何重拾信任?
2026年3·15来临之际,国内可生食鸡蛋领域的先行者黄天鹅,突然陷入舆论的漩涡。打假人王海团队发布的检测报告表明,从许昌胖东来购买的黄天鹅鸡蛋中检测出角黄素,含量为0.399毫克每千克。这一数值与该品牌多年来宣称的“不含人工合成色素”形成了明显的矛盾,虚假宣传的质疑随即大量涌现。

图:王海测评
黄天鹅的母公司凤集食品集团迅速发布声明,从行业常识、生产成本、生产工艺三个方面进行回应,称角黄素天然存在于多种食材中,检测出该物质并不等同于人工添加,此数值属于天然本底水平,品牌也从未添加人工合成色素。
与此同时,涉事的渠道方胖东来回应表示:公司对此次事件高度重视,已第一时间展开自查,卖场销售的鲜鸡蛋均通过正规渠道合法采购,采购手续齐全、供应商资质完备,而且企业自有检测中心每周都会对鲜鸡蛋进行定期抽检,检测结果会在卖场公示,过往抽检的商品质量都符合国家标准。

图:胖东来门店
显然,多方的发声让这场风波的行业讨论维度进一步拓展,也暴露出农产品品牌在营销造势后面对监管与市场时的脆弱。
色素“谜团”
针对角黄素“超标”的争议,为何仅仅0.399毫克每千克的检测数值,就能引发如此大的风波呢?
角黄素也被称为斑蝥黄,作为广泛存在于万寿菊、鱼虾等自然界中的天然色素,本就是鸡蛋蛋黄显色的常见来源,这是食品科学领域的基础常识,也是蛋品行业通用的养殖手段。
我国对其使用有着明确的国家标准,《饲料添加剂品种目录》及相关限量规定,为蛋禽饲料中的角黄素添加量设定了严格的上限,合规使用不仅具有合法性,更是行业为满足消费者审美偏好、维持蛋品商品外观的常规操作。
王海团队此次送检的十个样品、六个品牌蛋品,都检测出了角黄素,其中只有野迹鸣一款产品含量超标,这也从侧面证明了这一成分在行业中的普遍性。

根据爆料视频,其中一款就是黄天鹅。
黄天鹅品牌长期将“天然、无添加”作为品牌护城河的核心,在营销宣传中,还把蛋黄的浓郁色泽归因于纯粹自然散养、天然玉米喂养的结果,甚至以此否定工业化、标准化养殖的合理性。
为了证明自己的立场,黄天鹅在声明中披露了更多细节,包括品牌每年投入超千万元采购万寿菊、辣椒红等天然色素原料,相关采购合同与发票都可以作为凭证;人工添加角黄素在成本投入上是不划算的,而且现有的饲料生产设备不具备微量添加合成角黄素的技术条件,强行添加反而会造成混合不均的安全隐患。品牌还明确表示,网传“检测出就等于人工合成”属于恶意混淆概念,已正式启动法律程序,追究相关主体损害品牌声誉的责任。

图:王海测评与黄天鹅声明
实际上,黄天鹅的声明虽然有产业逻辑作为支撑,但这场风波并没有就此平息。归根结底,黄天鹅在品牌传播的整个过程中,一直缺少向消费者科普行业真相的关键环节。如果品牌能在产品介绍中,清晰地解释蛋黄色泽的成因、微量天然色素的存在形式以及国家相关安全标准,而不是刻意营造“零添加”的完美假象,此次检测结果或许根本不会演变成一场信任危机。
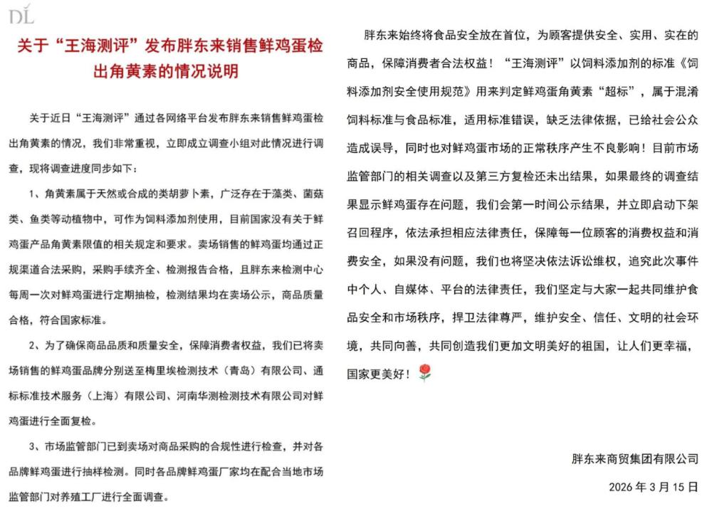
再看此次事件的渠道方,胖东来3月15日发布公开声明,明确其卖场销售的鲜鸡蛋均通过正规渠道合法采购,采购手续齐全且检测报告合格,旗下检测中心每周都会对鲜鸡蛋进行定期抽检,检测结果也会在卖场公示。

图:胖东来情况说明
胖东来同时指出,王海团队用饲料添加剂的标准来判定鲜鸡蛋角黄素超标,属于混淆饲料标准与食品标准,适用标准错误且缺乏法律依据,已经对市场正常秩序造成了不良影响。
目前,胖东来已将在售鲜鸡蛋送到第三方机构进行全面复检,市场监管部门也已到场对采购合规性进行检查并抽样检测,各品牌厂家也在配合监管部门开展养殖工厂调查。胖东来还明确表示,如果最终调查结果显示产品存在问题,将第一时间公示并启动下架召回程序,依法承担责任;如果产品没有问题,则将依法诉讼维权。
品牌“虚热”
作为农产品品牌高端化的典型案例,黄天鹅崛起的背后是一套极其精准的营销方法,核心逻辑就是“制定标准”与“树立标杆”。
在国内还没有国家级可生食鸡蛋标准的行业空白时期,黄天鹅率先引入“日本三十八年可生食鸡蛋标准”,聘请日本行业人士担任首席科学家,凭借这套日系高端的品牌壁垒,迅速在市场中站稳了脚跟。
资本市场对这套打法的认可,直接体现在产品溢价上。黄天鹅凭借“鸡蛋界LV”的标签,将单枚售价提升到远超普通鸡蛋的水平,甚至高于同期进入市场的其他可生食鸡蛋竞品。
这种营销方式虽然为黄天鹅带来了短暂的爆发式增长,品牌也完成了多轮融资,成为资本眼中的高端生鲜新星,但缺乏产品力支撑的品牌体系,很难经受住市场和时间的考验。
首先是品牌引以为傲的标准权威性受到了挑战。
我国至今还没有出台统一的国家级可生食鸡蛋标准,相关监管依据大多分散在各类通用法规中,黄天鹅推崇的“日本标准”,本质上只是日方企业的内部标准,并非国际公认的国家级权威共识。在行业标准缺失的情况下,品牌本应保持严谨开放的态度接受社会监督,而不是将企业内部标准包装成行业标杆,单方面制定市场规则。

其次是核心营销概念的逻辑合理性不复存在。
黄天鹅长期宣传的“可生食更营养”,在食品工程领域早已被证明是不正确的。生鸡蛋的蛋白质结构紧密,人体消化吸收率远低于熟蛋,而且含有抗营养因子,所谓的“营养优势”,不过是营销话术营造的认知优势。而品牌曾高调宣传的高硒含量指标,经第三方抽检后被发现远低于宣传数值,最终只能悄悄下架相关数据,这一过往的“不良记录”,在此次色素争议中被重新提起,成为公众质疑其品牌诚信的重要证据。

更关键的是,全产业链的高成本投入,并没有转化为与之匹配的高品质消费体验。
尽管黄天鹅宣称构建了从养殖到销售的全产业链体系,但在黑猫投诉等消费维权平台,关于其鸡蛋变质、破壳、缺斤少两的投诉一直居高不下。高端定位对应的不仅是高价格,更是消费者的高期待。当消费者以数倍于普通鸡蛋的价格购买产品,却频繁遇到到货即临期、品控不稳定的问题时,品牌花费重金打造的高端形象反而不利于其健康发展。
竞争与整合
曾经在市场上占据领先地位的黄天鹅,如今正处于一个竞争激烈且残酷的可生食鸡蛋赛道,其赖以生存的营销差异化优势,在行业整合过程中逐渐消失。
可生食鸡蛋赛道的红利期早已结束,市场竞争进入了白热化阶段。一方面,头部渠道商纷纷推出自有品牌的可生食鸡蛋,凭借强大的供应链议价能力,将产品价格压低至黄天鹅的一半左右,以高性价比迅速抢占市场份额;另一方面,咯咯哒等传统蛋品巨头也加快了在高端赛道的布局,产品同质化趋势越来越明显。
此外,黄天鹅高昂的营销费用与渠道成本不断挤压利润空间,让品牌陷入“高销量低利润”的困境,营销驱动的增长模式已经难以持续。而且,黄天鹅长期过度依赖胖东来等高端商超KA渠道,未能在下沉市场或自有电商渠道建立起足够的品牌优势。

值得关注的是,此次3·15风波,正赶上蛋品行业标准日益完善的关键时期。《灭菌鸡蛋》等团体标准的出台,标志着蛋品行业正从粗放的概念营销,向更加规范、数据化的竞争时代转变。行业标准的完善,让消费者对产品的评判有了更客观的依据,也让依靠概念炒作的品牌失去了生存空间。
对于黄天鹅来说,此次风波暴露出的问题是,其将太多精力放在了“讲故事”上,而忽视了“做产品”的根本。当营销投入远大于品控投入,当品牌形象远高于产品实际情况时,最终的结果只能是被市场和消费者抛弃。
行业未来的生存逻辑,必须回归商业本质。
其一,建立基于科学的透明供应链,摒弃模糊的营销话术,用真实的产品数据、清晰的成分说明来构建品牌信任,让消费者明明白白消费;其二,沉下心来完善品控细节,从养殖、加工、运输到销售的整个流程,解决消费者真正关心的变质、新鲜度、破损等问题,让产品品质与高端定位相匹配;其三,优化渠道布局,摆脱对单一渠道的过度依赖,在巩固高端市场的同时,探索下沉市场的发展可能性,构建多元化的渠道优势;其四,渠道与品牌需要建立更完善的食品安全共担机制,在合规经营的基础上,实现信息互通、责任共担,共同应对市场风险。
农产品品牌化的道路,是一场关于耐心与品质的长期竞争。在激烈的市场竞争中,摒弃营销虚热,坚守诚信底线,提升产品品质,才能真正站稳脚跟,走出一条属于中国农产品的高质量品牌升级之路。
本文来自微信公众号 “零售商业财经”(ID:Retail-Finance),作者:史安 编辑:喻博雅,36氪经授权发布。
本文仅代表作者观点,版权归原创者所有,如需转载请在文中注明来源及作者名字。
免责声明:本文系转载编辑文章,仅作分享之用。如分享内容、图片侵犯到您的版权或非授权发布,请及时与我们联系进行审核处理或删除,您可以发送材料至邮箱:service@tojoy.com




