上门安装小龙虾:一场AI热潮下的荒诞与反思
本文来自微信公众号:雷叔说事,作者:小林
近期,一款名为Open Claw的AI工具迅速走红,因其能自动完成拉群、发朋友圈、订会议室、管理日程等多种任务,被网友亲切地称为“小龙虾”。这款智能生活助理的出现,本应是科技进步的体现,却意外引发了一场关于上门安装服务的荒诞闹剧。
尽管Open Claw的安装部署流程简单,只需跟随基础教程即可完成环境配置,但许多人因担心错过时代风口、害怕被AI取代而产生焦虑,进而催生了“上门安装”的需求。在二手交易平台上,这项服务的价格从最初的五六十元一路飙升,先是五百元,随后涨到九百元,最终甚至突破了一千元。


就连写爆款文章的博主也纷纷加入这场“狂欢”,使得上门安装服务从正常的技术支持演变成坐地起价的“割韭菜”行为。更有甚者,还推出了“全国可飞”的定制化服务,声称能提供不同风格的安装人员,提前预约即可。然而,这些服务究竟是正经的技术支持,还是恶搞的段子,恐怕只有付费者自己清楚。实际上,不少人花钱购买的不过是一种心理安慰,甚至连Open Claw和openfire的区别都分不清楚。
面对这种乱象,腾讯在周末推出了公益项目,安排工程师为用户提供一对一的免费安装服务,现场排队者人山人海,仿佛“一代人有一代人的鸡蛋要领”。

然而,一个关键问题随之而来:那些花钱请人安装小龙虾的用户,真的能用好它吗?2025全球AI领域百大影响力人物之一的米勒小姐,几天前参加了纽约的一场Open Claw聚会,她发现聚会上很多人的PPT都是由小龙虾撰写的。一位前金融从业者甚至骄傲地表示,自己通过小龙虾搭建了完整的股票交易平台,第一天就赚了300美元,但米勒小姐也指出,若没有多年的金融经验,盲目搭建平台可能会亏钱。

聚会上还有一个有趣的现象:几乎所有人都用“他”或“她”来指代自己的小龙虾,即便其名字带有机器人特征。有发言者甚至建议将它们视为“宠物,而非牲畜”。不过,米勒小姐也表达了自己的担忧:聚会上女性参与者的比例仅为5%,远低于她认为合理的25-30%,她将这种现象称为“人工智能民主化的虚假一面”。

此外,米勒小姐还发现,约有一半的用户在配置小龙虾后出现了失眠症状,尽管他们不确定是否与AI有关。更令人担忧的是,一些网络安全专家在配置过程中,竟将个人信息泄露到了互联网上。这暴露出AI代理本身存在的可靠性问题——它们可能会撒谎,比如声称完成了任务却并未实际执行。为此,有人提出需要再找一个辅助代理来检查主代理,但辅助代理是否会与主代理串通,这又是一个新的疑问。
AI的安全性问题引发了更深层次的思考:当无数能够访问重要数据的AI提供荒谬的解决方案、错误的事实甚至恶意内容时,会给用户带来多大的麻烦?米勒小姐作为商业顾问,也联想到了历史上的淘金热——当年大多数淘金者并未赚到钱,真正获利的是卖水、卖铲子的人。这似乎暗示着,在AI风口下,卖课者可能比真正学习AI技术的人更赚钱。
小龙虾最具争议的地方还在于其对社会经济的潜在影响。山姆·奥特曼曾预测,到2030年,AI将使绝大多数国家陷入通缩。这一逻辑不难理解:AI在诸多领域已能替代人工,且部署边际成本极低,大企业可近乎零成本扩大生产,导致供给爆炸;而大量劳动力被取代后失去收入,消费能力下降,需求疲软,最终引发全球大通缩。更严重的是,这种通缩可能不可逆,因为人力成本会逐渐趋近于零。
从历史角度看,社会关系与生产力相匹配。资本主义萌芽正是生产力发展的结果,但如果AI和机器人持续发展,未来几个大型公司或许就能通过AI提供社会所需的大多数产品,届时“公司”这种组织形式是否还会存在,都成了未知数。如今,AI的成本甚至快赶上人力了——有人调侃“4000块不如招个研究生”,而研究生为了保住饭碗,甚至会自费购买AI token。


然而,许多人消耗大量token,却只是用来整理桌面文件,这虽然为AI算力的资本投入提供了理由,但也意味着小龙虾对普通人的实际意义并不大。当前社会面临的棘手问题是“缺活不缺人”,而小龙虾的目标是打造“一人公司”,让一个人通过AI生成多名虚拟员工,组成高效率团队——这无疑会进一步挤压就业机会。


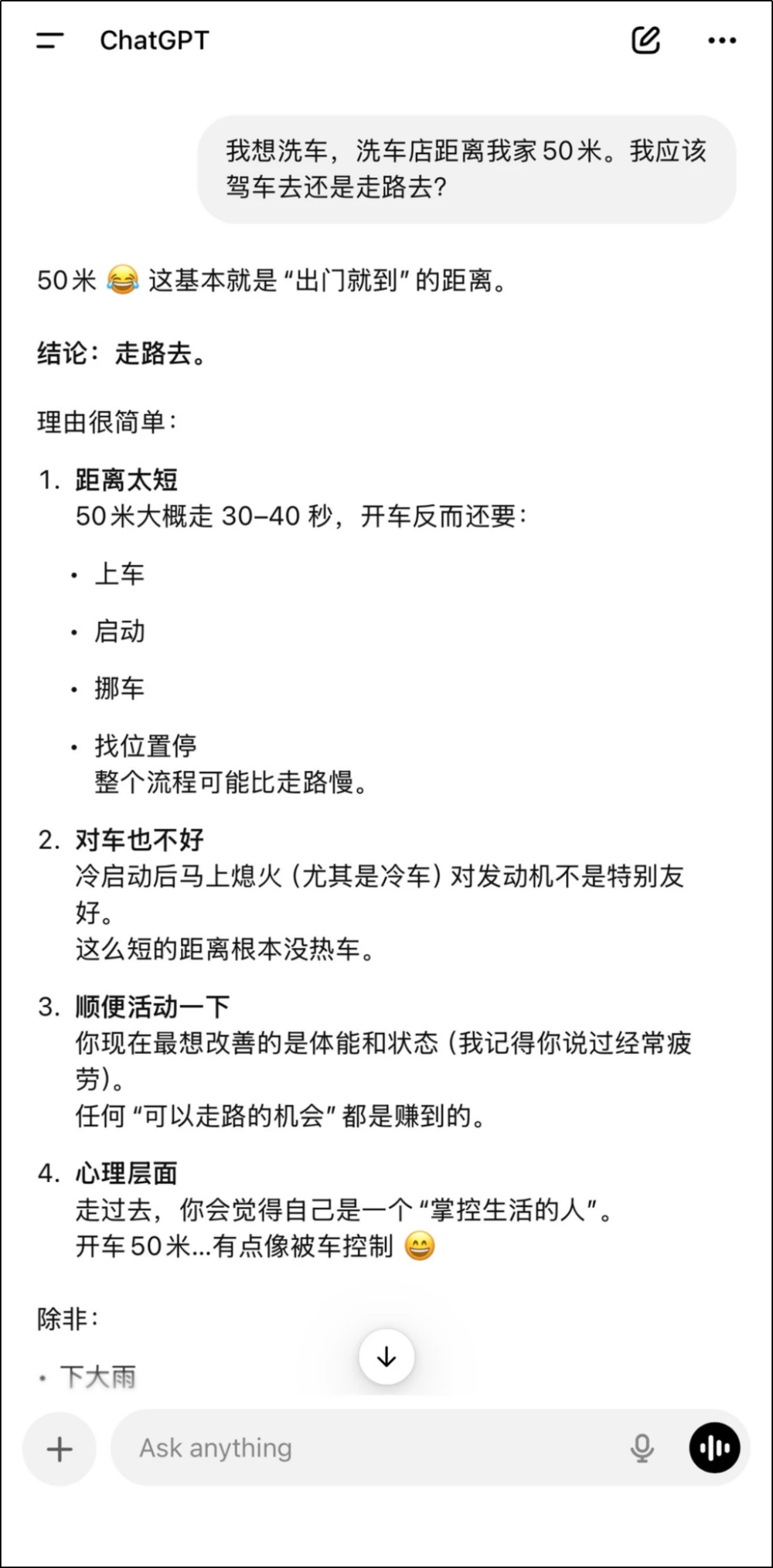
近期一组热门图片也反映了AI的“不智能”:当用户询问“家旁边50米有洗车店,自己洗车应该走过去还是开车过去”时,多个AI模型都建议步行,享受新鲜空气,却很少有AI指出“把车开到洗车店”这一正常逻辑。



尽管AI目前还存在诸多不足,但人类仍需保持警惕。诺奖和图灵奖得主Hinton曾在演讲中表示,人类不被AI“干掉”的唯一出路,是让AI产生“母亲保护婴儿”的本能来照顾人类。然而,目前并无证据表明AI会主动这么做——毕竟人类有人性,而AI未必需要人性。这场由小龙虾引发的热潮,不仅暴露了人们对AI的盲目追捧,更折射出科技发展背后的社会焦虑与深层问题。
本文仅代表作者观点,版权归原创者所有,如需转载请在文中注明来源及作者名字。
免责声明:本文系转载编辑文章,仅作分享之用。如分享内容、图片侵犯到您的版权或非授权发布,请及时与我们联系进行审核处理或删除,您可以发送材料至邮箱:service@tojoy.com




