还清3.85亿债务,众泰汽车能否在新能源浪潮中重拾生机?

作者:唐纳德
曾被老司机们当作“装格调”利器的众泰汽车,还能重现往日辉煌吗?
虽然前景未卜,但在债务偿还上,众泰确实拿出了诚意。1月26日,众泰发布公告称,已提前5天向中行永康支行和建行永康支行全额偿还剩余债务,金额分别为212,014,262.93元和172,833,512.50元,合计约3.85亿元,顺利完成了与两家银行此前达成的调解约定。

债务虽已清偿,但众泰目前的处境依然艰难。
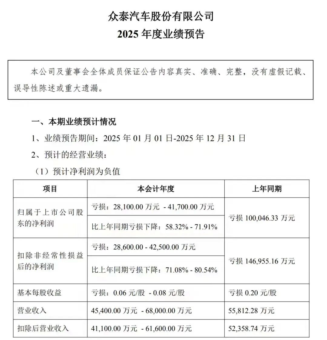
1月底,公司发布业绩预告,预计当年归属于上市公司股东的净利润亏损2.81亿元至4.17亿元,亏损仍是常态。不过,与上年同期10亿元的亏损相比,亏损额大幅收窄58.32%至71.91%;扣除非经常性损益后的净利润预计亏损2.86亿元至4.25亿元,较上年同期14.70亿元的亏损也显著收窄,同时预计2025年末净资产为正值,在9700万元至1.45亿元之间。

与此同时,威马有望恢复生产、高合引入10亿美元投资、哪吒股权变更频繁,一批曾经的“造车玩家”纷纷显现复活迹象。
然而,还清债务、获得新资金只是第一步。对于这些曾经历破产或倒闭的车企来说,如今的市场已不再是靠“模仿”“装格调”就能野蛮生长的时代。这场迟到的救赎,恐怕难以让它们在市场中站稳脚跟。
中国新能源汽车市场仍处于淘汰赛阶段,退场的企业想要回归,一切都是未知数。在这个快速迭代的时代,没有永远的失败者,也没有轻易的成功者。
01
一代神车的起落:从年销33万到近乎销声匿迹
众泰的兴衰,是中国汽车市场早期野蛮生长的缩影。作为曾经的“网红车企”,它的发展轨迹充满戏剧性。
早期的众泰,精准抓住了消费者的需求。2013年前后,SUV热潮兴起,当时的中国汽车市场尚不成熟,消费者购车更看重外观和“格调”,对原创设计要求不高。众泰推出的T600外观酷似奥迪Q5,10万元级的售价却有着20万级的气场,上市即爆红。

凭借“模仿+低价”的策略,众泰迅速打开市场。其中,众泰SR9因高度模仿保时捷Macan,被戏称为“保时泰”,关注度和销量飙升。2016年,众泰全年销量达32.3万辆,跻身自主品牌前十,街头随处可见其车型身影。

这种模式让众泰快速崛起,却也埋下隐患。2018年,随着消费者认知提升,众泰的质量问题集中爆发。有车主吐槽,众泰T600变速箱频繁故障、底盘异响、电子设备易坏,二手车商纷纷拒收。2019年,母公司铁牛集团破产,众泰进入破产重整程序。2020年,众泰投诉量高达1161起,发动机、变速箱问题频发,配件断供成为常态。

质量危机叠加资金链断裂,众泰销量断崖式下滑。2019年生产仅1.6万辆,销售2.1万辆,同比下滑近九成。2021年,江苏深商控股接盘后,众泰虽在2022年恢复部分生产,但最终仍陷入停滞。2024年,众泰生产量为0辆,销量仅14辆,市场存在感几乎消失。
02
时代已变:新能源浪潮下的四大生存挑战
众泰的回归之路充满荆棘,因为市场格局已彻底改变。在它退场的几年里,理想、蔚来、小鹏等新势力崛起,它们凭借资本、技术和原创设计站稳脚跟,而众泰的“模仿”路径已难以为继。
首先,市场格局剧变。2025年新能源汽车渗透率超50%,但众泰核心产能仍集中在燃油车领域。比亚迪、吉利等自主品牌已构建完整新能源技术体系,众泰从零开始搭建产业链难度极大。

其次,消费者需求升级。用户购车时,原创设计和智能化体验的权重提升38%,年轻用户更看重品牌独特性。10万-20万价格段竞争激烈,众泰缺乏核心技术,难以突围。
再者,竞争焦点转变。过去的“价格战”已转向“价值战”,智能化、续航、售后服务成为核心。众泰当前仍处于亏损状态,缺乏资金投入研发和重建售后网络。
最后,用户信任重建困难。“山寨”“质量差”的标签深入人心,此前的售后断供问题让车主维权无门,重新赢得信任需要长期的产品验证和服务沉淀。
03
造车“复仇者”:复活之路充满变数
不止众泰,威马、高合、哪吒等也曾陷入困境的车企,近期也在尝试回归,但前景不明。
高合曾凭借HiPhi X在豪华电动车市场短暂领先,但过度沉迷豪华定位,忽视三电技术和智能驾驶投入。第三款车型HiPhi Y售价下探至33.9万-45.9万元,但在特斯拉、比亚迪等竞品的夹击下,销量惨淡。高合的失败,本质是产品力不足,技术投入保守,难以支撑高端定价。

哪吒汽车靠低价策略曾成为入门级市场“价格屠夫”,但依赖低价导致品牌难以升级,2024年销量腰斩。威马则因重资产模式和产品策略僵化,陷入资金链断裂,2024年进入破产重整。
这些车企的败局,核心在于战略失误和定位偏差。众泰沉迷模仿,高合脱离主流市场,哪吒难以摆脱“廉价”标签,威马重资产拖垮资金链。
新能源汽车市场已进入“精耕细作”时代,企业需要精准定位、持续创新、强大资本和高效运营才能生存。对于这些试图回归的“造车玩家”来说,能否真正“起死回生”,仍是一个巨大的问号。
本文仅代表作者观点,版权归原创者所有,如需转载请在文中注明来源及作者名字。
免责声明:本文系转载编辑文章,仅作分享之用。如分享内容、图片侵犯到您的版权或非授权发布,请及时与我们联系进行审核处理或删除,您可以发送材料至邮箱:service@tojoy.com





