博睿康启动科创板IPO 剑指脑机接口A股第一股
NEO采用的是介于侵入式与非侵入式之间的第三种技术路线——“半侵入式”微创技术,具体操作是通过微创手术,把硬币大小的电极植入到颅骨下、硬脑膜外的区域。
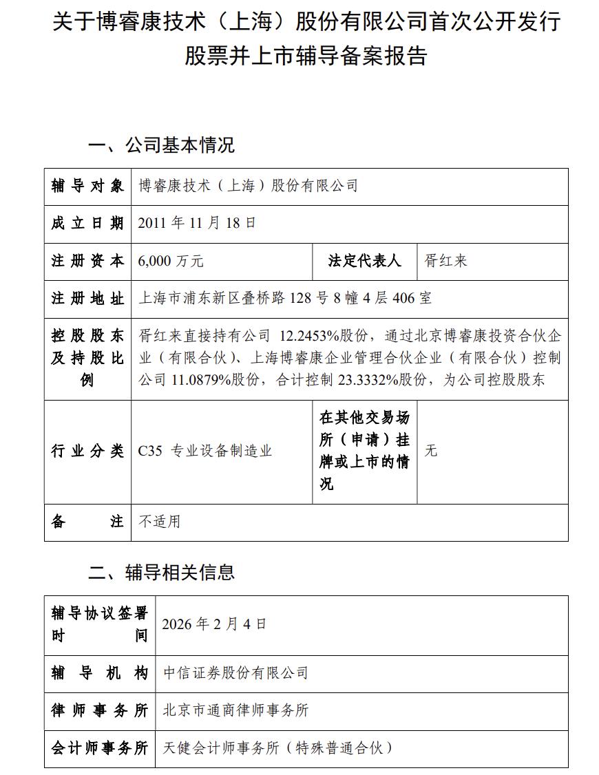
2月5日,从证监会IPO辅导公示系统的信息可知,脑机接口企业博睿康技术(上海)股份有限公司(以下简称“博睿康”)已于2月4日完成IPO辅导备案登记,辅导券商为中信证券,这标志着博睿康正式启动科创板IPO进程。

冲刺A股“脑机接口第一股”
博睿康成立于2011年11月,核心团队成员来自脑机智能领域全球排名前五的清华大学神经工程实验室,还有临床神经领域的医疗市场专家。公司以“脑-机接口”技术为核心,专门从事脑-机接口系统相关设备的研发、生产以及技术服务。
另有报道称,博睿康董事长胥红来和总经理黄肖山都毕业于清华大学生物医学工程系,师从该系教授洪波。
公开信息显示,博睿康目前的产品主要分为临床诊疗和科研教学两个系列。临床诊疗系列有数字脑电图机、经颅电刺激系统等;科研教学系列包括多模态采集系统、多模态脑成像系统、多导生理信号记录仪等。其中,经颅电刺激仪和脑电图机已获得医疗器械注册证,主要用于神经调控、康复治疗辅助以及脑功能监护评估等方面。
博睿康的另一款代表性产品是与清华大学生物医学工程系洪波教授团队合作研发的NEO无线微创植入脑机接口系统(以下简称NEO),该产品是全球首款采用硬膜外植入和全无线传输设计的脑机接口产品。
资料表明,NEO属于侵入式和非侵入式脑机接口之外的第三种技术路线——“半侵入式”微创技术,即通过微创手术将硬币大小的电极植入颅骨下、硬脑膜外的部位。这个位置距离大脑神经元很近,但不直接接触神经元细胞,不会破坏神经组织,采用近场无线供电和信号传输,无需在大脑中植入电池。
2023年10月,NEO在北京宣武医院成功完成首例临床植入试验,之后又陆续在北京天坛医院、上海华山医院、江苏省人民医院等开展临床可行性试验。2024年8月,NEO进入国家药监局创新医疗器械特别审评通道,成为我国首款进入该程序的脑机接口产品。
2025年5月,NEO的全国多中心GCP注册临床试验正式启动。截至12月,全国11家医院已有32位颈部脊髓受损患者完成NEO植入手术。根据临床试验总结会披露的信息,所有患者都成功实现居家脑控抓握辅助与康复训练,主要临床终点达标率为100%。
按照博睿康的规划,NEO可能很快会正式向国家药监局提交三类创新医疗器械注册申请。如果最终获批,该产品有望成为国内首款上市的植入式脑机接口产品。另外,博睿康此前披露,此次申请注册的是NEO1.0版本,后续推出的2.0版本将新增语言解码、小肢体解码等功能。
在启动上市辅导前,博睿康已完成多轮融资,多家知名投资机构参与其中。
2015年12月,博睿康完成1200万元天使轮融资,主要投资方是熔拓资本,该机构后来还参与了公司的B轮和C轮融资;2018年3月,博睿康完成3000万元Pre-A轮融资,凯风创投、中经合集团是主要投资方。
之后,博睿康又陆续完成五轮融资,引入了红杉中国、松禾资本、华控基金、浦东创投、百度风投等知名机构。其中最新一轮是2025年完成的D+轮融资,投资方包括达晨财智、中关村发展等,投后估值达到35 - 40亿元。

另外,辅导备案报告显示,胥红来直接持有公司12.2453%的股份,通过北京博睿康投资合伙企业(有限合伙)、上海博睿康企业管理合伙企业(有限合伙)控制公司11.0879%的股份,合计控制23.3332%的股份,是博睿康的控股股东。
强脑科技秘密赴港交所IPO
值得注意的是,在博睿康之前,有报道称被称为“杭州六小龙”的强脑科技已秘密提交香港IPO申请。该公司成立于2015年2月,由创始人韩璧丞带领团队在哈佛大学创新实验室孵化而成,主要专注于非侵入式脑机接口技术的研发。
根据强脑科技官网显示,其产品涵盖智能仿生、智能健康和智能教育三个领域,目前已推出智能仿生手、脑机智能安睡仪、脑机接口注意力训练系统等多款产品。其中,智能仿生手和智能仿生腿已获得美国FDA的上市许可,针对儿童ADHD(俗称“多动症”)的头戴式脑电产品“专注欣”医疗版也于2026年1月在国内获批上市。
截至目前,强脑科技已完成六轮融资。最早在2016年3月和6月先后完成天使轮与Pre - A轮融资,天使轮由翰潭投资投资,融资金额未对外公布。后续融资中,引入了中国电子、光大控股、德迅资本、鼎晖投资、道氏技术、三七互娱创投基金等机构。
2026年1月,强脑科技完成约20亿元人民币融资,投资方包括IDG、华登国际、蓝思科技、领益智造等,还有中国香港、美国的多家顶级家族办公室参与。这笔融资是目前全球脑机接口领域的第二大单笔融资。
近年来,脑机接口作为前沿未来产业,在国内迎来政策和市场的双重发展机遇。
2025年,工信部等七部门联合发布《关于推动脑机接口产业创新发展的实施意见》,明确将脑机接口纳入未来产业培育重点。国家“十五五”规划建议把“脑机接口”列为六大“未来产业”之一。上海2026年政府工作报告中,也明确将脑机接口等列为重点培育的未来产业。
有数据显示,预计到2040年,我国脑机接口行业综合市场规模有望突破1200亿元,其中以设备为主的直接市场规模或将超过500亿元;细分市场里,科研级市场规模预计实现约10倍增长,消费级市场规模增长将超50倍。
不过,行业普遍认为,脑机接口技术目前仍处于发展早期,要真正在医疗场景实现规模化应用,还需要跨越规范严谨的人体临床验证、伦理规范等多重门槛。
本文来自微信公众号“科创板日报”,作者:史士云,36氪经授权发布。
本文仅代表作者观点,版权归原创者所有,如需转载请在文中注明来源及作者名字。
免责声明:本文系转载编辑文章,仅作分享之用。如分享内容、图片侵犯到您的版权或非授权发布,请及时与我们联系进行审核处理或删除,您可以发送材料至邮箱:service@tojoy.com




