红杉百度加持,脑机接口第一股呼之欲出
又一家脑机接口(BCI)企业,正筹备首次公开募股(IPO)。
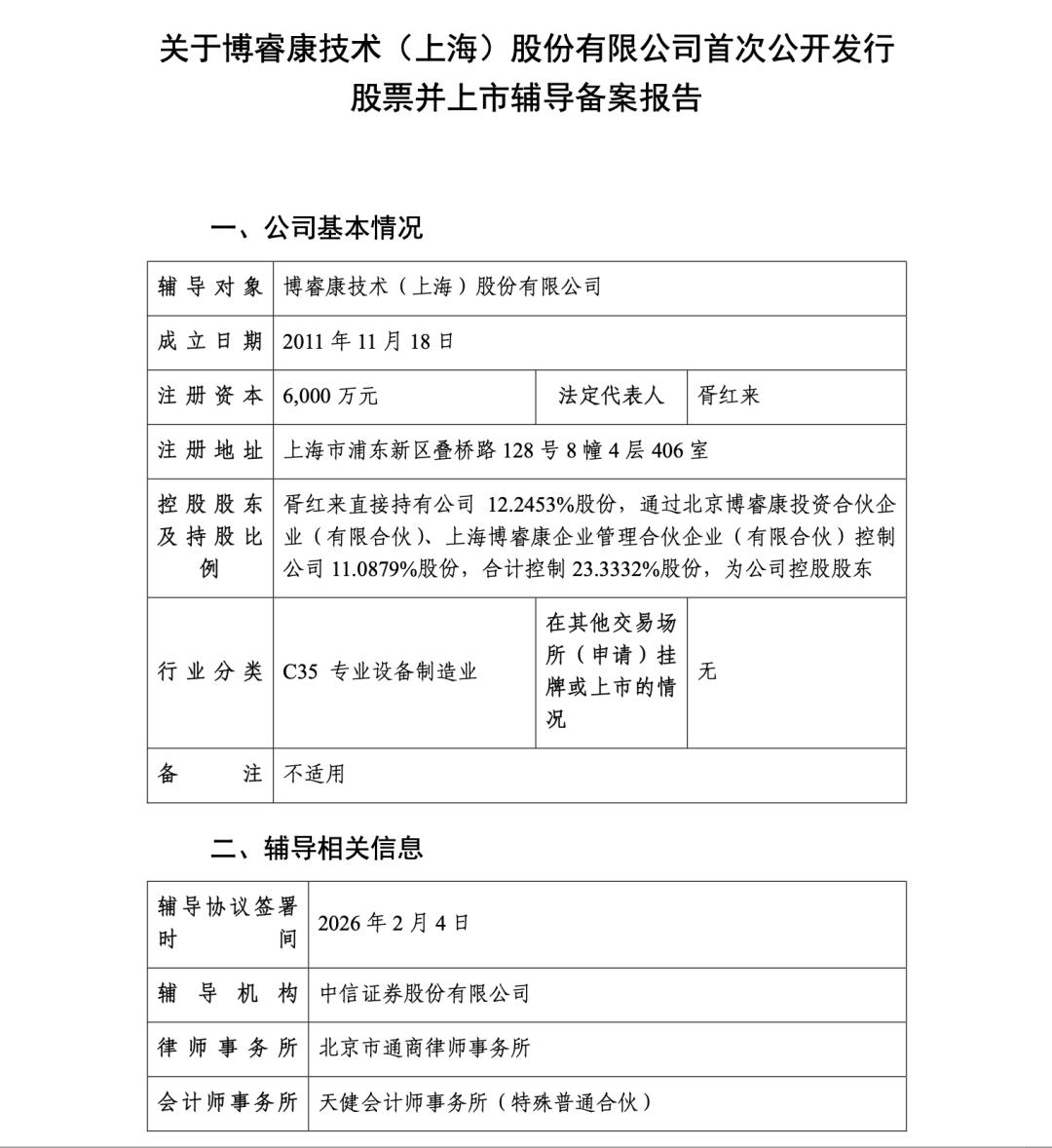
2月4日,专注脑机接口技术研发的博睿康技术(上海)股份有限公司(以下简称“博睿康”),在上海证监局完成上市辅导备案,辅导机构为中信证券。

今年1月12日有消息称,强脑科技被曝以保密形式提交香港IPO申请;另据外媒2025年8月报道,该公司正以超13亿美元估值洽谈约1亿美元的IPO前融资,此举或为后续在香港或内地IPO做准备。
值得关注的是,据新华网消息,从实验室中第一束脑电波纹被捕捉,到2025年我国脑机接口市场规模突破38亿元,这项技术在中国正实现从“产学研”到实际应用的关键跨越。
我国“十五五”规划明确提出推动脑机接口成为新的经济增长点,上海、深圳等地还专门设立了数十亿元规模的脑机接口、脑科学专项基金。
可以预见,在政策支持与市场热情的双重驱动下,脑机接口行业或将迎来飞跃式发展。
核心团队源自清华,红杉百度松禾等资本纷纷入局
实际上,早在1999年,清华大学医学院神经工程实验室就已在脑机接口领域展开探索,而博睿康的核心团队成员便来自该实验室(其脑机接口研究实力位居全球前列)以及临床神经领域的医疗市场专家。
博睿康创始人、董事长胥红来,是清华大学生物医学工程专业博士,曾在清华大学神经工程实验室工作,参与过多项重要科研项目,在脑机接口系统设计研发、微弱信号检测分析等领域成果显著。
2011年11月,博睿康正式注册成立,是国内较早涉足脑机接口产业化的企业之一。2015年,熔拓资本、既明投资的天使轮融资注入后,博睿康加快了脑机接口产业化的步伐。
天眼查App信息显示,自成立以来,博睿康已陆续获得凯风创投、华控基金、中发展启航基金、中发展前沿基金、BV百度风投、红杉中国、松禾资本等机构的7轮融资。
其中,2021年3月,博睿康完成过亿元B轮融资,由红杉中国独家领投,这笔融资让博睿康的知名度大幅提升。
对于此次投资,红杉资本中国基金合伙人杨云霞表示:“脑机接口技术可应用于脑科学、临床医疗、消费电子等多个领域,尤其在脑疾病的诊断和治疗方面,有望发挥重要作用。博睿康团队是国内首个将脑机接口技术产业化的团队,经过十多年发展,公司打破了进口垄断,掌握了脑机接口全链条的底层核心技术,产品技术特色鲜明,红杉看好其发展潜力。”
博睿康最近的一笔融资发生在2025年3月,此次D+轮融资未披露具体金额,投资方包括联新资本、浦东资本、德同资本、元科创投、孚腾资本。
目前,胥红来直接持有博睿康12.2453%的股份,同时通过北京博睿康投资合伙企业(有限合伙)、上海博睿康企业管理合伙企业(有限合伙)控制公司11.0879%的股份,合计控制23.3332%的股份,是公司控股股东。创始人兼CEO黄肖山持股11.8484%,紧随其后。

此外,早期投资方熔拓资本通过多轮连续投资,合计持有博睿康9.3693%的股份,是公司第一大外部股东;红杉中国持股8.9362%;凯风创投合计持股8.1216%;华控相关方合计持股8.0014%;既明投资持股5.984%,该机构法人刘晓玲个人持股1.4635%;孚腾资本持股4.2553%;浦东资本持股3.617%;松禾资本持股3.1915%;BV百度风投合计持股1.3254%。
已完成36例手术,有望成为国内首款上市的植入式脑机接口产品
在一级市场资本的支持下,作为国内较早涉足脑机接口产业化的企业之一,博睿康经历了从非侵入式到侵入式、从科研领域到医疗场景的发展历程。
据官网信息,博睿康是一家以自主创新的“脑-机接口”技术为核心,专业从事脑-机接口系统相关设备研发、生产、销售及技术服务的高新技术企业,致力于为神经科学创新研究和临床神经疾病诊断、治疗与康复研究提供专业、完整的解决方案。
博睿康的产品不仅广泛应用于神经科学、心理学、人因工程、运动学、管理学等科研领域,还可用于临床神经疾病诊断、治疗与康复工程等临床医学领域。

截至目前,博睿康已累计获得17项技术专利、9个软件著作权,取得了医疗器械生产许可证、医疗器械注册证以及多个高新技术产品认定证书;还先后承担或参与了国家十二五科技支撑计划“脑-机接口中的微弱信息采集技术及产品开发”课题,以及科技部十三五重点研发计划“阿尔兹海默病神经调控及智能康复关键技术和临床应用研究”课题。
发展至今,博睿康的主要客户包括清华大学、中科院、北京师范大学、北京航空航天大学、浙江大学、华中科技大学、上海交通大学、西安交通大学、南开大学、南京大学等知名院校,以及北医三院、宣武医院、华山医院、301医院、中国康复研究中心、清华长庚医院等医疗机构。
在2025脑机接口大会上,博睿康研发的脑机接口系统NEO,其全球首个植入式脑机接口多中心注册临床试验取得重大突破。该试验历时78天,全国11家医院的32位颈部脊髓受损患者成功完成植入手术,且术后未出现任何器械相关不良反应。
此次临床试验的成功,初步验证了硬膜外微创植入路径的安全性和长期使用的可行性。目前,NEO项目正计划向国家药监局提交三类创新医疗器械的注册申请,有望成为国内首款上市的植入式脑机接口产品。
此后,博睿康的临床试验继续推进,截至目前,NEO项目已在全国11家医院完成36例脊髓损伤患者的植入手术。高位截瘫患者董辉在植入NEO系统并经过训练后,不仅能用意念控制气动手套完成抓握动作,还在神经可塑性原理的作用下恢复了部分自主运动能力,实现了徒手抓握水杯。
值得一提的是,2026年初,马斯克宣布Neuralink计划于今年实现脑机接口设备大规模量产后,A股市场的脑机接口概念股曾掀起一波涨停潮。
未来,无论博睿康还是强脑科技,哪家能成为脑机接口第一股,都将再次点燃二级市场的投资热情。
本文来自微信公众号“直通IPO”,作者:王非,36氪经授权发布。
本文仅代表作者观点,版权归原创者所有,如需转载请在文中注明来源及作者名字。
免责声明:本文系转载编辑文章,仅作分享之用。如分享内容、图片侵犯到您的版权或非授权发布,请及时与我们联系进行审核处理或删除,您可以发送材料至邮箱:service@tojoy.com




