40岁后别忽视!这两项体检建议纳入必查清单

每年体检时,不少人都会陷入纠结:项目繁多,究竟哪些该重点关注?随着年龄增长,身体器官逐渐衰老,查多了怕浪费,查少了又担心遗漏关键问题……
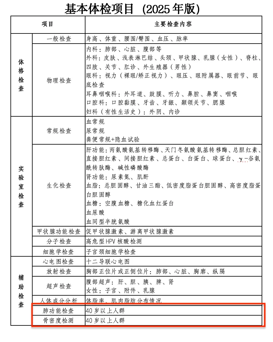
别担心,国家卫健委近期发布的《成人健康体检项目推荐指引(2025年版)》给出了明确方向,其中特别指出40岁以上人群有两项检查不可或缺。这两个容易被忽略的器官,在40岁后会进入“断崖式”衰老阶段,对应的两项检查就是肺功能检查和骨密度检查。

40岁后,肺部衰老速度悄然加快
相关研究表明,肺功能在20至25岁达到峰值,之后便逐步下降。40岁是一个明显的转折点,肺部衰老进程开始加速。更值得注意的是,肺功能下降初期几乎没有明显症状,当出现“走几步就喘、咳嗽迁延不愈”等情况时,往往意味着肺功能已在不知不觉中受损。
因此,40岁以上人群建议在体检中加入肺功能筛查。胸片和CT能呈现肺部的形态、结构及病变情况,如肿块、炎症等;而肺功能检查则更侧重于评估肺部的功能状态,二者不可相互替代。
出现这些表现,需警惕肺功能受损
青海省第四人民医院呼吸一病区护士曹国琴在该院公众号文章中提到,肺功能衰退的早期症状容易被忽视,若同时出现以下2项及以上症状,应及时关注肺部健康:
(1)持续咳嗽:无感冒、过敏等明确诱因,咳嗽时间超过2个月;
(2)活动后气短:爬三层楼就明显气喘,甚至平地快速行走时也感到呼吸困难;
(3)呼吸异常有声:呼吸时伴随“嘶嘶”声或类似“拉风箱”的声响;
(4)频繁疲劳:日常经常感到疲倦乏力,即便充分休息也难以缓解;
(5)胸闷不适:胸部有明显压迫感,尤其在清晨起床或夜间睡眠时症状更明显。
锻炼肺功能,这3个方法不妨一试
国家呼吸医学中心、国家慢性呼吸疾病防治办公室的郑智和李杰红在健康报刊文中指出,肺功能锻炼对改善呼吸健康意义重大。通过科学的针对性锻炼,能增强呼吸肌力量,提高呼吸效率,让呼吸更顺畅。
推荐几种在家就能进行的肺功能锻炼方法:
(1)唱歌或吹奏乐器:通过控制呼吸的节奏和力度,锻炼呼吸相关肌肉,提升肌肉力量和耐受性;
(2)深呼吸训练:找一个安静舒适的地方,闭上眼睛放松身体,用鼻子缓慢吸气,让气流深入肺底,再用嘴缓缓呼气,反复练习,每次持续几分钟,有助于保护和提升肺功能;
(3)有氧运动:跑步、游泳、骑车、练八段锦、打太极拳等有氧运动,能提高心肺功能,增强肺泡对氧气的摄取和利用能力,还能促进血液循环,提升身体素质。
40岁后,骨量开始“断崖式”流失
人一生中的骨量变化如同一条抛物线:
⬇️ 从出生到20岁,骨量随年龄增长显著增加;
⬇️ 30至40岁是骨密度最高的时期;
⬇️ 40岁以后,骨量开始流失,骨骼进入“断崖式”衰老阶段。
女性绝经后骨量流失速度更快,但男性也无法避免。上海交通大学附属第六人民医院骨质疏松和骨病科主任章振林在健康时报文章中建议:无论男女,都应在40岁左右做一次骨密度检查,了解自身骨量情况。50岁以后则应每年进行一次骨密度筛查,以便早期识别骨折高风险人群。
这些表现,可能是骨质疏松的信号
复旦大学附属中山医院健康管理中心博士研究生赵亚军在医院公众号文章中提醒,即使是年轻人,也未必都骨量达标,出现以下症状需警惕骨质疏松:
(1)身高变矮(驼背或脊柱压缩);
(2)经常抽筋;
(3)轻微碰撞就发生骨折;
(4)持续性腰背疼痛;
(5)牙齿松动(颌骨骨质流失导致)。
骨密度低若持续发展,可能演变为骨质疏松症,不仅会引发腰酸背痛,还会导致身体素质下降,更容易生病。
养出强健骨骼,做好这3件事
(1)保证每日钙摄入:牛奶、酸奶、奶酪、豆腐、深绿色蔬菜、坚果、鱼虾等都是高钙食物;

图自复旦大学中山医院健康管理中心
(2)每天晒太阳15分钟:缺乏维生素D会影响钙的吸收,建议每天适当晒太阳15至30分钟(避免正午暴晒),并暴露手臂或面部皮肤。此外,蛋黄、深海鱼(如三文鱼、沙丁鱼)中也富含维生素D;
(3)每天运动30分钟:肌肉收缩时牵拉骨骼,能刺激成骨细胞活性。推荐健步走、八段锦、太极拳、哑铃、广场舞等运动,每周坚持3至5天,每天30分钟。同时要避免久坐,每小时起身活动一次。
吃流感特效药,别用矿泉水
逾期视为放弃!这项补贴即将截止申请
事关未成年保护!这场活动即将截止,速来报名→
速收藏!企业纳统全流程指南来了!
原标题:《40岁以后,这两项体检就不要再跳过了》
本文仅代表作者观点,版权归原创者所有,如需转载请在文中注明来源及作者名字。
免责声明:本文系转载编辑文章,仅作分享之用。如分享内容、图片侵犯到您的版权或非授权发布,请及时与我们联系进行审核处理或删除,您可以发送材料至邮箱:service@tojoy.com




