奥迪威递表港交所:董事长配偶黄海涛任供应链总裁 大专学历年薪130万

瑞财经 王敏 11月27日,港交所披露信息显示,广东奥迪威传感科技股份有限公司(简称"奥迪威")正式向港交所主板递交上市申请,独家保荐人为招商证券国际。
招股书显示,奥迪威成立于1999年,是全球传感与执行解决方案领域的领先企业之一,专注于为智能家居、智能汽车、智能终端及智能制造等AI与物理世界交互场景,提供智能传感及精密微型执行解决方案。

业绩数据方面,2022年至2024年及2025年上半年,奥迪威的收益分别达3.78亿元、4.67亿元、6.17亿元和3.27亿元;同期年内溢利依次为5261.8万元、7697.8万元、9395.1万元与4696万元,呈现稳步增长态势。

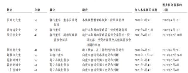
股权结构上,截至最后可行日期,公司执行董事、董事长兼总经理张曙光及其配偶、执行董事黄海涛,分别直接持有约15.39%和1.80%的股份。二人合计持有2425.571万股A股权益,占公司已发行股本的17.19%。

张曙光现年58岁,1990年6月获兰州大学物理系学士学位。他于2000年3月加入当时名为广州市番禺奥迪威电子有限公司的奥迪威,2002年4月起任执行董事兼副总经理,2010年12月升任董事长兼总经理;2014年公司改制为股份有限公司并更名后,继续担任董事长兼总经理至今。

黄海涛现年56岁,1990年6月取得昆明师范专科学校生物教育大专文凭。她自2002年4月起任公司执行董事,2002年4月至2010年12月期间担任广州市番禺奥迪威电子有限公司董事兼总经理;2010年12月起任运营总监,2017年3月起续任董事,2024年4月至今担任供应链总裁一职。

薪酬方面,2024年张曙光的薪酬为171.83万元,黄海涛的薪酬则为129.75万元。
相关公司:奥迪威 bj832491
本文仅代表作者观点,版权归原创者所有,如需转载请在文中注明来源及作者名字。
免责声明:本文系转载编辑文章,仅作分享之用。如分享内容、图片侵犯到您的版权或非授权发布,请及时与我们联系进行审核处理或删除,您可以发送材料至邮箱:service@tojoy.com





