2025年中国智慧工厂建设技术进展:高投入与全面落地
行业主要上市公司:博众精工 ( 688097.SH ) ;先导智能 ( 300450.SZ ) ;利元亨 ( 688499.SH ) 等
本文核心数据:智慧工厂行业企业研发力投入 ; 智慧工厂行业企业研发强度 ; 智慧工厂八大基础技术 ; 智能工厂重点投资技术方向等
1、智慧工厂行业企业研发投入力度 & 强度
——北方华创领衔,智慧工厂头部企业研发投入强劲
从中国智慧工厂行业代表性企业研发投入规模来看,整体呈上涨趋势。北方华创和先导智能研发投入增速较快,博众精工增速较慢。2024年,北方华创研发费用达36.7亿元,排名对标企业第一;大族激光研发费用为18.0亿元;博众精工研发投入规模为5.1亿元,排名靠后。

——研发强度高位企稳,核心企业持续投入
2018 - 2025年上半年,四家企业科研投入强度均处较高水平且各有特点。北方华创稳定在10.6% - 13.4%高位;先导智能从7.3%逐步升至14.1%后微降;博众精工初期13.4% - 14.3%领先,中期回落至10.3%左右,2025年H1回升至12.6%;大族激光整体波动小,多在9.0% - 12.5%区间。总体上,中国智慧工厂行业代表性企业研发强度维持在10% - 12%区间。

注:研发强度 = 当期研发费用 / 当期营业收入。
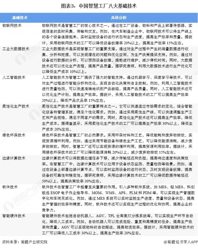
2、八大基础技术驱动智慧工厂向数字化、智能化全面升级
中国智慧工厂借助物联网、大数据、人工智能等八大基础技术,实现设备互联、数据驱动、绿色高效与柔性生产,推动制造业全面数字化、智能化升级。

埃尼集团对157家企业的调研数据显示,94家企业认为这些技术对智能工厂影响最大,其中34家来自装备制造行业,52家已落地智能仓储场景,39家落地智能在线检测。

3、AI与物联网领衔,定义智慧工厂技术投资新方向
埃尼集团调研的157家企业数据表明,未来2年受访企业重点投资的技术中,人工智能排第一,物联网技术与机器人流程自动化排第二。28家企业计划重点投资5G通信;21家重点投资边缘计算;9家重点投资区块链。计划重点投资物联网、人工智能以及机器人流程自动化的企业主要来自电子电器、装备制造、轻工纺织、汽车制造、化工材料等行业。3家装备制造与电子电器企业重点投资有关工艺、智能制造、内部梳理的技术。

更多本行业研究分析详见前瞻产业研究院《全球及中国智慧工厂建设运营模式与发展战略规划分析报告》
同时前瞻产业研究院还提供产业新赛道研究、投资可行性研究、产业规划、园区规划、产业招商、产业图谱、产业大数据、智慧招商系统、行业地位证明、IPO咨询 / 募投可研、专精特新小巨人申报、十五五规划等解决方案。如需转载引用本篇文章内容,请注明资料来源(前瞻产业研究院)。
更多深度行业分析尽在【前瞻经济学人APP】,还可以与500 + 经济学家 / 资深行业研究员交流互动。更多企业数据、企业资讯、企业发展情况尽在【企查猫APP】,性价比最高功能最全的企业查询平台。
本文仅代表作者观点,版权归原创者所有,如需转载请在文中注明来源及作者名字。
免责声明:本文系转载编辑文章,仅作分享之用。如分享内容、图片侵犯到您的版权或非授权发布,请及时与我们联系进行审核处理或删除,您可以发送材料至邮箱:service@tojoy.com






