中央财政补助全国试点,呼和浩特成功入选!
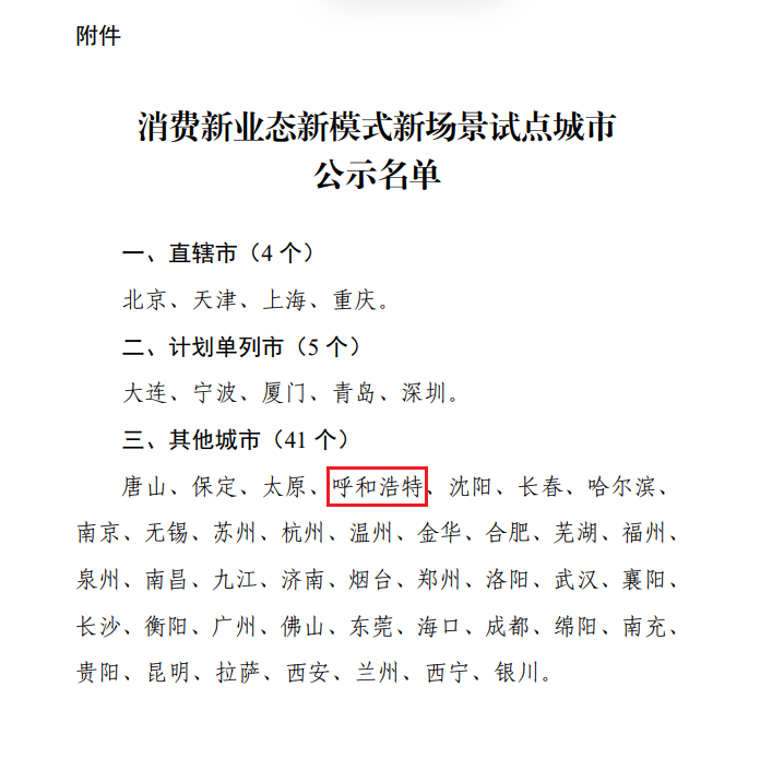
11月20日,商务部网站公布了消费新业态新模式新场景试点城市竞争性评审结果公示,共有50个城市入选,呼和浩特位列其中。


据悉,商务部、财政部组织竞争性评审来确定试点城市,中央财政会对试点城市给予资金补助。在实施期内,超大特大城市每个城市合计补助4亿元,大城市每个城市合计补助3亿元,其他城市每个城市合计补助2亿元。

日前,财政部发布《关于开展消费新业态新模式新场景试点工作的通知》,明确了以下支持方向:
(一)支持健全首发经济服务体系。打造一批首发中心、首发经济集聚区,在重点商圈商街、创意园区、文化场所等构建多层次的新品发布平台载体,集聚传播、传媒、广告、策划等专业服务机构。支持有引领性的国内外品牌开设高能级首店、旗舰店、概念店,推动首店向总店、总部发展。支持时尚服饰、消费电子、美妆等领域有创新性、引领性的产品和服务举办首发首秀首展活动。支持有关展会开设首发专区、专场,集中展示新产品新服务新技术。
(二)支持创新多元化服务消费场景。支持业态与模式创新,推动人工智能、元宇宙等数字技术在文娱、旅游等领域深入应用,打造一批商旅文体健融合的消费新场景。推动形成服务消费集聚区,支持重点商圈商街等向多元消费场景升级,增加文化时尚等服务消费功能,推动重点赛事活动及演出“进商圈、进街区、进景区”。发展夜间经济,打造夜间文化和旅游消费集聚区。支持外贸优品展销中心等优化升级,推广自主品牌+直供直销,打造有特色和吸引力的消费场景。
(三)支持优质消费资源与知名IP跨界联名。依托互联网数字娱乐平台和知识产权(IP)孵化平台,打通全产业链,开发系列周边产品,开设主题店等沉浸式消费空间,激发优质资源消费潜力。围绕本地特色文化,联动国潮动漫影视知识产权(IP)等传统资源,推出综合性消费场景。支持老字号企业等依托本地优质消费资源,开设新店、旗舰店,开发“老牌新品”等。引导相关企业加快转型升级,培育新型消费龙头企业。
本文仅代表作者观点,版权归原创者所有,如需转载请在文中注明来源及作者名字。
免责声明:本文系转载编辑文章,仅作分享之用。如分享内容、图片侵犯到您的版权或非授权发布,请及时与我们联系进行审核处理或删除,您可以发送材料至邮箱:service@tojoy.com



