A股最新消息:多只牛股发布风险提示
近日,多只牛股纷纷发布风险提示公告。11月16日晚间,平潭发展公告称,公司股价短期内连续上涨,存在市场情绪过热、非理性炒作风险;孚日股份公告表示,目前公司股票波动异常,可能存在非理性炒作,交易风险较大;众生药业也公告指出,创新药研发项目临床试验进度、审评和审批结果均具有不确定性。
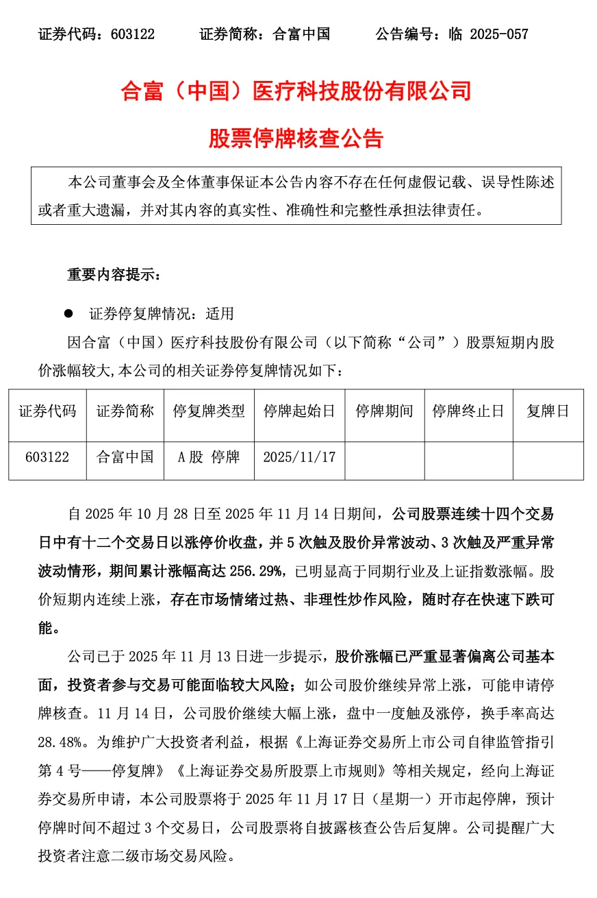
11月14日晚间,合富中国公告称,公司股价短期内连续上涨,存在市场情绪过热、非理性炒作风险,随时可能快速下跌。
14天12板!合富中国停牌核查
合富中国11月14日晚公告,当日公司股价继续大幅上涨,盘中一度触及涨停,换手率高达28.48%。经向上海证券交易所申请,公司股票于11月17日(星期一)开市起停牌,预计停牌时间不超过3个交易日,公司股票将自披露核查公告后复牌。公司提醒广大投资者注意二级市场交易风险。

上海证券交易所官网截图
合富中国表示,自2025年10月28日至2025年11月14日期间,公司股票连续十四个交易日中有十二个交易日以涨停价收盘,5次触及股价异常波动、3次触及严重异常波动情形,期间累计涨幅高达256.29%,明显高于同期行业及上证指数涨幅。股价短期内连续上涨,存在市场情绪过热、非理性炒作风险,随时可能快速下跌。
公开资料显示,合富中国主营业务是以体外诊断相关的医疗设备及其耗材为主的国际贸易、售后服务,贸易代理,医院信息管理系统的咨询服务以及相关配套服务。
合富中国称,公司主营业务未发生重大变化,且处于亏损状态。公司2025年第三季度归属上市公司股东的净利润为 -504.8万元,较上年同期下降225.26%,公司短期经营业绩面临一定压力,存在业绩波动风险,目前股价涨幅与公司经营情况严重偏离。请广大投资者注意经营业绩风险。
公告显示,公司最新市盈率水平显著高于同行业上市公司水平,当前股价存在明显泡沫化特征。截至2025年11月14日,公司静态市盈率为343.67倍,根据同日中证指数有限公司网站发布的行业数据,公司所属的批发业的行业静态市盈率为30.94倍,存在公司股价严重偏离同行业上市公司合理估值的风险。
多只牛股提示风险
11月16日晚间,平潭发展发布股票交易异常波动暨风险提示公告,称公司主营业务未发生重大变化,股价短期内连续上涨,存在市场情绪过热、非理性炒作风险。公司基本面未发生重大变化,不存在应披露而未披露的重大信息,公司郑重提醒广大投资者勿受市场情绪过热影响,理性决策,审慎投资,注意交易风险,避免产生较大投资损失。
二级市场上,自10月17日以来,平潭发展股价累计涨幅超过220%,总市值从65亿元飙升至210亿元。
孚日股份连续7个交易日涨停,公司11月16日晚间也提示风险,2025年前三季度,公司净利润2.96亿元,同比下降12.05%,其中,子公司孚日新能源前三季度净利润亏损约3032万元,由于下游锂电行业的恢复仍面临着不确定性,孚日新能源仍然面临亏损的风险。孚日新能源目前暂无扩产计划,对公司其他业务布局不产生重大影响。
孚日股份称,目前公司股票波动异常,可能存在非理性炒作,交易风险大,存在短期下跌的风险。请广大投资者注意交易风险,切勿盲目跟风,理性决策,审慎投资。
众生药业近3个交易日有2个交易日涨停,公司11月16日晚间提示风险,创新药研发项目的临床试验进度、审评和审批的结果以及未来产品市场竞争格局都具有一定的不确定性。药品能否获批上市以及获批上市的时间、上市后的生产和销售情况存在不确定性。
11月14日晚间,东百集团、人民同泰、石大胜华、国晟科技等大牛股也纷纷发布公告,提示交易风险。
其中,东百集团公告称,公司经营活动、经营秩序正常,主营业务未发生重大变化,外部市场环境、行业政策亦未发生重大变化。鉴于公司股票自11月10日起已连续5个交易日以涨停价收盘,2次触及股价异常波动情形,存在市场情绪过热情形及较高的炒作风险,可能存在短期涨幅较大后的大幅下跌风险。请广大投资者注意二级市场交易风险,理性决策,审慎投资。
人民同泰公告称,公司主营业务未发生重大变化,股价短期内连续上涨,已严重偏离基本面,存在市场情绪过热、非理性炒作风险,随时存在快速下跌风险。
石大胜华称,11月14日,公司股票以涨停价收盘,公司股票价格连续4个交易日累计涨幅约43.29%,股票价格短期涨幅较大,但公司基本面没有发生重大变化,请广大投资者注意投资风险,理性投资。
国晟科技称,公司股价累计涨幅显著偏离基本面,存在非理性炒作风险。自11月10日至11月14日,公司股票连续5个交易日以涨停价收盘,并连续2次触及股价异动,期间累计涨幅达60.98%。公司股价短期上涨幅度较大,存在市场情绪过热、非理性炒作风险,已明显高于同期行业及上证指数涨幅,且显著偏离公司基本面,随时存在快速下跌风险。
来源/经济日报微信综合上海证券交易所、券商中国、
财联社
原标题:《A股新消息!多只牛股提示风险!》
本文仅代表作者观点,版权归原创者所有,如需转载请在文中注明来源及作者名字。
免责声明:本文系转载编辑文章,仅作分享之用。如分享内容、图片侵犯到您的版权或非授权发布,请及时与我们联系进行审核处理或删除,您可以发送材料至邮箱:service@tojoy.com





