【复材资讯】孙学良院士团队在固态电解质研究获新突破
固态电解质具有不易燃、低温高离子电导率及无毒等优点,是液态电解质的理想替代品。但与液态电解质不同,固态电解质在“电解质工程”领域面临重大挑战。比如,难以通过向Li6PS5Cl中引入高浓度氟来提升其与高压正极的兼容性;在卤化物固态电解质中添加氮、磷等有益于负极稳定性的元素也很困难。这是因为传统固态电解质的超离子传导通常依赖特定晶体结构,不当掺杂可能阻塞离子传导路径、诱发有害相变或析出有害相,严重损害离子电导率。而且传统设计无机固态电解质的策略依赖于掺杂超离子晶格,受限于掺杂剂与晶格的相容性。
本研究提出了固态解离策略,利用卤化物范德华材料作为固态溶剂溶解盐类,形成非晶态离子导电固体。通过该方法,发现了73种新材料,其中40种材料的离子电导率超过10−3Scm−1,可传导Li+、Na+、Ag+和Cu+。研究分析了溶剂与盐之间的原子尺度相互作用,揭示了实现固态解离的动态结构重排机制。在不同溶剂 - 盐组合中观察到一致的离子环境,揭示了该体系中离子传输的普适性机制。和液态电解质的成分调控类似,固态解离技术可针对特定应用条件进行固态电解质的定向设计。目前已开发出适用于快充电池、低温电池和4.8V高压电池的原型电解质,展现出优异的干燥环境稳定性和成本优势。固态解离策略为发展新一代固态电解质提供了多功能平台。

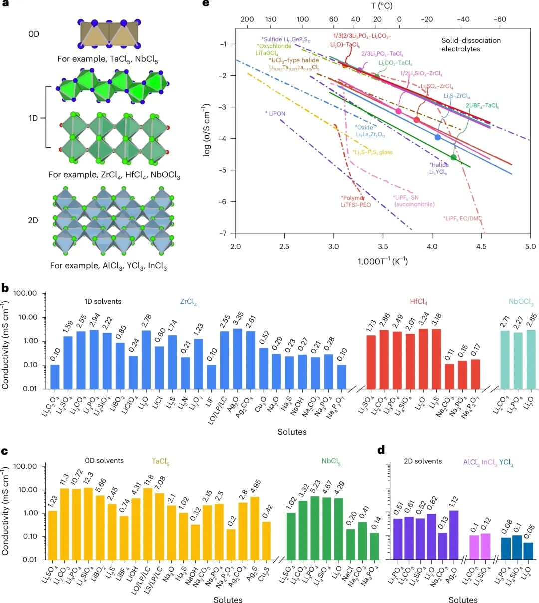
图1|固态解离现象的发现
要点:
1. 固态解离的概念源于盐类在液态溶剂中的溶解过程。微观上,溶质 - 溶剂界面处的溶剂分子与表面离子发生配位,削弱离子晶格作用,形成易于脱离界面的溶剂化结构(图1a)。该过程对溶剂有结构要求:(1)具有动态灵活的局域环境,可实现溶剂化层的持续重构;(2)存在弱分子间相互作用以降低离子扩散能垒;(3)具备可接触的配位点,能与盐的阳离子和/或阴离子产生强相互作用。传统刚性晶格离子固体缺乏这些特性。基于此,研究重点转向寻找能模拟液态溶剂结构与相互作用特征的固体材料,以实现固态下的盐类解离(图1b)。

图2|固态解离电解质的离子传输特性
要点:
1. 在寻找液态溶剂的固态类似物时,具有MCln通式(M = Ta、Nb、Zr、Hf、Al、Y、In等)的卤化物范德华晶体因两大特性受关注。其一,其晶体结构呈现液态溶剂的关键微观特征:由弱范德华作用键合的低维结构单元(无机分子晶体)构成,MCl6八面体通过共棱连接形成二维层状(如AlCl3、InCl3)、一维链状(如ZrCl4、HfCl4)或零维二聚体(如TaCl5、NbCl5)等不同维度的组装结构(图2a)。结构单元间的弱相互作用使其具有低杨氏模量、低硬度及高泊松比特性,与液态溶剂分子通过弱分子间作用力聚集的特性相似。一些氟化物(如TiF4)和氧氯化物(如AlOCl、BiOCl、NbOCl3、WOCl4)也可形成范德华晶体。其二,MCln(或MOmCln)中路易斯酸性的金属阳离子能与盐类中路易斯碱性阴离子(如Ag2O中的O2−、LiBF4中的BF4−)产生强配位作用,与液态溶液中的溶剂化效应类似,此类配位行为已在有机合成路径中得到证实。

图3|固态解离电解质的长程结构与局域环境
要点:
1. 固态解离电解质(SDE)和液态电解质类似,表现出长程无序特性。在每种A+xBx−–M(Om)Cln材料的粉末X射线衍射图谱中,可观察到漫散射信号,或仅有极弱的布拉格衍射峰,这些峰可归属于残留溶质A+xBx−或岩盐型氯化物(AxMyCl,其中A分别为Li、Na和Ag/Cu(I))。通过Rietveld法对典型材料进行定量相分析表明,非晶组分占比超过90wt.%。这些发现和五种典型SDE的冷冻透射电镜观测结果一致(图3a,b):所有材料颗粒均呈现完全非晶态,或由非晶基体与表面嵌入的微量纳米晶(约5nm)组成。这些纳米晶可能源于球磨过程中球/材料界面处热力学稳定晶相的再结晶现象,这是球磨过程中的常见行为。通过优化球磨条件,可抑制再结晶过程获得完全非晶产物。

图4|固态解离电解质中的锂离子环境
要点:
1. 7Li固态核磁共振谱显示,除锆配位环境外,固态解离电解质中形成了相似的锂配位环境。六种初始锂盐的核磁共振峰分别位于不同化学位移处,表明每种材料中独特的锂配位环境。但与ZrCl4解离后,这些环境趋于统一,在约0.5ppm处产生新共振峰(图4a)。该信号对盐阴离子(O2−、S2−、CO32−、SO42−和PO43−)依赖性较弱,且在仅含Cl−阴离子的LiCl–ZrCl4体系中同样存在,表明固态解离溶剂中的Cl−主导了局部锂配位环境。此外,相对于LiCl中[LiCl6]对应的0ppm峰,该信号向低场位移暗示该环境中锂的配位数降低。
2. 为解析0.5ppm处的锂配位环境,本文通过从头算分子动力学模拟非晶态LiCl–ZrCl4和2/3Li3PO4–ZrCl4体系,并计算其7Li核磁共振化学位移。与晶态Li2ZrCl6相比,两个固态解离电解质的径向分布函数显示,因非晶化过程中原子配位环境松弛,最近邻Li–Cl峰展宽且配位数降低(图4b,c)。
3. 在模拟的非晶结构中,锂原子均匀分布在锆中心多面体(LiCl–ZrCl4中的[ZrCln]和2/3Li3PO4–ZrCl4中的[ZrOmCln])附近,形成多种配位数降低的扭曲[LiClx](x = 3–5)构型;在2/3Li3PO4–ZrCl4中还观察到少量[LiClxOy](x = 1–3,y = 1–2)团簇,但其含量极微且不占主导(图4d,e)。基于模拟结构计算的7Li核磁共振化学位移与实验值高度吻合(图4f)。这两个材料中~0.5ppm的锂配位环境正是由这些低配位数的扭曲[LiClx]构型组成。这些局部构型形成时,裸露的锂核被邻近与锆原子共价键合的氯原子孤对电子静电吸引。这种锂 - 氯相互作用特征表现为较低配位数和减弱键能(图4g)。有研究将这种作用视为不饱和键,即类氢键的“锂键”。因此,固态解离电解质中~0.5ppm的锂配位环境也被称为“富锂键环境”。

图5|短程结构演化及其与离子传导的关联
要点:
1. 为探究有序局域环境的形成机制,本文研究了固态解离电解质在球磨过程中的结构演化。固态解离电解质中的晶相在球磨过程中遵循相似规律发生相演化:从残余盐类转变为岩盐型氯化物。这种演化趋势表明不同固态解离电解质的短程结构变化具有相似性。有趣的是,再结晶形成的纳米晶可间接反映非晶基体的结构。
2. 以2/3Li3PO4–ZrCl4为例,通过结合实验室X射线衍射和同步辐射X射线衍射追踪其相演化过程(图5b)。根据依次出现的晶相(Li3PO4、LixZr0.25−0.25xCl(0<0.33)、Li2ZrCl6和LiCl),可观察到四个演化阶段。纳米晶相的转变揭示两个重要事实:第一,非晶基体中存在(至少)两种局域结构——一种由Li+、Zr4+和Cl−离子组成(对应观测到的晶相),另一种应包含溶质盐的阴离子PO43−;第二,随着依次出现的晶相中Zr含量递减,证明Zr4+离子从前一种结构向后一种结构迁移,这可由溶质/溶剂(PO43−/Zr4+)强相互作用及后续讨论的原子环境演化来解释。

图6|面向超快充放电与低温工况的全固态电池电解质工程
要点:
1. 通过固态解离策略,可基于溶剂与溶质的组分设计实现固态电解质的工程化调控,其思路类似于有机电解质的研究方法。本文通过四个典型案例展示该策略的灵活性与普适性(图6a)。首个案例展示了支持常规与极端工况下全固态电池运行的SDE体系。在常规条件下,采用LiNi0.88Co0.09Mn0.03O2(NCM88)正极与模型电解质2/3Li3PO4–ZrCl4的电池在1C倍率下提供152.2mA·h·g−1的高可逆容量,并展现超过1000次循环的稳定性能(图6b)。
2. 为适应极端工况需求,本文选用具有更高离子电导率(σ>10mS·cm−1)和更细粒径(D50<2μm)的SDE体系,包括(1/3Li2O–1/3Li2CO3–2/9Li3PO4)–TaCl5和2/3Li3PO4–TaCl5。值得注意的是,这种“高熵”SDE使NCM88电池能在15C倍率(室温)下循环,提供94.1mA·h·g−1的有效容量(图6c,d)。在 - 30℃低温环境下,采用2/3Li3PO4–TaCl5的NCM88电池在0.5C倍率下仍能保持约110mA·h·g−1的容量,稳定运行超过500次循环(图6e,f)。

图7|提升氧化极限、干燥空气稳定性及成本竞争力的固态电解质工程
要点:
1. 第二个案例展示了具有更高氧化稳定性的固态解离电解质的研发进展。本文预期引入高电负性元素(其具有更深的p轨道能带可用于杂化),例如氧和氟,能够提升氧化电位。线性扫描伏安测试表明,与传统卤化物固态电解质(如Li3InCl4.8F1.2和Li2ZrCl6)相比,含氧/氟的固态解离电解质表现出更高的阳极稳定性及受抑制的阳极电流(图7a)。将LiBF4与TaCl5解离后可获得富氟电解质,其氧化稳定性显著改善,离子电导率接近10−3Scm−1。值得注意的是,2LiBF4–TaCl5在3 - 6V电压区间内电流可忽略不计,并成功支撑使用富锂正极(Li1.14Ni0.29Mn0.57O2)的4.8V全固态电池,在200次循环后容量保持率超过90%(图7b)。
总之,本研究提出了固态解离这一固态电解质工程新策略。通过以范德华晶体M(Om)Cln作为固态溶剂解离多种锂盐,成功制备出非晶态固态电解质。共报道73种材料,其中40种离子电导率达10−3~10−2S·cm−1。研究发现这些材料具有长程无序、短程有序的结构特征,通过解析局域结构揭示了非晶基质中富锂键特征环境与离子电导率的依存关系,进而提出锂离子通过形成 - 断裂锂键实现迁移的传导模型。固态解离策略通过溶质/溶剂设计为电解质工程提供灵活途径,使开发多功能固态电解质可参照液态电解质的研究范式。为验证该策略的潜力,本文针对低温工作、超快充电、高压全固态电池、干法工艺兼容及成本控制等应用场景进行验证。这一材料设计理念不仅改变了传统依赖结构调控/掺杂的固态电解质研发路径,还可拓展至多价过渡金属电极材料开发,甚至通过改变导电阳离子应用于化学传感器活性材料的设计。
本文仅代表作者观点,版权归原创者所有,如需转载请在文中注明来源及作者名字。
免责声明:本文系转载编辑文章,仅作分享之用。如分享内容、图片侵犯到您的版权或非授权发布,请及时与我们联系进行审核处理或删除,您可以发送材料至邮箱:service@tojoy.com




