保时捷探索混动车型轴向磁通电机:更轻更强的新可能
IT之家11月12日消息,轴向磁通电机作为新兴技术,已迅速成为部分高性能混合动力系统的新宠儿。凭借轻量化、紧凑的结构以及强劲的功率输出,法拉利和兰博基尼已在部分最新车型中率先采用了该技术。据外媒motor1今日报道,保时捷或许会紧跟其后。

提交给世界知识产权组织的专利显示,保时捷正在研发一套混合动力系统,将供应商Yasa提供的小型轻量化轴向磁通电机与燃油发动机相结合。该专利适用于所有乘用车,并且明确指出了“跑车”的应用场景。
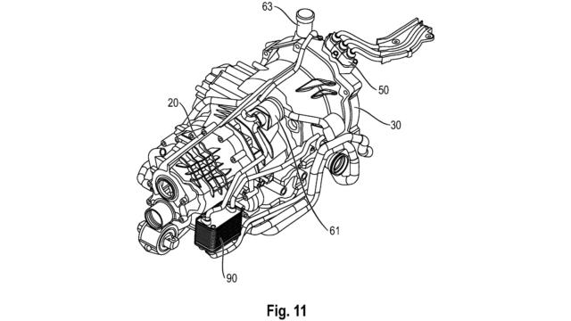
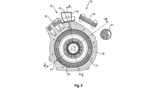
这一设计思路很清晰。和911 Carrera GTS中传统的径向磁通电机相比,轴向磁通电机薄如盘片,可直接安装在发动机与变速箱之间,巧妙地嵌入双质量飞轮组件内。
电机与燃油发动机通过双离合变速箱协同工作。由于电机采用超薄设计,动力总成长度几乎不会增加,这意味着发动机与电机仍可置于驾驶员身后,不会影响布局。值得一提的是,部分应用中的电机厚度仅7.87厘米。


专利显示,该系统既适用于中置发动机,也适用于后置发动机。发动机需纵向布置,并与横置双离合变速箱配合。目前尚不清楚该布局是否能兼容手动变速箱,但还是有一定期待空间的。
在设计上,这套方案还能减少热量产生。专利提到,当电机与燃油发动机结合“杯状或钟形”透气腔时,两者都能得到充分冷却。

Yasa的紧凑型电机扭矩惊人,其最强单台电机可输出超过470马力和800牛・米。据IT之家了解,法拉利SF90的三台Yasa电机合计输出217马力,兰博基尼Revuelto的两台电机输出略低于296马力。不过这两款车型均搭配强劲的V8或V12发动机,总功率均超过1000马力。
如果保时捷在未来量产车上采用这一技术,性能可能会十分惊人。当前911 Carrera GTS的电机单独输出约54马力和149牛・米,与水平对置六缸发动机配合后,总系统输出为532马力和609牛・米。
假如保时捷将新型轴向磁通电机与涡轮增压3.6升发动机结合,综合输出可能突破800甚至900马力,具体取决于车型。报道指出,这一功率水平非常适合GT2、GT3甚至传闻中的超跑。
本文仅代表作者观点,版权归原创者所有,如需转载请在文中注明来源及作者名字。
免责声明:本文系转载编辑文章,仅作分享之用。如分享内容、图片侵犯到您的版权或非授权发布,请及时与我们联系进行审核处理或删除,您可以发送材料至邮箱:service@tojoy.com




