“电马儿”续航与电池问题?成都这些地方免费检测
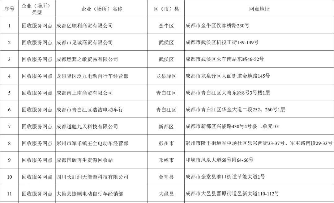
近日,成都公布了两批电动自行车废旧锂电池回收服务网点,网点数量增加到15个,分布于金牛区、武侯区、龙泉驿区、青白江区、新都区、彭州市、邛崃市、金堂县、大邑县、郫都区、新津区、蒲江县和都江堰市,贴近市民生活。


两批服务网点信息
网点有哪些服务?
是否安全可靠?
对于用户而言
如何判断电动自行车锂电池需要更换?
能不能给电池做免费“体检”?
带着这些疑问
11月9日
记者进行了实地探访
问
把车骑到服务网点,能享受哪些服务?
位于武侯区机投正街的回收服务网点设在电动自行车销售与维修门店内,门口挂着“成都市电动自行车废旧锂电池回收服务网点”的蓝色标识牌。
该网点负责人张应彬介绍,他们通过了经信、消防、应急、商务、环保等部门的联合评估,满足消防安全和规范回收条件,10月30日正式挂牌。

张应彬表示,服务网点是专业检测点和安全中转站,为电动自行车用户提供免费电池“健康体检”和规范的废旧锂电池回收服务。用户把车骑来,会用专业设备为电池做全面免费检测,包括电压、内阻、容量等关键指标。若电池达到更换标准,网点提供规范回收服务。
在电池检测仪旁,还有充电器测试设备。张应彬称,充电器浮充电压或断开电压不正常,长期使用会损害电池,甚至引发过热风险,网点提供从电池到充电器的全方位安全隐患排查。

检测设备
问
如何确保电池在网点暂存期间的安全?
锂电池不在服务网点拆解,交给有资质的专业企业,成都现有四川长虹润天能源科技有限公司和成都雅骏新能源汽车科技股份有限公司两家综合利用企业。
服务网点配备专业检测设备,设有防火防爆桶和隔离空间用于安全暂存电池。

张应彬介绍,测试显示有安全隐患的废旧锂电池,会立即放入专用防火防爆桶并放电,降低自燃风险。存放点有手提式干粉灭火器和水基灭火器,工作人员经过专业培训,能及时有效处置。
同时,服务网点与综合利用企业合作紧密,确保电池安全快速流转,避免长期堆积隐患。
问
如果要“以旧换新”,有没有补贴?
车主得知电池需更换后,可按需选择更换方式,可只换电池,也可参与整车“以旧换新”换新车。
若整车“以旧换新”,根据四川省电动自行车以旧换新补贴政策,个人消费者领资格券、确定补贴申领资格后,交售报废老旧电动自行车(含蓄电池)换购合格新车,可按新车售价20%享受补贴,最高不超500元。交售报废锂离子蓄电池旧车换购合格铅蓄电池新车的消费者,额外再获100元专项补贴。
问
用车过程中,出现什么信号,应当考虑更换电池?
张应彬建议,若电动自行车锂电池续航明显缩短、充电或使用时异常发热、鼓包变形,应尽快检测。另外,锂电池使用超3年,即便无明显问题,做“体检”更稳妥。
公开数据显示,我国装配锂电池的电动自行车占比约20%。张应彬称,用户不清楚车是否搭载锂电池,可查充电器标签、咨询经销商,也可到服务网点免费鉴定。
问
为了“电动自行车锂电池健康”,成都还为市民准备了哪些服务?
记者发现,10月30日起,除常态化回收服务网点,成都街道社区出现电动自行车锂电池健康临时评估点,为市民免费检测并科普锂电池安全使用注意事项。

四川长虹润天能源科技有限公司工作人员称,“体检”服务已覆盖金堂县又新镇、云合镇、官仓街道等以及简阳市三岔街道、双流区罗家店社区等地,服务超百名市民。11月10日,服务将走进双流区正兴街道。
今年,全国电动自行车安全隐患全链条整治工作专班印发《电动自行车锂离子电池回收利用体系建设指南》,推动废旧锂电池“应收尽收”和规范化综合利用。
电池“体检”服务是成都探索建设多方联动、安全可靠的电动自行车废旧锂离子电池回收利用体系的体现。市经信局市新经济委相关负责人介绍,回收服务体系建设注重“方便用户”,目前正建立健康评估体系、设立健康评估网点,还将为产业园区、商贸物流集中区等规模较大的社会单位提供上门检测服务。

推荐阅读>>
从“立园”到“满园”,郫都解锁产业园区高质量发展新动能
四川3名学子,保送清北
成都的秋,美到窒息!?
原标题:《“电马儿”续航短、电池发热?成都这些地方帮你免费查》
本文仅代表作者观点,版权归原创者所有,如需转载请在文中注明来源及作者名字。
免责声明:本文系转载编辑文章,仅作分享之用。如分享内容、图片侵犯到您的版权或非授权发布,请及时与我们联系进行审核处理或删除,您可以发送材料至邮箱:service@tojoy.com





