教育部最新竞赛活动名单公示
09-14 06:36
近日,教育部官网公示了《2025—2028学年面向中小学生的全国性竞赛活动名单》,此次共有47项竞赛。

和此前教育部发布的《2022—2025竞赛活动名单》相比,今年新名单有诸多变化。其中,包括五大学科竞赛在内的31项竞赛活动得以保留,“全国中小学信息技术创新与实践大赛”等13项活动被取消,同时新增了“全国青少年人工智能大赛”在内的16项科学素养、人文素养、艺术体育类竞赛活动。
取消活动的具体名单如下:

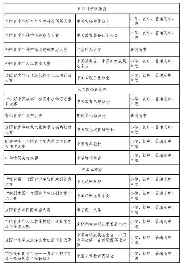
新增活动的具体名单如下:

教育部官网公示内容显示,这47项竞赛举办时间原则上为2025年9月至2028年8月,在此期间每学年举办不得超过1次,累计不超过3次。公示期为2025年9月11日至17日。
以下是《2025—2028学年面向中小学生的全国性竞赛活动名单》:

最后提醒广大学生家长,参加面向中小学生的全国性竞赛活动务必认准“白名单”,不要参加违规竞赛,谨防上当受骗,遭受损失。
本文仅代表作者观点,版权归原创者所有,如需转载请在文中注明来源及作者名字。
免责声明:本文系转载编辑文章,仅作分享之用。如分享内容、图片侵犯到您的版权或非授权发布,请及时与我们联系进行审核处理或删除,您可以发送材料至邮箱:service@tojoy.com




