WTT常规赛:国乒首轮有喜有忧,4人不敌日本一轮游,9月5日赛程公布
北京时间9月5日,乒乓球WTT阿拉木图常规赛正赛第二天的对决即将打响。目前,国乒在首轮的18场外战中取得了13胜5负的战绩,其中4人不敌日本选手惨遭淘汰,其余场次也困难重重。下面为您详细介绍战况、各项目晋级情况以及国乒最新赛程安排。

本站比赛国乒主力缺席,男队非主力中排名最高的报名选手温瑞博还因伤病退赛,整体实力进一步削弱。不过,4位资格赛运动员徐奕、张翔宇、袁励岑、陈俊菘连赢8场强势出线,可正赛第二阶段刚开打,全队就遭遇了猛烈冲击。
首轮较量中,刚从资格赛突围的张翔宇碰上世界排名第11的队友石洵瑶,结果一局未赢,0 - 3败下阵来,遗憾结束本站比赛之旅,无缘冲击单打冠军(张翔宇未报名双打)。

外战方面,国乒与日本运动员大战5场,4人落败,唯一晋级的钱天一也是在0 - 2落后的情况下3 - 2艰难翻盘。详细比分如下:
胜:钱天一3 - 2小盐悠菜;
负:王晓彤2 - 3佐藤瞳、纵歌曼1 - 3桥本帆乃香、袁励岑0 - 3松岛辉空、薛飞2 - 3吉山僚一。
中日两队是本站比赛的焦点,目前双方交手记录为国乒2胜4负处于劣势(资格赛阶段陈俊菘3 - 2淘汰小林広梦),期待后续能有更好表现。

近期成绩不佳的国乒男双首轮也失利了,周启豪 / 陈俊菘1 - 3不敌卡特斯曼 / 格列布涅夫(俄罗斯个人中立运动员)。其余外战中国队保持全胜,详情如下:
男单:黄友政3 - 0佩雷拉(西班牙)、陈俊菘3 - 2孟繁博(德国)、周启豪3 - 1汪洋(斯洛伐克);
女单:覃予萱3 - 0戈什(印度)、何卓佳3 - 0柳是宇(韩国)、徐奕3 - 0米尔卡迪罗娃(哈萨克斯坦);
男双:袁励岑 / 徐瑛彬3 - 1希德仁科 / 季霍诺夫(俄罗斯个人中立运动员);
女双:纵歌曼 / 覃予萱3 - 0罗曼诺夫斯卡娅 / 巴克海特(哈萨克斯坦)、何卓佳 / 王晓彤3 - 0阿卡舍娃 / 米尔卡迪罗娃(哈萨克斯坦)、石洵瑶 / 钱天一3 - 0米阿什尚斯卡娅 / 齐玛什科娃(白俄罗斯个人中立运动员);
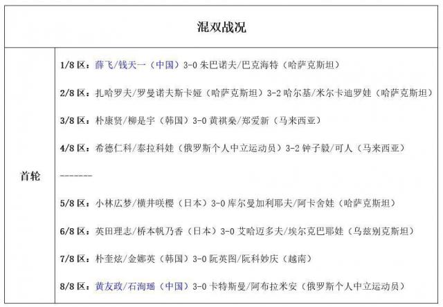
混双:薛飞 / 钱天一3 - 0朱巴诺夫 / 巴克海特(哈萨克斯坦)、黄友政 / 石洵瑶3 - 2卡特斯曼 / 阿布拉米安(俄罗斯个人中立运动员)。

尽管国乒外战胜多负少,但正赛首轮就输了5场,堪称遭到重创。随着比赛推进,对手实力会越来越强,中国队接下来仍将面临严峻考验。
目前单打32强与双打16强名单已全部出炉,总体无冷门,大部分排名较高的选手顺利过关,详情如下:





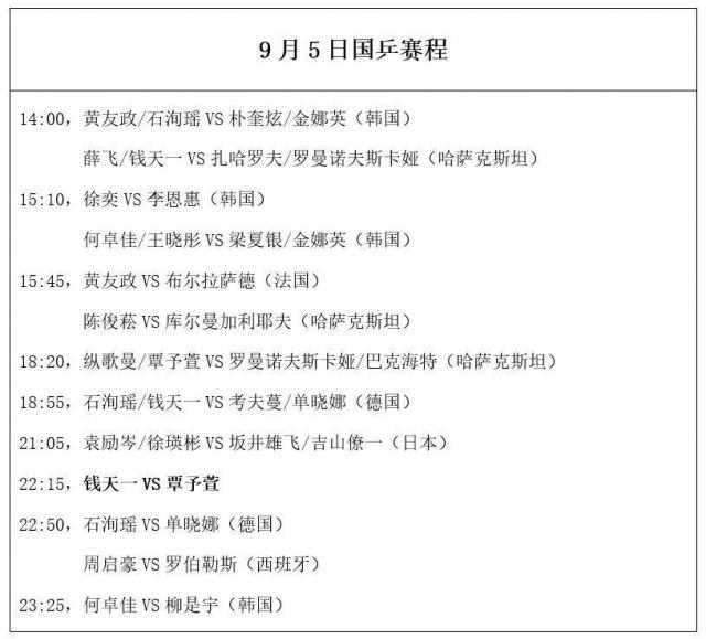
9月5日,国乒将迎来1场内战和12场外战,具体安排如下:
14:00,黄友政 / 石洵瑶VS朴奎炫 / 金娜英(韩国)、薛飞 / 钱天一VS扎哈罗夫 / 罗曼诺夫斯卡娅(哈萨克斯坦);
15:10,徐奕VS李恩惠(韩国)、何卓佳 / 王晓彤VS梁夏银 / 金娜英(韩国);
15:45,黄友政VS布尔拉萨德(法国)、陈俊菘VS库尔曼加利耶夫(哈萨克斯坦);
18:20,纵歌曼 / 覃予萱VS罗曼诺夫斯卡娅 / 巴克海特(哈萨克斯坦);
18:55,石洵瑶 / 钱天一VS考夫蔓 / 单晓娜(德国);
21:05,袁励岑 / 徐瑛彬VS坂井雄飞 / 吉山僚一(日本);
22:15,钱天一VS覃予萱;
22:50,石洵瑶VS单晓娜(德国)、周启豪VS罗伯勒斯(西班牙);
23:25,何卓佳VS柳是宇(韩国)。
就实力对比而言,国乒女选手接下来赢球难度相对较小,男队则面临严峻考验。期待大家都能有出色发挥,顶住压力获得晋级。

本文仅代表作者观点,版权归原创者所有,如需转载请在文中注明来源及作者名字。
免责声明:本文系转载编辑文章,仅作分享之用。如分享内容、图片侵犯到您的版权或非授权发布,请及时与我们联系进行审核处理或删除,您可以发送材料至邮箱:service@tojoy.com




