极致性价比 推荐四款纯电动中大型车推荐
伴随着新能源时代的到来,由于政策的大力支持和汽车成本的降低,许多家庭用户开始将注意力转向新能源汽车。也许在过去,你很难相信一辆中大型车只要价格超过10万就能买到,但现在这些看似不可能的事情已经成为现实。更加夸张的是,不仅仅是自有品牌,就连合资品牌也逐渐开始“杀”进入这一价格区间,为消费者提供了更多的选择。
参与比较的四款纯电动中大型汽车中,只有东风日产。 N7 来自合资品牌,其他三款都是自主品牌车型。虽然“出身”不同,但产品的卖点出奇的一致,那就是物美价廉。四款车的厂家指导价没有超过 15 万元,这还没有算其它折扣,对于普通家庭来说,确实很适合。
一、外观
虽然四款车型的设计风格相似,但并未出现严重的“撞脸”情况。东风日产 N7 选择个性时尚的分体式大灯组,尾部造型比较扎实稳重,整体气场非常强大;吉利银河 E8 车身线条棱角分明,外形锐利的大灯和熏黑的尾灯组,极具视觉冲击力;长安启源 A07 和零跑 C01 都配有贯穿式大灯组,而且车尾的设计元素也相当相似。不同之处在于,前者更年轻,充分迎合了年轻消费者的喜好。后者选择遵循中庸的思想,适应更广泛的群体。
在车身长度、长度、高度和轴距方面,零跑是最好的。 C01,但另外三款车型也不甘落后,至少轴距已经达到或超过。 2900mm。零跑 C01、长安启源 A07 和东风日产 N7 配置的都是 19 只有吉利银河的英尺轮毂 E8 略显小气,轮毂尺寸为 18 英尺。
在外部设备阶段,四款车的区别并不大,至少基本设备可以满足日常使用的需要。东风日产 N7 和吉利银河 E8 只配备驾驶座无勺进入功能,但前者独享感应后备箱。长安启源 A07 整体表现平淡无奇,而零跑则不起眼。 C01 其亮点主要是配备了前侧窗多层隔音玻璃和后侧隐私玻璃。
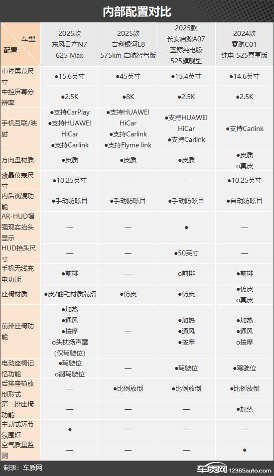
二、内饰
内饰部分,四款车均采用极简主义设计风格,并配有双辐多功能方向盘。吉利银河就是其中之一 E8 整体设计最为激进,其搭载 45 英尺 8K 中央控制面板,视觉效果非常震撼,具有强烈的现代感。零跑 C01 配有三个屏幕,即 10.25 14.6英寸全液晶仪表 英寸中央控制面板和 10.25 英尺副驾娱乐屏。相比之下,东风日产 N7 和长安启源 A07 内饰造型比较常规,好在用料扎实厚道,不会给人廉价的感觉。
内部设备方面,吉利银河 E8 舒适性能很一般,甚至连前排座椅的加热和通风都没有。零跑 C01 独自享受第二排座椅加热功能,这是一个很大的加分。长安启源 A07 其亮点在于其配置 50 英尺 AR-HUD 强化现实抬头显示,营造强烈的现代感。东风日产 N7 整体表现相当出色,唯一的“槽点”就是后排座椅不支持放下。
三、性能
动力方面,四款车都配备了单电机。在这些车型中,只有东风日产。 N7 选择外部布局,而其他三款车型则是后部布局。吉利银河 E8 电机参数占优势,客户更关注客户。 CLTC 纯电池续航里程,相比之下还是东风日产。 N7 表现最好,达到了 625km。
四、安全
在安全配置部分,四款车的整体性能可以令人满意,都配备了目前主流的主流。 / 前排侧气囊、胎压显示、主动刹车等被动安全配置 / 主动性安全系统等。归根结底,现在的消费者越来越重视车辆的安全,汽车公司自然也愿意迎合市场需求,从而表现出更多的诚意。
五、驾驶辅助和智能化
驾驶员辅助,东风日产 N7 作为本次对比中合资品牌的“独苗”,其整体表现相当出色。不但配置了英伟达 Drive Orin 辅助驾驶芯片和眼前感知摄像头也支持城市道路和高速公路段的辅助驾驶。吉利银河 E8 稍逊一筹,差距主要表现在它只支持高速路段的辅助驾驶。
智能设备部分,四款车的性能都不会让步,但相比之下还是东风日产。 N7 整体表现略有优势。除了四个区域的语音唤醒识别和语音免唤醒词,它还支持手势控制和人脸识别。此外,东风日产 N7 在这次比较中,高通骁龙仍然是唯一的搭载。 8295P 芯片型号,仅此一点就与其他三款竞品拉开了差距。
总结:
在经济学术语中,“价格战”通常是指企业间通过竞相降低商品市场价格而进行的商业竞争行为。抛开恶性竞争的扭曲起点,其内部动力实际上是基于市场拉动、成本控制和技术发展。简而言之,消费者需要物美价廉的产品,因此完美的性价比也成为汽车公司吸引顾客的重要手段。当然,问题的核心是“物美”必须放在“便宜”之前。就像本期对比的四款车一样,要想成功,必然是产品实力和价格诚意缺一不可。
本文仅代表作者观点,版权归原创者所有,如需转载请在文中注明来源及作者名字。
免责声明:本文系转载编辑文章,仅作分享之用。如分享内容、图片侵犯到您的版权或非授权发布,请及时与我们联系进行审核处理或删除,您可以发送材料至邮箱:service@tojoy.com




