十三个江苏,显然不够用!
地球知识局
文字 | 绯红之猪
校对 | 朝乾 编辑 | 桐
* 这个播客由纽扣空间组成(coze.cn)一键生成
以前很多人可能不知道“苏超”这个名字是什么。懂足球的人会告诉你,“苏超”是苏格兰足球超级联赛的缩写。但就在最近,“苏超”突然变成了众所周知的爆红话题在全国范围内。
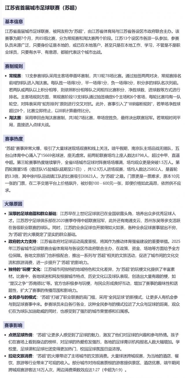
为了详细了解“苏超”是什么,我询问了纽扣空间。。纽扣空间是我最近常用的。AI 工具,一句话分配任务,就像一个什么都懂,什么都懂的见习生。上面的音频播客听起来一点都不违和吗?其实这个链接也是按钮空间。一键式自动生成特别方便。
(图片:纽扣空间 coze.cn)▼
好家伙,纽扣空间直接生成了一篇关于“苏超”的深层文章。原来,这个火出圈的“苏超”就是“江苏省城市足球联赛",由江苏 13 每个地级市都组队参加。“苏超”能火,原因总结为“天时” 地利 人不和"。
天时与地利自不必多说,江苏省下辖的“十三太保”个人财大气粗,每一个进入全国百强的连云港,即使是“吊车尾”,也可以排在隔壁安徽第三。
真金白银砸出的赛事组织、企业赞助,获得场均观战人数。超 1.5 万、前三轮累计超过 18 万的成绩,超越中甲直追中超。
快速整合信息,通过几个维度让你了解苏超
(图片:来自纽扣空间 coze.cn)▼
而 13 座城市谁也不服谁“人与人之间的不和谐”已经成为“苏超”的直接驱动力。更有甚者,原本画风“端”的市政府机构,直接玩梗,变成了拱火大师。
官方玩梗,最致命
当“苏超”联赛如火如荼时,13 城市文化旅游部门使用自己的官方" XX 发布各种“抢人头”账号,用各种梗阴阳对手城市,为自己的城市球队鼓舞士气。
到处说话时,都充满了创意和阴阳怪气。▼
例如徐州与宿迁由于这两个城市分别是刘邦和项羽的故居,在“苏超”第二轮比赛中被冠以“楚汉之争”。 2.0 "。
延续了两千多年的恩怨,吸引了人们超出 1.2 万名球迷到现场观看比赛。球员们在场上拼抢激烈,不断有人倒下,两队的队医恨不得跑得比球员还快。
南京是江苏省的省会城市,常年被其他城市 12 这个城市的人们玩各种梗,比如南京是安徽省会“徽京”之类的。
不知道是不是为了发泄自己多年的怨恨。“南京发布”这个账号简直就是一篇名为“比赛第一,友谊第十四”的神文,真的是。江湖不为人处事,全是恩怨。了。
标题在玩梗
事实上,内容是对苏超引起关注的原因进行严肃分析。
(图片:南京发布)▼
“苏超”联赛之所以不像中国足球那么受欢迎,其实是因为球迷们对他们所在城市的荣誉感到感到感到,作为一个经济强省,江苏是霸气的。
就像南通击败南京后,南通球迷公开讽刺对方球迷——南通才是真正的“南哥”。然后灌南县,甚至小戴南镇也加入了这个。为“南哥”而战。的战场。
但是,不管对方有多讽刺,还是要在赛场上看到真正的篇章。为了查询“苏超”联赛的积分榜和结果,我用纽扣空间帮我收集数据。
钮扣空间是用户与 AI Agent 协同办公网站,要制作“苏超”联赛页面,操作起来非常简单,只需输入“制作网页,列出江苏省城市足球联赛积分榜与比分”即可。
首先,按钮空间搜索获得“苏超”联赛积分榜,对战比分,然后将有关数据整理变成 Markdown 语言格式文件,再设计 UI、代码自动编写,最终生成网页。
能清楚地看到它的思维逻辑和工作过程
扣球空间产生的网页上还列出了进球、净胜球、近四轮赛果等。信息丰富,可以算是超出预期的效果。
散称,形散而神不散
现代化足球起源于英国,自诞生以来,就深深扎根于社区,吸引了一代又一代的球迷。比如一个团队的球迷,从小就和父母祖父母一起去现场看球。这个人追溯了几代人,跟着长辈看球。这样的球迷数不胜数,形成了球队的基本盘。
海外经常可以到这样一家老小齐上阵支持球队的场景。
(图片:壹图网)▼
有一种足球比赛特别漂亮,那就是同城德比或者国家德比,因为双方球迷对对方七个不满八个,他们所在的城市和社区也有着悠久的“鄙视链”传统。
位于英格兰西北部利物浦和曼彻斯特,都是在第一次工业革命中崛起的。当时曼彻斯特是英格兰的纺织中心,需要进口棉花原料,出口纺织品。然而,曼彻斯特并不依赖大海,最近的港口城市是利物浦。
港口城市利物浦很快就因为垄断曼彻斯特甚至英格兰西北部的进出口贸易而发了横财。为“降低成本”,曼彻斯特市挖掘了一条直达海洋的曼彻斯特运河,绕过利物浦港,使后者的生意受到重创。
利物浦和曼彻斯特这两个城市就此结束了一场比赛,一直持续到两地的足球比赛——利物浦和曼联。每一场被称为“双红会”的比赛,激烈的冲突经常从场上到场下爆发。
在“双红会”中,球迷打架这种事情简直太普遍了
旁边的人都很正常。
(图:mirror.co.uk)▼
在比赛中,双方球迷甚至可能疯狂地讽刺对方的痛点。。举例来说,曼联球迷会取笑利物浦人找不到工作,而利物浦球迷会回应慕尼黑空难(多名曼联球员遭遇困难)。
事实上,“苏超”激起了如此大的波澜,也是因为“鄙视链”在各个城市的粉丝之间存在已久。。以苏州、无锡、常州为代表的苏南地区,经济实力明显强于徐州、连云港所在的苏北地区。
从长江的角度来看,选择最简单的划分南北。
苏南地区的经济实力普遍强于苏北地区,▼
再加上两地文化、民俗的差异,使得苏南人占据了鄙视链的高地,但是苏北人实际上并不相信对方,再加上现在也变得富有,早就看不惯苏南人自带的自豪感。。这一鄙视链自然被带到了足球场。
“苏超”火爆的背后,是江苏经济体量的不稳定。虽然省内强手如云,但连云港、宿迁都在吊车后面。 GDP 也超过了 4500 亿,但强者真的太强了,苏州位居全省第一 2.7 万亿美元。尽管差距正在缩小,但这一经济体量的不稳定仍然十分突出,并将长期存在。
如果要表现出这种不平衡,最好的办法就是柱形图。查询2024 江苏省每年都有城市 GDP 数据那时,我还使用了纽扣空间。
还可以满足数据可视化方面的需求
只需输入“制作网页,用目录列出 2024 2008年江苏省各城市 GDP "。耗费了不到 2 在几分钟内,按钮空间完成了搜索数据、编写代码、生成图形等工作。,准确的数据也可以让网页附上信息来源链接,比我自己搜索网页、查找数据、制作数据、 ppt 快多了。
信息源及相关报道列清清楚楚
十三太保,各有千秋
前不久,“南京发布”账号发表了一篇名为《每个人都想成为南哥》的文章。本文总结了江苏省之所以成为“苏大强”,是因为“每个人都想成为南哥”的态度。每个城市都没有人接受任何人,他们互相追逐,这就造就了各自的产业百花齐放,百家争鸣的趋势。
下辖江苏省 13 城市各自特长的产业,主要推广一个产业。分散式占坑,多元化发展。这样可以为我找到相关资料增加很多工作量。但是我也有对策,就是让我的 AI 学生按钮空间帮助我工作。
在按钮空间里,我只需要输入"简单介绍一下江苏省 13 城市在工业领域的特长,制作成网页并标注地图",很快就制作出了一个极简主义风格的网页。
从实际经验来看,每次按钮空间都会满足我的需求。深入思考,理解,我经常在我面前制作我想要的数据和效果。偶尔,你只需要进一步的对话来提出你的需求,你就可以得到一个相当令人满意的网页或文档。
按钮空间产生的“各城市产业特色细节”,在每个城市下采用胶囊形式。 UI 标注行业名称,甚至设计简单风格的图表,说实话还挺有设计感的。
如有需要,还可以通过地图可视化的方式呈现信息。
我通常在写稿子的时候,总是需要查看大量的参考文献,努力做到“有本”。尽管这使得文章更具说服力,但是也要花费更多的时间,尤其是那些角落里的信息更加费力。
如今拥有纽扣空间这一专业的见习生,即使面对“苏超”这样的散装内容,还可以在短时间内完成选编。,直观地呈现图表和网页,帮助我深入了解当前最热门的网络话题。
1、《2024 年江苏 13 市 GDP 发布!苏州领先 5 位于“万亿之地”,淮安增速第一。
2、“江苏人踢球,满屏都是。「散称笑话」》
3、“比赛第一,友谊第十四”
4、《2024 全国百强市、百强区、百强县年度排名
5、每个人都想成为南哥。
* 本文内容为作者提供,并不代表地球知识局的立场。
封面:地球知识局
本文仅代表作者观点,版权归原创者所有,如需转载请在文中注明来源及作者名字。
免责声明:本文系转载编辑文章,仅作分享之用。如分享内容、图片侵犯到您的版权或非授权发布,请及时与我们联系进行审核处理或删除,您可以发送材料至邮箱:service@tojoy.com




