【复材资讯】王中林院士团队:碳纳米管新应用!
物联网和大数据的结合已经将运动带入了数字信息时代。这种改变促进了锻炼方法、运动理念的创新,促进了智能设备的广泛应用。运动数字化依赖于传感器网络部署在运动场地、运动器材和运动员身上,以收集即时运动表现数据。通过先进的数据分析,这些技术可以在比赛中实现精确的运动表现评价、个性化的训练计划和客观的决策。但是,传统传感器通常由电池供电,这可能会导致维修费用高,环境问题,并影响其可穿戴性能。为了克服这些挑战,为了提高运动系统的效率和可持续性,迫切需要开发轻量化、免维护的传感器。
王中林教授于2012年提出摩擦纳米发电机(TENG)。根据摩擦起电和静电感应的耦合效应,工作原理可以将机械能转化为电能。TENG具有效率高、结构多样化、材料选择范围广等诸多优点,可用于收集体育活动中产生的各种机械能量。TENG也可以作为自供能传感器,通过将机械刺激(如人体运动、物体振动和流体流动)直接转化为电信号,这对于开发免维护系统尤为重要。因此,TENG技术为需要大量分布式设备的新兴领域提供了一个前景广阔的能源解决方案,如物联网、传感器网络和智能运动。
对于各种TENG材料,气凝胶在压力传感应用方面具有很大的潜力。由于压缩过程中接触面的逐渐增大,其独特的三维多孔材料可以提供高传感灵敏度,从而增强TENG输出。但大多数气凝胶存在脆性大、机械强度低、可压缩性有限等问题。另外,TENG输出功率和效率都受到其导电性能差、电荷存储能力弱的限制。为了应对这些限制,需要开发简单有效的加工策略,以提高气凝胶的机械性能和电气性能,从而优化其在TENG制造中的性能,并扩大其在智能可穿戴设备中的应用。
近日,中国科学院北京纳米能源与系统研究所王中林教授研究组报道了一种全气凝胶摩擦纳米发电机,采用简单高效的冷冻干燥策略制备。(AA-TENG)。该装置具有优异的弹性、高导出性能和极低的密度(7.92)×10-3 g/cm3)。AA-电极由高弹性(高保持率)组成≥90%)柔性纤维素/碳纳米管气凝胶组成,采用两种冷冻干燥方法制备。其摩擦层由聚偏氟乙烯-三氟乙烯组成,具有优异的摩擦电性能。(PVDF-TrFE)气凝胶组成(β通过简单的定向冷冻干燥和压缩工艺制备相含量高达88.95%)。另外,通过密度泛函理论和实验研究,我们对PVDF气凝胶中的PVDF气凝胶进行了系统验证β对于提高摩擦电性能的相含量机制。得益于其卓越的性能,AA-TENG用于开发自供能无线击剑动作分析系统,进一步用于主动摩擦电传感器。该系统响应时间短(60) ms),为了帮助比赛处罚,可以准确记录敲击位置和时机。利用卷积神经网络算法,该系统可以准确地对三种击剑动作进行分类(验证准确度达到100%,损失值低至0.0858),为训练中提高准确性和识别弱点提供宝贵意见。这项工作为智能体育和大数据分析领域的自供能系统提供了新颖的战略,有望对全球体育产生深远的影响。<60 ms),能精准记录敲击位置和时机,以协助比赛处罚。运用卷积神经网络算法,该系统可精确分类三种击剑动作(验证准确度达100%,损失值低至0.0858),为训练中提升准确性和识别弱点提供珍贵看法。此项工作为智能体育和大数据分析领域的自供能系统提供了新颖的策略,有望对全球体育事业产生深远影响。
该成果以“Highly elastic, lightweight, and high-performance all-aerogel triboelectric nanogenerator for self-powered intelligent fencing training”问题,最近发布的Materials Science and Engineering: R: 在Reports期刊上。本文第一作者为北京纳米能源与系统研究所王中林教授、骆健俊副研究员陈慕琦、季明澜、中国海洋大学李潇逸教授。本文第一作者为北京纳米能源与系统研究所王中林教授、骆健俊副研究员陈慕琦、季明澜、中国海洋大学李潇逸教授。该研究获得了国家自然科学基金、国家重点R&D计划、山东省自然科学基金等项目的资助。

图1.AA-TENG 击剑应用示意图和结构设计。

图2. 纤维/碳纳米管气凝胶的制备工艺及性能表现。

图3. PVDF-TrFE 气凝胶的制备工艺及性能表现。

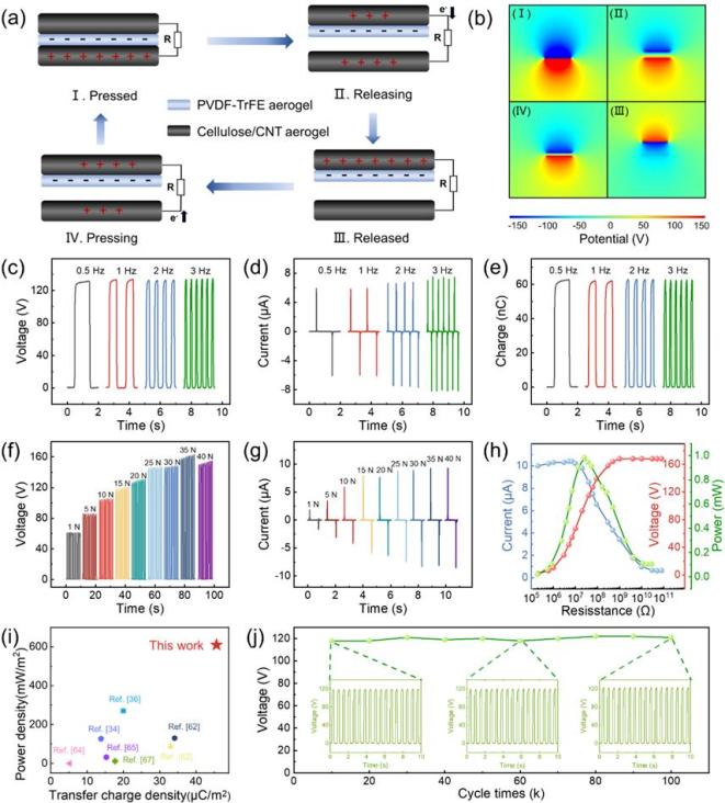
图4. AA-TENG 工作原理及输出性能。

图5. AA-在自供电无线击剑受击分析系统中使用TENG。
免责声明:中国复合材料协会微信微信官方账号发布的文章仅用于复合材料理论知识和市场信息的交流与分享,不用于任何商业目的。如果任何个人或组织对文章版权或其内容的真实性和准确性有疑问,请尽快联系我们。我们会及时处理。
继续滚动阅读下一个轻触阅读原文。

学会向上滑动中国复合材料,看下一个。
原题:王中林院士团队《复材资讯》:碳纳米管新应用!
本文仅代表作者观点,版权归原创者所有,如需转载请在文中注明来源及作者名字。
免责声明:本文系转载编辑文章,仅作分享之用。如分享内容、图片侵犯到您的版权或非授权发布,请及时与我们联系进行审核处理或删除,您可以发送材料至邮箱:service@tojoy.com





